Империя инков
Импе́рия и́нков (кечуа Tawantin Suyu, Tawantinsuyu, Тауантинсу́йу) — крупнейшее по площади и численности населения индейское раннеклассовое государство в Южной Америке в XI—XVI веках. Занимало территорию от нынешнего Пасто в Колумбии до реки Мауле в Чили. Империя включала в себя полностью территории нынешних Перу, Боливии и Эквадора (за исключением части равнинных восточных районов, поросших непроходимой сельвой), частично Чили, Аргентины и Колумбии. Первым европейцем, проникшим в империю инков, был португалец Алежу Гарсия в 1525 году. В 1533 году испанские конкистадоры установили контроль над большей частью империи, а в 1572 году государство инков прекратило своё существование. Есть гипотеза, что последним независимым пристанищем инков является ненайденный город (страна) Пайтити (до середины или конца XVIII века)[1].
Археологические исследования показывают, что большое количество достижений было унаследовано инками от предшествующих цивилизаций, а также от подчинённых ими соседних народов. К моменту появления на исторической арене инков в Южной Америке существовал ряд цивилизаций: Моче (культура мочика, известная цветной керамикой и ирригационными системами), Уари (это государство явилось прообразом империи инков, хотя население говорило, по-видимому, на ином языке — аймара), Чиму (центр — город Чан-Чан, характерная керамика и архитектура), Наска (известные тем, что создали так называемые линии Наска, а также своими системами подземных водопроводов, керамикой), Пукина (цивилизация города Тиауанако с населением около 40 тысяч человек, находившаяся к востоку от озера Титикака), Чачапояс («Воины Туч», известные своей грозной крепостью Куэлап, которую ещё называют «Мачу-Пикчу севера»).
Что важно знать
| Историческое государство | |||
| Империя инков, Тауантинсуйу | |||
|---|---|---|---|
| Sha Suyu (Tawantinsuyu) | |||
|
|||
|
Местоположение империи |
|||
|
1438 — 1533
|
|||
| Столица | Куско | ||
| Язык(и) | кечуа (основной), языки аймара, пукина, мочика | ||
| Официальный язык | кечуа | ||
| Религия | религия инков | ||
| Площадь |
800 000 км² (1438) 2 000 000 км² (1527) |
||
| Форма правления | монархия (по другим версиям, диархия) | ||
| Сапа Инка | |||
| • 1438—1471 | Пачакутек Юпанки | ||
| • 1471—1493 | Тупак Инка Юпанки | ||
| • 1493—1525 | Уайна Капак | ||
| • 1525—1532 | Уаскар | ||
| • 1532—1533 | Атауальпа | ||
Название империи
Название страны на кечуа, Тауантинсуйу, можно перевести как четыре объединённых провинции (Tawantin — «группа из четырёх предметов» (tawa «четыре» с суффиксом -ntin, означающим «совокупность»); suyu — «страна», «область» или «провинция»). Как указывает кечуанский лингвист Деметрио Тупак Юпанки: «-ntin — „весь интегрированный“, „всё, составляющие одно целое“. Предыдущие части исчезают, чтобы дать место одной отличной интеграции — одному целому. Оно создаёт то, что по прихоти мы называем „юридическим лицом“, субъект и несущий ответственность отличаются своими составными частями. Как если бы было одно предприятие, в котором юридическое лицо берёт на себя ответственность, освобождая тем самым составные части».[2] Такое название связано с тем, что страна делилась на четыре провинции: Кунтинсуйу (кечуа Kunti Suyu), Кольясуйу (кечуа Qulla Suyu), Антисуйу (кечуа Anti Suyu) и Чинчасуйу (кечуа Chinchay suyu). Кроме того, из Куско (кечуа Qusqu) в четыре стороны выходили четыре дороги, и каждая из них именовалась по названию той части империи, в которую она вела.
История
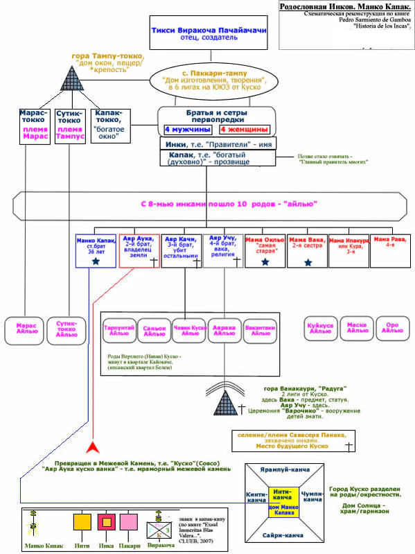
- около 1200 — правление Манко Капака (кечуа Manqu Qhapaq), основание Куско.
- около 1240 — правление Синчи Роки (кечуа Sinchi Ruq'a).
- около 1260 — правление Льоке Юпанки (кечуа Lluq'i Yupanki).
- около 1290 — правление Майты Капака (кечуа Mayta Qhapaq).
- около 1320 — правление Капака Юпанки (кечуа Qhapaq Yupanki).
- около 1350 — правление Инки Роки (кечуа Inka Ruq'a).
- около 1380 — правление Яуар Уакака (кечуа Yawar Waqaq).
- около 1410 — правление Виракочи Инки (кечуа Wiraqucha Inka).
- 1438—1471 — правление Пачакутека Юпанки (Пачакути) (кечуа Pachakutiq).
- 1471—1493 — правление Тупака Инки Юпанки (кечуа Tupaq Inka Yupanki).
- 1492 — открытие Америки Колумбом.
- 1493—1527 — правление Уайна Капака (кечуа Wayna Qhapaq).
- 1513 — Васко Нуньес де Бальбоа открывает «Море Юга» (Тихий океан).
- 1515 — отряд конкистадоров Васко Нуньеса де Бальбоа даёт имя «Перу» вновь открытым землям. Уайна Капак получает первое известие о белых людях.
- 1522 — попытка Паскуаля де Андагойи проникнуть в Империю Инков.
- 1527—1532 — правление Уаскара (кечуа Waskhar).
- 1526—1528 — Писарро отплыл в 1526 году вместе с Альмагро и Бартоломе Руисом, посетив Тумбес, потом вернулся в Панаму. Атауальпа до начала гражданской войны лично познакомился с европейцами в 1528 году, когда к нему привели двух людей Писарро — Родриго Санчеса и Хуана Мартина, высаженных возле Тумбеса для разведки территории. Их приказано было доставить в Кито в течение 4 дней, после чего их принесли в жертву богу Тикси Виракоча Пачакамаку в долине Ломас[7]. Возможно, факт принесения в жертву данному богу стал причиной наименования испанцев — «виракоча».
- 1528 — начало гражданской войны между сторонниками законного наследника престола Уаскара и его брата Атауальпы (кечуа Ataw Wallpa).
- 1532—1533 — правление Атауальпы.
- 13 мая 1532 — Франсиско Писарро подплывает к городу Тумпис, начинается испанское вторжение в Тауантинсуйу.
- 16 ноября 1532 — Битва при Кахамарке, во время которой отряд Писарро в 168 человек устроил резню более чем 5 тысяч почти невооружённых воинов-инков. Пленение Атауальпы.
- 18 июня 1533 — Выкуп Атауальпы. Все сокровища, составившие его, считаются крупнейшей военной добычей в мировой истории.[8]
- 20 или 27 июля 1533 — казнь Атауальпы, взятого в плен в Кахамарке конкистадорами.
- 1534 — захват Куско конкистадорами.
- 1535 — Франсиско Писарро основывает Город Волхвов (Лиму). Империя Инков захвачена, испанцы ставят на престол Тауантинсуйу Манко Инку Юпанки (кечуа Manqu Inka Yupanki). Манко Инка Юпанки поднимает восстание против испанцев в Вилькабамбе.
- 1543 — Перу провозглашено вице-королевством, объединившим почти всю Южную Америку, кроме Бразилии.
- 1544 — смерть Манко Инки Юпанки.
- 1544—1561 — правление Сайри Тупака (кечуа Sayri Tupaq) в Вилькабамбе (кечуа Willka Pampa).
- 1561—1570 — правление Титу Куси Юпанки (кечуа T'itu Kusi Yupanki) в Вилькабамбе.
- 1569 — Титу Куси Юпанки принимает христианство и разрешает деятельность миссионеров на территории Вилькабамбы.
- 1570 — Тупак Амару I (кечуа Tupaq Amaru) становится правителем в Вилькабамбе.
- 1572 — разгром остатков индейского государства в Вилькабамбе испанцами.
- 1609 — в Лиссабоне выходят «Подлинные комментарии» Инки Гарсиласо де ла Веги.[9]
- 1780—1782 — восстания индейцев под предводительством Тупак Амару II (Хосе Габриэля Кондорканки).[10]
В Андской области и прилегающем к ней побережье в 1-м тыс. до н. э. — 1-м тыс. н. э. возникли развитые земледельческие цивилизации Чавин, Паракас, Наска, Мочика, Тиауанако и др. В XII веке на берегах озера Титикака появляется народ, которым руководит Инка — верховный правитель. Он переселяется в новую столицу — Куско и распространяет своё влияние на огромной территории (как указывает Л. Е. Гринин, всего за 30 лет во второй половине XV века площадь государства Инков увеличилась в сотни раз[11]), охватывающей к XV—XVI вв. большую часть современных Эквадора, Перу, значительную часть Боливии, Чили, а также небольшие районы Колумбии и Аргентины.
Создание государства приписывается легендарному Инке Манко Капаку[12], он же основал столицу — город Куско[13], на высоте 3416 метров над уровнем моря, в глубокой долине между двумя горными хребтами.
После создания территория страны постоянно расширялась, в особенности после того, как Инка Яуар Уакак создал в империи регулярную армию. Большие завоевания осуществил Инка Пачакути. Он создал настоящую империю, ведь до этого инки были всего лишь одним из многочисленных индейских племён, а Куско — обычным городком. Большинство подконтрольных инкам земель было завоёвано Пачакути и его сыном Тупак Инка Юпанки. Небольшая часть территории была присоединена одиннадцатым Инкой — Уайна Капаком. Правители Уаскар и Атауальпа были сыновьями Уайны Капака. После его смерти они начали изнурительную междоусобную войну. К приходу испанцев победителем в войне стал Атауальпа. Но он недолго пользовался плодами своей победы, так как был свергнут и казнён испанскими завоевателями, окончательно уничтожившими империю инков.
При покорении соседних племён инки, с одной стороны, использовали свою сильную и многочисленную армию, а с другой стороны, привлекали к себе элиту покоряемых регионов. Прежде, чем предпринимать военные действия, инки трижды предлагали правителям покоряемого региона добровольно присоединиться к империи. Они заставляли покорённые племена изучать язык кечуа, насаждали свои обычаи и вводили свои законы.[14] Местная знать и жречество покорённых народов сохраняли своё положение, а отправление местных религий не возбранялось при условии обязательного поклонения общеимперскому богу Солнца Инти. Инки уделяли большое значение сохранению местных народных промыслов и костюма, дабы по платью любого жителя Тауантинсуйу было легко определить его происхождение и социальный статус.
Для инков было характерным разделение власти и общества на воинов и не-воинов. Главными полководцами и военачальниками были либо правители Империи, либо назначенные ими люди из правящего этноса — инков. При этом, похоже, всё-таки существовало некое двоевластие — полноценный дуумвират: когда хозяйственной деятельностью Империи, снабжением и обеспечением войск занимался правитель (губернатор) города Куско, о чём неоднократно упоминает историк Хуан де Бетансос.[15]
На пике своего существования империя Инков являлась одним из крупнейших государств на Земле. Число подданных империи достигало, по разным источникам, от 5-6 до 12 миллионов человек.
В 1521 году Эрнан Кортес завоевал ацтеков. Это завоевание вдохновило Франсиско Писарро. Согласно докладу Хуана де Самано, секретаря Карла V, впервые достоверно о Перу стало известно в 1525 году в связи с завершением первой Южной экспедиции Франсиско Писарро и Диего де Альмагро.[17]. Экспедиция вышла из Панамы 14 ноября 1524 года, но вынуждена была вернуться в 1525 году. После этого было осуществлено ещё два похода. В 1532 году Писарро прибывает на побережье современного Перу с 200 пешими воинами и всего лишь 27 конями. Однако в дороге его армия пополняется недовольными господством инков. Инки жестоко борются с завоевателями, но империя ослаблена внутренними неурядицами и междоусобной войной, кроме того, большое количество воинов инков погибает от оспы и кори, завезённых испанцами.
Обманом Писарро смог захватить и казнить Великого инку Атауальпу, после этого сопротивление в течение 2 лет возглавлял военачальник Руминьяви. Столица инков, город Куско, была покорена испанцами в 1536 году. Инка Манко Инка Юпанки с небольшим количеством приверженцев скрывается в горный регион Вилькабамба, где господство инков продолжается ещё около 30 лет. В 1572 году последний правитель инков — Тупак Амару — был обезглавлен. Это обозначило конец империи Тауантинсуйу. Государство было разграблено, культура инков разрушена[18].
В книге «Хроника Перу» Сьеса де Леон первым из европейцев задался вопросом о причине столь лёгкого покорения Империи инков:
Таким образом, хоть я и изобразил Перу как три пустынные и заселенные Кордильеры, из них самих, как я поведал, по воле Господа, выступают долины и реки, за пределами которых никоим образом люди не смогли бы выжить: вот та причина, почему местные жители были так легко завоеваны и почему они служат, не поднимая восстаний, поскольку, если бы они на это пошли, то погибли бы все от голода и холода. Потому что (как я сказал), за исключением заселенной ими земли, большая часть — не заселена, это сплошные заснеженные горы и поразительной высоты вершины.
— Сьеса де Леон, Педро. Хроника Перу. Часть Первая. Глава XXXVI.[19]
Покорённые инки вошли в состав народности кечуа. Результат испанского завоевания чётко подметил тот же хронист Сьеса де Леон:
Я не одобряю свержения власти никоим образом, но всё же оплакиваю вымогательства и дурное обращение, учиненные испанцами над индейцами, порабощенных жестокостью, невзирая на их знатность и столь высокое достоинство их народа. Из-за этого все эти долины сейчас уже почти пустынны, в прошлом бывшие густонаселёнными, как многим то ведомо.
— Сьеса де Леон, Педро. Хроника Перу. Часть Первая. Глава LXI.[19]
Административное деление
Империя делилась на 4 части: Чинчайсуйу — ей соответствовал красный цвет, Кольясуйу — синий цвет, Антисуйю — зелёный цвет, и Кунтисуйу — жёлтый цвет, в свою очередь каждая такая часть состояла из провинций:
к северу от Куско находились: Вилькас (Vilcas), Хауха (Xauxa), Бомбон (Bombon), Кахамарка (Caxamalca), Гуанкабамба (Guancabamba), Томебамба (Tomebamba), Латакунга (Latacunga), Кито (Quito), Каранке (Carangue);
по другую сторону от Куско, к Югу: Атункана (Hatuncana), Атункольа (Hatuncolla), Айявире (Ayavire), Чукиабо (Chuquiabo), Чукуито (Chucuito), Париа (Paria) и другие, протянувшиеся до Чили.
В каждой провинции имелась своя столица, куда стекался сбор податей, где находился храм Солнца, литейни и ювелирные мастерские, гарнизон, крупные постоялые дворы, склады, а также представитель Двора — губернатор.[20]
Отдельно в административном делении, как столица, выделялся город Куско. Он обозначался жёлтым цветом. Каждое же селение, являвшееся столицей провинции, имело свою цифру. Например, для обозначения того, что «Манко Капак, первый правитель Инка, завоевал первую столицу провинции, в нить вводился один большой узел, вторую — два больших узла, и так — со всеми остальными. Известно, что у Куско, столицы Империи, было три, или четыре узла, один над другим»[21]. Известно также, что удалённость провинции от столицы империи Куско часто ставилась в зависимость от порядкового счисления: например, чем ближе провинция, тем она или её представитель-курака ближе в службах, походах, ритуалах, церемониях к правителю инке.
Для определения провинций Империи Тауантинсуйу в письменности кипу каждая провинция имела свою смесь цветных нитей. На нити, в свою очередь, могла размещаться (вставляться) красная нить для обозначения погибших в своём войске «из/в такой-то провинции». Также использование цвета нитей для провинций Империи встречалось в кипу, связанных со статистикой и налогообложением таких провинций[22]. Эта же система распространялась на отчёты о географическом и экономическом описании Империи[23].
Педро де Сьеса де Леон в своей «Хронике Перу» сообщал о небывалой точности учёта с помощью кипу: «В каждой столице провинции были счетоводы, называемые кипукамайоки [quiposcamayos], и с помощью этих узлов они вели исчисление и учёт необходимых податей, уплачиваемых жителями того района, начиная с серебра, золота, одежды и скота, и заканчивая дровами, и другими куда более незначительными вещами; и с помощью этих самых кипу по истечении одного года, или десяти, или двадцати, извещали того, кому было поручено собирать отчёт[ы]; и столь хорошо это делалось, что и пару альпаргат нельзя было утаить»[24].
Сьеса де Леон приводил сведения о количестве должностей кипукамайоков в отдельно взятой территориальной единице: «и в каждой долине этот учёт имеется и сегодня, и всегда в постоялых дворах столько счетоводов, сколько в ней [долине] управителей, и каждые четыре месяца они предоставляют свои отчёты вышеупомянутым способом»[24]. Для провинций устанавливался срок подачи отчётности — 1 год, поскольку «в конце года каждая провинция приказывала внести в кипу по количеству его узлов всех людей, как умерших там в тот год, так и, соответственно, тех, кто родился. И к началу года, в который вступали, они приходили в Куско с кипу, по которым становилось понятно, сколько в тот год родилось, и сколько умерло»[24].
Законы
Законы инков сохранились только в отрывках, но их содержание известно из многочисленных испанских колониальных источников, составленных по изустной традиции. Законы регистрировались и «записывались» отдельными чиновниками в кипу, и другими чиновниками — глашатаями — провозглашались на одной из площадей столицы империи Куско — Римак. Инкское право характеризуется высокой степенью строгости в вопросах применения наказания — в большинстве случаев смертной казнью, результатом чего являлось практически полное отсутствие некоторых видов преступлений среди индейцев (мелкого воровства, коррупции, убийств), чем восхищались испанские чиновники, миссионеры и солдаты. С другой стороны, это косвенно может говорить о деспотическом характере управления государства инками.
Справедливость законов инков отмечали хронисты:
По правде говоря, мало народов в мире, по-моему, имели лучшее правление, чем у Инков.
— Сьеса де Леон, Педро. Хроника Перу. Часть Первая.[19]
Экономика
В окрестностях селения Котапачи в Кочабамбе существовало 2076 колька (хранилище округлой формы), что составляет 22,09 % складских построек из известных ныне 9395 единиц в империи инков, то есть это был один из стратегических районов империи, где происходили заготовка и складирование провизии. Средний диаметр хранилищ в Котапачи составлял 3,5 м, а приблизительная высота — 2 м, следовательно, объём округлых хранилищ в долине Кочабамбе мог составлять 45000 м3 (практически весь объём заполнялся провизией), что было очень значительной цифрой даже по отношению к другим провинциальным центрам империи инков[25]. В современных величинах это сопоставимо с 1360 TEU (20-футовыми контейнерами), что могло бы поместиться на контейнеровозе класса Handymax Class (1000—1700 TEU). В целом масштабы складского хозяйства инков были столь велики, что вполне сопоставимы с нашими современными.
Список наиболее крупных объектов приведён в соответствии с географическим расположением с севера на юг
- Каранке. Столица провинции с постоялыми дворами местного управителя, а также дворами Инки, где располагались постоянные военные гарнизоны с военачальниками.
- Отавало. Второстепенного значения.
- Кочески. Второстепенного значения.
- Кито. Королевские главные постоялые дворы. Построены Инкой Тупаком Юпанки, и при этом поставлен наместником и управителем престарелый орехон Чалькомайта. Позже дворы были расширены Вайна Капаком[прим 1]. На королевской дороге возле Кито «через каждые три-четыре лиги были очень приятные и прекрасные постоялые дворы, или дворцы правителей, и очень богато украшенные»[26].
- Мулаало, селение: «в прошлом оно имело постоялые дворы с большими складами, для того, чтобы Инки или их военачальники, проходя здесь, были обеспечены военным снаряжением»[27].
- Кальо, или Латакунга (Льакта-кунга). Столица провинции с главными постоялыми дворами: «Немного далее от Мулаало находится селение и крупные постоялые дворы, называемые Такунга [Tacunga], такие же главные, как и в Кито»[27], в которых заготавливались, в частности, морские свинки, пекари, куры, ламы и птицы. Здесь размещался управитель Инки, занимавшийся сбором податей с окрестных провинций. Также располагалось много митимайев, подчинявшихся наместнику и военачальникам.
- Мулиамбато. Второстепенного значения дворы и склады. Подчинялись управителю в Латакунге.
- Амбато.
- Моча. Крупные и многочисленные строения.
- Риобамба, в провинции Пуруаес.
- Кайамби.
- Теокахас. Небольших размеров постоялые дворы.
- Тикисамби. Главные постоялые дворы.
- Чан-Чан, в долине Чиму.
- Томебамба, провинции Каньяри. Столица провинции с главными постоялыми дворами и складами. «Там находились военачальники и губернаторы, обладавшие властью отправлять правосудие, набирать войска, если к этому обязывала война, или, если восставал какой-либо тиран», «они были одними из богатейших и превосходнейших во всем Перу, и где стояли лучшие и наиболее прекрасные сооружения»[28]. В окрестностях находились постоялые дворы и склады, расставленные через каждые 11, 16, или 22 км.
- Каньярибамба, находились в подчинении Томебамбы.
- Хатунканьяри[29], находились в подчинении Томебамбы.
- Чумбо, провинция. Главные постоялые дворы. Обслуживали Инков и управителей.
- Тумбес, постоялые дворы и крупные склады, с управителем, военачальником, солдатами и митимайями.
- Гуаякиль имел склад для касиков и селений.
- Пальтас, провинция. «Построены эти постоялые дворы, являвшиеся огромными и изысканными, превосходно и тщательно отделанными, поскольку инки считали важной эту провинцию Пальтас», «вблизи было много простых складов, куда сносили дань и подати, какие обязаны были отдавать местные жители своему королю и правителю, и его управителям, [правившим] от его имени»[30].
- Тамбо-Бланко. Постоялые дворы.
- Кахас, провинция. Здесь располагались «крупные постоялые дворы и склады, а также управитель со множеством Митимайев, заботившийся о сборе податей»[31].
- Солана, долина. Склады.
- Поэчос, или Майкавилька, долина с королевскими дворцами, крупными и многочисленными постоялыми дворами и складами.
- Чиму, долина с крупными постоялыми дворами и домами наслаждений инков.
- Мотупе, долина с постоялыми дворами и многочисленными складами.
- Хайанка, долина с крупными постоялыми дворами и складами Инков, в которых пребывали их управители.
- Пакасмайо, долина. Крупные постоялые дворы. Представители Инков собирали дань в поставленные для этой цели склады, откуда дань относилась в столицы провинций, предназначенные для пребывания главных военачальников[32].
- Гуаньапе, долина. Склады и постоялые дворы.
- Санта, долина. Крупные постоялые дворы и много складов.
- Гуамбачо, долина. Постоялые дворы.
- Чилька, долина. Были в ней инкские постоялые дворы и склады для обеспечения инспекционных посещений провинций королевства.
- Чинча, провинция. В долине был поставлен управитель Инки и располагались роскошные постоялые дворы для королей, множество складов, куда складывали продовольствие и военное снаряжение.
- Ика, долина с дворцами и складами.
- Наска, долина с крупными строениями и множеством складов.
- Чачапояс, провинция. Крупные постоялые дворы и склады Инков.
- Гуанкабамба, столица провинции.
- Бомбон (Пумпу), столица провинции.
- Кахамарка. Столица провинции с главными постоялыми дворами и складами. Имела своего управителя, и «повсюду в наибольших селениях размещались крупные склады и постоялые дворы, сюда приходили давать отчёт ввиду того, что она возглавляла соседние с ней провинции, [в том числе] и многие долины равнин»[33].
- Гуануко, город. Столица провинции с крупными постоялыми дворами и складами Инков. «И он был настолько большим во времена Инков, что имел постоянно в подчинении более 30 тысяч индейцев. Министры [управляющие] Инков заботились о сборе обычных податей, а [прилегающие] области расплачивались услугами этому дворцу»[34]. В окрестностях было много других складов и постоялых дворов[прим 2].
- Гуамачуко, провинция и город. Крупные каменные постоялые дворы[35] или королевские дворцы[прим 3]. От Гуамачуко[прим 4] до Кончукос в двух местах были построены постоялые дворы и склады[36].
- Кончукос, провинция. Для получения достаточно количества провизии для солдат и слуг Инки, каждые 4 лиги располагались постоялые дворы и склады, наполненные всем необходимым из того, что имелось в этих краях.
- Гуарас, провинция с постоялыми дворами, большой крепостью или остатки древнего сооружения, похожего на городской квартал.
- Тарама. Крупные постоялые дворы и склады Инков.
- Хауха. Столица провинции с главными постоялыми дворами и складами[прим 5]. Помимо прочего там проживало много золотых дел мастеров, изготовлявших посуду и кувшины из золота и серебра для обслуживания Инков и украшения храма. Жителей пастбищ было более 8 тысяч для услуг храма и дворцов правителей.
- Акос, селение в провинции Гуаманга. Постоялые дворы и склады.
- Пикой, постоялый двор.
- Парко, постоялые дворы.
- Пукара, поселение с дворцами Инков и храмом Солнца; и многие провинции приходили сюда с обычной данью, чтобы вручить её управителю, уполномоченному следить за складами и собирать эту дань.
- Асангаро, постоялый двор.
- Гуаманга, город. Крупные постоялые дворы.
- Вилькас. Географический центр Империи. Столица провинции с главными постоялыми дворами и складами. Построить эти постоялые дворы приказал Инка Юпанки, а его преемники улучшили строения: Инка Тупак Юпанки построил для себя дворцы и много складов, которых для хранения оружия, изящной одежды и маиса было более 700. Эти постоялые дворы обслуживало более 40 тысяч индейцев.
- Коропона, важнейший храм в провинции Кунтисуйу, где располагались склады с шерстью[37], было много обслуги и мамакон, крупные стада скота и крупные храмовые наделы[38].
- Сорас и Луканас, провинции. Резиденции Инков, постоялые дворы и обычные склады.
- Урамарка. Постоялые дворы с митимайями.
- Андавайлас, провинция. Постоялые дворы имелись здесь до прихода инков.
- Апуримак, навесной мост через реку. Поблизости находились постоялые дворы.
- Курагуаси, постоялый двор.
- Лиматамбо, постоялый двор.
- Хакихагуана, долина имела роскошные и великолепные опочивальни для развлечения правителей Инков.
- Куско. Столица империи. Во многих местах этого города и вокруг него находились главные постоялые дворы со складами королей Инков, в которых тот, кто получал в наследство владение отмечал свои праздники.
- Пукамарка, постоялый двор, где проживали мамаконы и королевские наложницы, прявшие и ткавшие изысканную одежду.
- Атун Канча, аналогичен предыдущему.
- Касана, аналогичен предыдущему.
- Юкай, долина с королевской резиденцией и постоялыми дворами.
- Киспиканче, постоялые дворы на дороге Кольясуйу.
- Уркос, постоялые дворы.
- Канчес, постоялые дворы.
- Чака, или Атункана, столица провинции с крупными постоялыми дворами в провинции Канас, построенные по приказу Тупака Инки Юпанки.
- Айявире, столица провинции с дворцами и множеством складов, куда собирали подати. Построены и заселены митимайями по приказу Инки Юпанки.
- Хатунколья. Столица провинции Кольяо с главными постоялыми дворами и складами. До инков это была столица правителя Сапаны.
- Чукуито, столица провинции с крупными постоялыми дворами, существовавшими до инков. Перешли под власть последних, предположительно при Виракоче Инке.
- Гуаки, постоялые дворы.
- Тиауанако, маленькое поселение с главными постоялыми дворами. Здесь родился Манко Капак II, сын Вайна Капака.
- Чукиапо, долина. Одноимённая столица провинции с главными постоялыми дворами.
- Париа. Столица провинции с главными постоялыми дворами и складами.
- Чили, провинция. Здесь также было много крупных населённых пунктов с постоялыми дворами и складами.
Отсутствие выделявшегося слоя свободных ремесленников и связанное с этим слабое развитие частного обмена, отсутствие торговли и каких бы то ни было торговых посредников — особенность общества инков в отличие от ацтеков. Она объясняется тем, что в Андах высотная поясность делала обмен очень важной составной частью хозяйства, и этот ресурс довольно рано был монополизирован властью. Обмен выступал в форме государственного распределения ресурсов, как следствие, рано возникшее деспотическое государство присваивало себе труд общинников, оставляя им мало излишков для обмена. Все продукты труда поступали в общественные (государственные), хранилища, откуда они перераспределялись властью не в форме торговли, а в форме государственных поставок по установленным нормам.
В целом, монеты не использовались во внутренней торговле, но во внешней имели обращение раковины мульу, листья коки, одежда, а также медные топорики. Индейцы культуры Чонос (Эквадор) ещё в XV—XVI веках выплавляли медь с содержанием 99,5 % и употребляли её в качестве монеты в виде топориков 2 см по сторонам и 0,5 см толщиной. Данная монета ходила по всему западному побережью Южной Америки[40], в том числе и в государстве Инков в провинции Чинча, где проживало 6000 торговцев[41].
Социальная структура
Земля считалась принадлежащей индейцам, в то время как правителю — Сапа Инке (кечуа Sapa Inka, букв. «Единственный Инка»), принадлежали доходы (подать) с труда общин;[42] власть Инки была окружена священным ореолом. Внешним знаком отличия Инки была шерстяная головная повязка с кистью и тремя перьями над лбом — так называемая маскапайча (кечуа maskhapaycha). Первый Сапа Инка — Манко Капак — почитался как сын бога Солнца Инти.[43]
В Тауантинсуйу сильно заботились о сохранении чистоты крови правителей: Инка, по канонической версии[44] (хотя существовали и другие) мог иметь только одну законную жену, и считалось необходимым, чтобы она была его родной сестрой. Многочисленные дети Инки от «дев солнца» (женщин из рода Инки) считались законными, но не могли наследовать престола.
После смерти Инки ему воздавались божеские почести, тела умерших Сапа Инков бальзамировали и сохраняли в особых склепах в Куско, причём к каждому приставлялся особый штат жрецов; кроме того, изготовлялись их каменные статуи, которым воздавалось то же почтение, как и правящему Инке. Эти статуи часто сопровождали войско во время походов, также часто их несли в торжественных процессиях. Первым, кто обнаружил мумии[42] царей был лиценциат Поло де Ондегардо.
| Социальные классы | Представители |
|---|---|
| Инки (кечуа inka) (высшая знать — Апакуна, Сапаккуна, Авкикуна, Инкакуна) |
|
| Низшая знать и освобождённые от податей |
|
| Представители культа |
|
| Освобождённые от податей, не являвшиеся знатью. |
|
| Образование/философия |
|
| Служащие |
|
| Судебная власть, следствие |
|
| Руна (кечуа runa) (лично свободные) | |
| Солдаты — авкак руна[48][49][50]. |
|
| Несвободные | |
| Иные категории |
|
Панаки являлись родами от прямых потомков правящего Инки, исключая наследника, как правило от второго сына Правителя; они хранили мумию умершего Инки и его жены, а также ведали информацией о деятельности самого правителя, сберегая её в кипу, песнях и изображениях, с целью передачи сведений из поколения в поколение. Панаки наиболее подробно изложены у историка Сармьенто де Гамбоа:[51]
| Панака | Инка |
|---|---|
| Чима панака | Манко Капак |
| Раура панака | Синчи Рока |
| Авайни панака | Льоке Юпанки |
| Уска Майта панака | Майта Капак |
| Апу Майта Капак панака | Капак Юпанки |
| Панака | Инка |
|---|---|
| Викакирав панака | Инка Рока |
| Авкайльи панака | Яуар Уакак |
| Суксу панака | Виракоча Инка |
| Атун айлью | Пачакутек Юпанки |
| Капак айлью | Тупак Инка Юпанки |
| Тумипампа панака | Уайна Капак |
В империи инков существовали симметричные и асимметричные виды реципрокции (взаимности) внутри общины айлью: 1) обмен труда на вещи (еду) и наоборот (но через некоторое время), 2) обмен труда на вещи (еду) и права, 3) имущество на другое имущество, 4) обмен труда на труд, 5) обмен обязательств (циклический) 6) от нескольких членов коллектива — к одному, и от одного — к другим членам коллектива, 7) поочерёдная работа мита — услуги для государства, 8) труд в обмен на символические вещи[52].
Система контроля населения
Инки расширили свою власть на различные этносы, но их смешивание было практически нулевым, благодаря особой системе инкских законов. При этом для наилучшего управления населением инки применяли десятичную систему контроля над ним.[53]
| Ответственный | Количество семей |
|---|---|
| Puriq | 1 семья |
| Pichqa kamayuq | 5 семей |
| Chunka kamayuq | 10 семей |
| Pichqa chunka kamayuq | 50 семей |
| Pachaka kamayuq | 100 семей |
| Pichqa pachaka kamayuq | 500 семей |
| Waranqa kamayuq | 1.000 семей |
| Pichqa waranqa kamayuq | 5.000 семей |
| Hunu kamayuq | 10.000 семей |
Достижения
В империи инков существовали развитые транспортная и ирригационная сети.
Инки прокладывали пути сообщения, в том числе через горные тропы, по которым имперская армия могла беспрепятственно передвигаться. Общая протяжённость дорог около 25 тыс. км. При передвижении по дорогам в качестве вьючного животного использовалась лама, так как лошадей в Южной Америке не было. По дорогам также была налажена передача посыльными информации, кодированной специальным образом (кипу).
Учитывая протяжённость дорог в Тауантинсуйу, составлявшую не менее 10-15 тыс. километров, численность людей, задействованных в 5-7 тысячах почтовых станциях (домиках, размещавшихся строго каждые пол-лиги, то есть ~ 2,8-2,9 км, по 2 служащих на каждую станцию) могла составлять около 10-14 тысяч человек[54]. О скорости доставки сообщений исключительной важности испанский юрист Хуан Поло де Ондегардо, описывавший в 1559 году обряды индейцев в Перу в своём трактате «Заблуждения и суеверные обряды индейцев», смешивая предсказания индейских колдунов и реальную ситуацию, заметил, что:
Эти [чародеи] служат для предсказаний, и для того, чтобы рассказывать о том, что происходит в очень далёких местах, прежде чем оно придёт или сможет прийти в виде новости, ведь даже после прихода Испанцев, случилось так, что на расстоянии более двухсот или трёхсот лиг знали о беспорядках, крупных сражениях, и восстаниях, и погибших, как у Тиранов, так и у тех, кто был на стороне Короля, и об отдельных лицах, в тот же день и час, когда таковые дела совершались, или на следующий день, о чём естественным путём было невозможно о них узнать так быстро.
— Revista histórica; órgano del Instituto Histórico del Perú, Volume 1. – Lima, 1906, стр. 220
Велось активное строительство военных, административных и религиозных сооружений. В Куско и многих других городах был построен водопровод, по искусности не уступавший римскому, но, в отличие от последнего, сделанный без использования вредного для здоровья свинца.
Тауантинсуйу — единственная цивилизация доколумбовой Америки, в которой была известна бронза (в Месоамерике была известна только медь). Кроме меди и бронзы, инки выплавляли большое количество серебра, золота и их сплавов, среди которых наиболее известна тумбага (легкоплавкий, обладающий высокими механическими и эстетическими качествами сплав 1 части золота с примерно 2 частями меди). Инки также знали платину.
Энрике Облитас Поблете в 1963 году в своей книге «Культура Кальавайа» доказал использование пенициллина в лечебной практике индейских знахарей народности кальавайа, которые при инках (XV—XVI) были привилегированной кастой «носильщиков паланкина» и лекарями правителя. Пенициллин знахари калавайа открыли в эпоху инков из смеси грибков и различных растений (унту, кукуруза и др.)[55].
Государственные символы инков
В культуре инков флаг как таковой использовался нечасто, он был не государственным патриотическим символом, а скорее императорским штандартом и представлял собой квадратное полотнище радужных цветов, есть разные версии расположения цветов на флаге и разные версии количества цветов, но обычно сходятся на мнении, что на нём было семь цветов радуги, от красного до фиолетового, как в спектре преломления света. Такой флаг назывался випхала[56].
Радуга являлась одним из часто употребляемых символов Империи Инков. В 1534 году во время вторжения и оккупации Куско, испанские конкистадоры столкнулись со множеством символов с цветами радуги у инков. Использование такого символа относят также к культуре Тиуанако с возрастом в более 2000 лет[56].
В наши дни флаг часто используют в городе Куско (Перу) и некоторых южноамериканских государствах, как символ наследия культуры инков[56].
Неофициальный девиз империи гласил: Не лги, не воруй, не ленись.
Официального государственного герба как такового инки не имели[56].
Культура и наука
Инки поклонялись Солнцу (Инти), как главному божеству. Правитель у инков считался воплощением бога Солнца на земле, поэтому всё, к чему он прикасался, сжигалось. В связи с солнечным культом были очень распространены различные изделия из золота.
Согласно Докладу королю Испании, составленному губернатором Франсиско де Борха 8 апреля 1615 года, у индейцев Перу было 10422 идола, из них 1365 мумий, и некоторые являлись основателями их родов, племён и селений.[57]
Все хронисты, сообщавшие об андских верованиях, говорят и о богах второстепенных: во-первых, это региональные или племенные, во-вторых, районные или клановые, и наконец, фамильные. Первых историк Кристобаль де Альборнос называет пакариски. Пакариски могли быть мифическими первопредками и прародителями больших этнических групп, выступавшими в различных ипостасях. Среди них можно упомянуть таких богов, как: Париакака, Каруа, Ванка, Айсавилька, Чинчакоча или Янараман. Монахами августинцами упоминаются региональные идолы и ваки в Гуамачуко[58].
Есть основания говорить о монотеистических тенденциях в религии инков, о складывающейся тенденции считать всех богов ипостасями Виракочи-Пача Камака[59]. Известно несколько явно монотеистических гимнов Виракоче, приписываемых Пачакутеку Юпанки[60].
Довольно сложно определить основные измерительные величины, которыми пользовались инки в быту, хозяйстве, управлении. Всё же есть и ряд достоверно известных, таких как универсальное «средство измерения любой вещи»[61]:
- тупу — мера длины и площади.
Универсальным счётным устройством у инков была юпана.
Была разработана система передачи, обработки и обобщения статистических данных в виде так называемого узелкового письма кипу (кечуа khipu), которая помогала управлению огромной империей. Сами кипу использовались индейскими чиновниками и спустя 50 лет после конкисты, но уже с 1583 года, после Третьего Лимского собора, стали тотально уничтожаться.[62]
Долгое время считалось, что инки не обладали полноценной письменностью.[63] Однако в 1923 году историк Локк сумел доказать, что узелковые сплетения инков (кипу) — действительно письменность.
Есть данные, говорящие о том, что узоры на тканях инков и на их керамике (токапу) могли быть разновидностью идеографической письменности, а также указания хронистов о ведении инками летописи на золотых табличках. Не подлежит сомнению тот факт, что в кечуа доиспанского периода был корень «келька» (кечуа qillqa) со значением «письмо, письменность».
Архитектура инков известна по описаниям и многочисленным остаткам построек. Циклопические сооружения из колоссальных камней (крепость Саксайуаман) сменились постройками из тщательно обтёсанных глыб гранита (крепость Писак). Особенностями архитектуры является необычайно тщательная и плотная (так, что между блоками нельзя просунуть и лезвие ножа) подгонка друг к другу каменных блоков, зачастую неправильной формы и очень различных размеров, без использования строительных растворов (полигональная кладка), наклонённые внутрь стены со скруглёнными углами и лёгкие соломенные крыши. Благодаря этим особенностям здания обладали феноменальной сейсмостойкостью.
В Тауантинсуйу была богатейшая музыкальная культура. Народы империи использовали многочисленные духовые и ударные инструменты: продольные и поперечные флейты (кена, тарка, пинкулью и др.) различные по размеру, высоте и строю флейты Пана (сику — ч'ули, мальта, санка, туйу; а также антара и чириуано), большой барабан (уанкар) и малый барабан (тинья), а также разнообразные идеофоны. Строй музыки народов Тауантинсуйу был по преимуществу пентатоническим, с ведением мелодии параллельными октавами и квинтами, с чёткими каденциями и законами мелодики.[64]
Флейты Пана сику составлялись из двух частей — «ира» и «арка», в каждой из которых трубки были настроены с интервалом в терцию так, чтобы ноты диатонического звукоряда при движении мелодии брались попеременно то на одной, то на другой части. При исполнении один музыкант (или одна группа музыкантов) играет на «ира», а другой — на «арка», что придаёт музыке характерное стереофоническое звучание.
Музыка инков имела много жанров, большинство из которых были привязаны к духовным практикам и ритуалам, сопровождающим сельскохозяйственный цикл. Некоторые инструменты звучали лишь раз в году на тот или иной праздник.
Музыкальная культура Тауантинсуйу сохранила свои важнейшие черты до наших дней в традиционной музыке андских народов. Хотя часть её жанров в той или иной степени испытала испанское влияние, но многие из них остались практически нетронутыми и по сей день звучат так же, как и столетия назад.
Примеры музыки, звучавшей в Тауантинсуйу:
Известно всего несколько пьес инков: Апу-Ольянтай, Уткха-Павкар, Суримана.
Литература
- Берёзкин Ю. Е. Инки: Исторический опыт империи / Отв. ред. д-р ист. наук Р. В. Кинжалов. Академия наук СССР. — Л.: Наука, Ленингр. отд-ние, 1991. — 232 с. — (История и современность). — 50 000 экз. — ISBN 5-02-027306-6.
- Куприенко С.А. Источники XVI-XVII веков по истории инков: хроники, документы, письма / Под ред. С.А. Куприенко.. — К.: Видавець Купрієнко С.А., 2013. — 418 с. — ISBN 978-617-7085-03-3.
- Пачакути Йамки Салькамайва, Куприенко С.А. Доклад о древностях этого королевства Перу / пер. С. А. Куприенко.. — К.: Видавець Купрієнко С.А., 2013. — 151 с. — ISBN 978-617-7085-09-5.
- Талах В.Н., Куприенко С.А. Америка первоначальная. Источники по истории майя, науа (астеков) и инков / Ред. В. Н. Талах, С. А. Куприенко.. — К.: Видавець Купрієнко С.А., 2013. — 370 с. — ISBN 978-617-7085-00-2.
- Тюрин Е.А., Зубарев В.Г., Бутовский А.Ю., «История древней Центральной и Южной Америки»
- Эспинель Суарес А. Особенности философской мысли инков. // Вопросы философии : журнал. — 1997. — Вып. 3. — С. 132—144.
- Купрієнко C. А. Історіографія суспільно-господарського устрою інків. (укр.) // Вісник Київського національного університету імені Тараса Шевченка. Історія : журнал. — К., 2011. — Вип. 107. — С. 22—24. — ISSN 1728-2640.
- Купрієнко C. А. Різновиди торгівлі та ринків в імперії інків Тавантінсуйу. (укр.) // Етнічна історія народів Європи: Збірник наукових праць : журнал. — К., 2011. — Вип. 36. — С. 109–114.
- Купрієнко C. А. Система державного управління господарством в імперії інків. (укр.) // Дні науки історичного факультету-2011: Матеріали {IV} Міжнародної наукової конференції молодих учених, присвяченої 20-річчю Незалежності України. Вип. {IV:} у 6-х част. : журнал. — К., 2011. — Вип. IV. — С. 33–34.
- Купрієнко С. А. Функціонування системи постоялих дворів, складів і сховищ в Імперії інків. (укр.) // Вісник Академії праці і соціальних відносин Федерації профспілок України: Науковий збірник : журнал. — К., 2011. — Вип. 3(59). — С. 110—115.
- Купрієнко C. А. «Хроніка Перу» Педро де Сьєса де Леона: джерелознавчий аналіз. (укр.) // Вісник Київського національного університету імені Тараса Шевченка. Історія : журнал. — К., 2011. — Вип. 105. — С. 23–26. — ISSN 1728-2640.
- Куприенко C. А. Хроника Перу» Педро де Сьеса де Леона: источниковедческий анализ. // Научная конференция XVII Сергеевские чтения : конференция. — М., 2011. — С. 59–60.
- Купрієнко C. А. Імперія інків. Кіпу з Чупачу: організація праці, календар і чисельність населення. (укр.) // Дні науки історичного факультету-2012: Матеріали V Міжнародної наукової конференції молодих учених. – Вип. V: у 7-х част. : журнал. — К., 2012. — Вип. V. — С. 19–21.
- Купрієнко C. А. Соціальне становище провінційної еліти в імперії інків Тавантінсуйу. (укр.) // Дні науки історичного факультету-2013: Матеріали VI Міжнародної наукової конференції молодих учених. — Вип. VI: у 8-ми част. : журнал. — К., 2013. — Вип. VI. — С. 44–45.
- Куприенко C. А. Историография общественно-хозяйственного устройства империи инков // Проблемы истории, филологии, культуры : журнал. — Москва-Магнитогорск-Новосибирск, 2013. — Вып. 1 (39). — С. 57—64. — ISSN 1991-9484. Архивировано 28 мая 2016 года.
- Талах В. Н., Куприенко C. А. Календарь доколумбовых индейцев Анд по сведениям Фернандо де Монтесиноса и Бласа Валеры // Проблемы истории, филологии, культуры : журнал. — Москва-Магнитогорск-Новосибирск, 2013. — Вып. 1 (39). — С. 65—75. — ISSN 1991-9484. Архивировано 28 мая 2016 года.
- Куприенко C. А., Ракуц Н. В. К вопросу о реформировании культа и храмового хозяйства в инкской империи (Перу, XV в.) // Латинская Америка : журнал. — М., 2013. — Вып. 4. — С. 72—82. — ISSN 0044-748X.
- Куприенко C. А., Ракуц Н. В. Система государственного накопления и распределения продукции в империи инков // Ойкумена. Регионоведческие исследования : журнал. — 2013. — Вып. 2. — С. 87—94. — ISSN 1998-6785.
- Куприенко C. А. Фискальная политика империи инков: проблема существования подати, дани, повинностей. // Научная конференция XVIII Сергеевские чтения : конференция. — М., 2013. — С. 27–28.
Ссылки
- Юрий Берёзкин: «Инки: государство и цивилизация»
- Библиотека документов и первоисточников по истории Южной Америки. www.kuprienko.info.
- Башилов, Владимир. «Древние цивилизации Перу и Боливии»
- Джеффри Бушнелл, «Перу. От ранних охотников до империи инков»
- Галич, Мануэль. «История доколумбовых цивилизаций»
- Ионина Н. А. «Города инков»
- Кузьмищев В. А. «Царство сынов Солнца», изд-во Молодая Гвардия, серия «Эврика», 1982 год.
- Стингл, Милослав. «Индейцы без томагавков», «Поклоняющиеся звёздам»
- Уилкинс Г. «Затерянные города Южной Америки»
- Хемминг, Джон. Завоевание империи инков
- Энциклопедия «Исчезнувшие цивилизации» «Инки: владыки золота и наследники славы»
- Сайт «Мир инков»
- Культуры Южной Америки
- Энциклопедия Кругосвет: Инки
- Новые 7 чудес света. Мачу-Пикчу. Перу — интерактивная карта.


