Раздел Вооружённых сил СССР
Раздел Вооружённых сил СССР — исторический процесс разделения бывших Вооружённых сил СССР (ВС СССР) между союзными республиками, начавшийся в середине 1991 года и продолжившийся после распада СССР между участниками Содружества Независимых Государств.
Основной раздел произошёл в течение 1992 года. Раздел бывшего Черноморского флота ВМФ СССР между Украиной и Российской Федерацией затянулся до 1997 года.
Военные организации государств СНГ были созданы на основе бывших ВС СССР, которые сформировались в период противостояния двух блоков социально-политических систем (НАТО и страны Варшавского договора). На данном периоде вооружённая борьба представлялась составной частью сложного и многоуровневого процесса воздействия друг на друга этих противоборствующих сторон и должна была охватывать все сферы (сушу, море, воздушное и космическое пространство). В ВС СССР силы и средства для применения в этих сферах были сведены в пять видов вооружённых сил: Ракетные войска стратегического назначения, Сухопутные войска, Войска противовоздушной обороны, Военно-воздушные силы и Военно-морской флот.
Следует подчеркнуть, что военное управление и инфраструктура ВС СССР и дислокация войск (сил) не привязывались строго к административно-территориальному устройству Советского Союза, поэтому часть независимых государств за некоторым исключением (Россия, Украина, Белоруссия, Казахстан) унаследовала не целостные объединения (армии), а только соединения и отдельные части[1].
История
Группировки войск (сил) в ВС СССР предполагалось использовать на четырёх направлениях континентальных театрах военных действий (ТВД), по которым были созданы Главные командования войск направлений:
- Главное командование западного направления;
- Главное командование юго-западного направления;
- Главное командование южного направления;
- Главное командование на Дальнем Востоке.
Развёртывание сухопутных группировок войск и военно-воздушных сил распределялось в соответствии с данными направлениями, при этом каждому Главному командованию направления подчинялось несколько военных округов и отдельных армий противовоздушной обороны.
Дополнительно на европейском направлении был создан первый стратегический эшелон, состоящий из зарубежных групп войск:
- Западная группа войск (ГСВГ) на территории бывшей ГДР — 2 танковые армии, 3 общевойсковые армии, 1 воздушная армия[2];
- Северная группа войск на территории Польши — мотострелковая дивизия и танковая дивизия, воздушная армия[3];
- Центральная группа войск на территории Чехословакии — 1 танковая и 2 мотострелковые дивизии[4];
- Южная группа войск на территории Венгрии — 2 танковые и 2 мотострелковые дивизии[5].
В ходе заключения договоров в 1989 году между руководствами СССР, ФРГ, Польши, Чехословакии и Венгрии было решено вывести зарубежные группы войск на территорию СССР, главным образом на Украину и Белоруссию. Вывод групп войск начался с мая 1989 года. С 1992 года все войска в зарубежных группах не успевших покинуть восточно-европейские государства были переведены под юрисдикцию Российской Федерации.
Войска ПВО состояли из Московского округа ПВО и нескольких отдельных армий ПВО, которые во взаимодействии с Военно-космическими силами должны были отражать воздушно-космическое нападение с разных воздушно-космических направлений.
ВВС СССР организационно состояли из 18 воздушных армий, в числе которых были 3 армии Дальней авиации относившихся к воздушным Силам ядерного сдерживания. В задачи ВВС входили борьба за завоевание воздушного пространства, поддержка сухопутных войск, а также нанесение авиационных ударов по различным объектам противника на континентальных и морских театрах военных действий.
ВМФ СССР состоял из 4 флотов (Северный, Балтийский, Черноморский и Тихоокеанский флот), которые должны были вести морские сражения на четырёх океанских (Арктическом, Атлантическом, Тихом, Индийском) и двух морских (Балтийском, Средиземноморском) театрах военных действий.
В состав Тыла вооружённых сил СССР входили различные формирования и учреждения, выполнявшие всестороннее обеспечение войск (сил) в мирное и военное время. Система Тыла ВС СССР подразделялся на три уровня: стратегический, оперативный и войсковой. По уровням система тыла подразделялась дополнительно на следующие категории: центральная, окружная, флотская, армейская, корпусная, дивизионная и полковая. В тыловое обеспечение как вид обеспечения военных действий входили следующие виды обеспечения: материальное, транспортное, инженерно-аэродромное, аэродромно-техническое, медицинское, ветеринарное, торгово-бытовое, квартирно-эксплуатационное и финансовое обеспечение.
Подготовка кадров для Министерства обороны СССР производилась в 166 военно-учебных заведениях (военных академиях, высших и средних военных училищах).
До 21 марта 1989 года, кроме Вооружённых сил СССР, находящихся под управлением Министра обороны, в вооружённой защите государства участвовали Пограничные войска и Войска правительственной связи КГБ СССР, Внутренние войска МВД СССР, а также Железнодорожные войска, частично подчинявшиеся Министерству путей сообщений СССР[6].
Общая численность личного состава по видам вооружённых сил и другим военным организациям СССР на 1991 год была следующей[7]:
- Вооружённые силы:
- Сухопутные войска — 1 473 000 человек;
- Военно-морской флот — 410 000;
- Военно-воздушные силы — 420 000;
- Войска противовоздушной обороны страны — 500 000;
- Силы ядерного сдерживания — 376 000. Из них:
- Ракетные войска стратегического назначения — 260 000;
- воздушные силы ядерного сдерживания (Дальняя авиация) — 100 000;
- морские силы ядерного сдерживания — 16 000.
- Военные организации государственных органов:
- Пограничные войска КГБ СССР и Войска правительственной связи — 230 000;
- Внутренние войска МВД СССР — 250 000;
- Железнодорожные войска, Войска гражданской обороны, Военно-строительные части и формирования Тыла ВС СССР — около 490 000 человек.
Общая численность ВС СССР и других военных организаций занятых в вооружённой защите государства достигала 4 миллионов человек[8].
По состоянию на 1990 год Вооружённые Силы СССР входили в тройку крупнейших вооружённых сил мира и являлись первыми по численности личного состава:
- Вооружённые Силы СССР — 3 988 000 человек[8];
- Народно-освободительная армия Китая — 3 030 000[9];
- Вооружённые силы США — 2 117 900[10].
Вероятность ожидаемого распада СССР, а также тенденции к суверенитету в некоторых союзных республиках в 1991 году сопровождались призывами к созданию собственных вооружённых сил на основе формирований Советской армии.
Подобные намерения были озвучены и приняты к исполнению до подписания Беловежского соглашения, которым официально было закреплено прекращение существования СССР.
Фактически процесс раздела Советской армии начался до полного распада СССР.
Так, первое военное ведомство появилось в РСФСР в соответствии с законом «О республиканских министерствах и государственных комитетах РСФСР» от 14 июля 1990 года и носило название «Государственный комитет РСФСР по общественной безопасности и взаимодействию с Министерством обороны СССР и КГБ СССР». В 1991 году данная организация была несколько раз переименована.
Большую роль в нагнетании подобных настроений послужила несостоявшаяся попытка государственного переворота, который проводился самопровозглашённым Государственным комитетом по чрезвычайному положению в период с 18 по 21 августа 1991 года в Москве.
В связи с этими событиями 19 августа 1991 года Президент РСФСР Ельцин учредил должность министра обороны РСФСР. 9 сентября 1991 года должность была упразднена. Также власти РСФСР предпринимали во время путча 1991 года попытки учреждения Российской гвардии.
6 ноября 1991 года указом Президента РСФСР № 172 была утверждена структура правительства, в которой предусматривалось существование министерства обороны РСФСР. Постановлением Правительства РСФСР № 3 от 13 ноября 1991 года до образования республиканского Министерства обороны Государственный комитет РСФСР по оборонным вопросам временно включен в структуру Правительства РСФСР.
Первой военной организацией на территории СССР, ставшей прообразом для создания собственных вооружённых сил, стала Национальная гвардия Грузии, созданная за год до распада СССР, 15 ноября 1990 года по постановлению Верховного совета Республики Грузия «О защите прав человека и укреплении правопорядка», формирования Внутренних войск МВД СССР были переведены под её юрисдикцию и начиная с апреля 1991 года они комплектовались исключительно грузинскими призывниками.
24 августа 1991 года Верховный совет Украины принял постановление № 1431-ХII «О воинских формированиях в Украине», согласно которому все войска, дислоцированные в республике, отводились под юрисдикцию Украины. 6 декабря 1991 года Верховная Рада приняла закон № 1934-ХII «О Вооружённых силах Украины», которым было заявлено о создании таковых[11].
3 сентября 1991 года Президент Молдавии подписал Указ № 193 «Об образовании Вооружённых сил», согласно которому предстояло создать таковые на основе частей и соединений Советской армии, дислоцированных на территории республики.
9 сентября 1991 года Указом Президента Грузии № 187 было создано Министерство обороны Грузии. 15 сентября 1991 года Верховным советом Грузии все войска ВС СССР, дислоцировавшиеся в республике, были объявлены оккупационными и подлежащими выводу.
9 октября 1991 года Верховный Совет Азербайджана принял закон № 210-XII «О Вооружённых Силах Азербайджанской Республики», согласно которому было положено начало военному строительству в республике.
20 сентября 1991 года Верховный Совет Республики Беларусь принял постановление № 1099-XII в котором было провозглашено о начале строительства национальных Вооружённых сил.
25 октября 1991 года Президент Казахской ССР подписал Указ № 474 «Об образовании Государственного комитета обороны Казахской ССР», которому было поручено проработать вопросы создания вооружённых сил.
4 декабря 1991 года Верховный совет Армении принял Закон №С-0444-1 «О составе и структуре Правительства Армении», согласно которому был образован Государственный комитет по делам обороны Армении, позже переименованный в Министерство обороны Армении.
8 декабря 1991 года было заключено Беловежское соглашение, согласно которому Союз Советских Социалистических Республик прекращал своё существование.
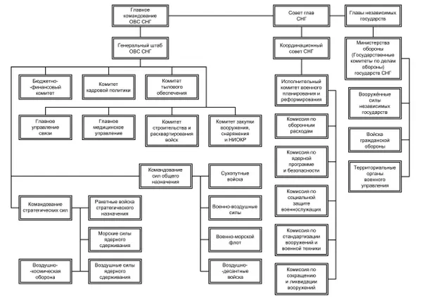
В связи с этим возникла неопределённость в дальнейшем существовании, управлении и задачах ВС СССР. В период создания Содружества Независимых Государств последний министр обороны СССР Е. И. Шапошников выдвинул Концепцию трансформации ВС СССР в Объединённые вооружённые силы СНГ (ОВС СНГ). Согласно данной концепции в течение предстоявших пяти лет предлагалось странам СНГ сохранить под единым командованием структуры и системы военного управления и предлагалось воздержаться от создания собственных вооружённых сил до полного завершения преобразования единых вооруженных сил.
Образованные указом Президента СССР осенью 1991 года Силы ядерного сдерживания представленные Дальней авиацией ВВС, Ракетными войсками стратегического назначения и формированиями ВМФ имеющими ядерное вооружение предлагалось переформировать в Стратегические силы ОВС СНГ.
21 декабря 1991 года на межгосударственных переговорах в Алма-Ате главы 11 бывших союзных советских республик подписали договор об образовании СНГ на равноправных началах и протокол о возложении командования Вооружёнными Силами СССР «до их реформирования» на Министра обороны СССР маршала авиации Е. И. Шапошникова.
30 декабря 1991 года на межгосударственных переговорах в Минске главы СНГ приняли соглашение по стратегическим ядерным силам, о вооружённых силах и пограничных войсках, о совместном использовании космоса[13]. Согласно итогам данных переговоров государства СНГ закрепили за собой право на создание собственных вооружённых сил[14].
Концепция ОВС СНГ была принята руководством Азербайджана, Армении, Молдавии, Белоруссии, Казахстана, Киргизии, России, Таджикистана, Узбекистана. При этом Туркмения и Украина, а также не входившая в СНГ Грузия не подписали документы о стратегических и общих силах, сославшись на несогласие с принципом ОВС СНГ. Основная часть документов о создании ОВС СНГ была утверждена 14 февраля 1992 года. На этой же встрече 14 февраля главы государств СНГ подписали «Заявление об имуществе, вооружении, технике и материально-технических средствах Вооруженных сил», в котором признали полное право каждого из государств распоряжаться материальными средствами бывших ВС СССР на своей территории[14].
Соглашение о Главном командовании ОВС СНГ было подписано 20 марта того же года[15].
При этом отдельные государства в нарушение концепции ОВС СНГ перешли к созданию собственных вооружённых сил. В некоторых республиках созданные осенью 1991 года организации под названием Государственный комитет по делам обороны были преобразованы и переименованы в Министерство обороны. Страны-участники СНГ открыто заявляли о взятии под свою юрисдикцию формирований бывших ВС СССР, дислоцировавшихся на их территории.
После распада СССР о создании собственных вооружённых сил объявили:
- Узбекистан — 14 января 1992 года;
- Армения — 28 января 1992 года;
- Туркмения — 28 января 1992 года;
- Белоруссия — 20 марта 1992 года.
Накопившиеся разногласия привели к необходимости проведения межгосударственных переговоров по дальнейшей судьбе формирований бывших ВС СССР[16].
Эстония, Латвия и Литва, первыми провозгласив независимость, отказались от притязаний на бывшие ВС СССР. Дислоцированные на их территории войска и силы Прибалтийского пограничного округа, Прибалтийского военного округа, 6-й отдельной армии ПВО, 15-й воздушной армии, а также бывшие войска Управления Внутренних войск по Северо-Западу МВД СССР, по результатам переговоров были выведены под юрисдикцию Российской Федерации и поэтапно передислоцированы на её территорию до сентября 1994 года[17][18].
Исключение в отсутствие притязаний касалось только раздела материальной базы Балтийского флота ВМФ СССР, в ходе которого за прибалтийскими республиками остались из общего количества, принадлежавшего данному объединению[19]:
- основных пунктов базирования кораблей — 80 %;
- аэродромов — 30 %;
- судоремонтных заводов — 80 %;
- складской фонд флота — более 40 %;
- жилой фонд флота — 45 %.
Также Литве было передано несколько боевых кораблей и катеров из состава Балтийского флота[19].
7 мая 1992 года в ходе российско-казахстанских переговоров в Алма-Ате были разделены последние крупные формирования ВС СССР и отдельные части центрального подчинения (не-окружного), дислоцировавшиеся на территории Казахстана, на которые ранее не объявлялся переход под чью-либо юрисдикцию. Этой же датой было объявлено о создании Вооружённых сил Российской Федерации и Вооружённых сил Республики Казахстан.
15 мая 1992 года в ходе переговоров в Ташкенте делегациями Армении, Узбекистана, Киргизии, России, Казахстана, Таджикистана был подписан Договор о коллективной безопасности[13]. Одновременно на данных переговорах был оговорён раздел последних соединений и отдельных частей ВС СССР центрального подчинения дислоцировавшихся в республиках Средней Азии, которые до этого времени не оказались под чьей-либо юрисдикцией. В частности, был произведён раздел 105-й гвардейской воздушно-десантной дивизии, чьё повторное создание началось годом ранее и не было закончено[20].
29 мая 1992 года, предпоследним из государств СНГ, о создании собственных вооружённых сил объявила Киргизия.
Ситуация в Таджикистане весной и летом 1992 года из-за набиравшей оборот гражданской войны не позволяла властям республики как приступить к военному строительству, так и в целом осуществлять контроль за государством, в связи с чем все формирования бывшей Советской Армии и Пограничных войск КГБ СССР были взяты под свою юрисдикцию Российской Федерацией. Части Войск ПВО на территории Таджикистана под свою юрисдикцию взял Узбекистан. Непосредственно под контролем правительства Республики Таджикистан остались только подразделения милиции, отдельный механизированный полк гражданской обороны и части бывших Внутренних войск МВД СССР[21].
В закавказских республиках раздел бывших ВС СССР, которые с 19 марта 1992 года Российской Федерацией были объявлены находящимися под её юрисдикцией[22], был осложнён обстоятельствами множества случаев насильственного захвата воинских частей и военных колонн группировками националистических движений с целью получения вооружений, о чём подробно рассказано в следующем разделе. Несмотря на все сложившиеся обстоятельства, руководству Российской Федерации и Армении в ходе межгосударственных переговоров в июле 1992 года удалось заключить договор о поэтапной передаче вооружений 7-й гвардейской общевойсковой армии в период с 1993 по 1996 годы. Аналогичные договорённости были заключены с Азербайджаном и Грузией[23].
Процесс раздела бывшего Черноморского флота ВМФ СССР между Россией и Украиной, начатый в 1992 году, затянулся до 2000 года.
На территории западных бывших союзных западных республик (Украина, Молдавия и Белоруссия) и республик в Средней Азии и в Казахстане раздел бывших ВС СССР осуществлялся объявлением перехода всех формирований на их территориях под местную юрисдикцию, которое не встречало особого противодействия со стороны властей Российской Федерации. Формирования вместе с личным составом, вооружением и военными объектами без особых эксцессов переходили в собственность создаваемых вооружённых сил республик. Проблемы возникли только при разделе между Украиной и Россией указанного выше Черноморского флота.
Принципиально иной характер имел раздел ВС СССР в закавказских республиках. Из-за личной позиции Главнокомандующего ОВС СНГ маршала Е. И. Шапошникова, который был категорически против передачи Грузии, Азербайджану и Армении военных формирований в закавказском регионе, основу которых составляли войска Закавказского военного округа (ЗакВО), процесс раздела в данных республиках откладывался на неопределённый срок. Маршал Шапошников исходил из предположения, что передача вооружения закавказским республикам приведёт к большему размаху гражданской войны в Грузии и Карабахской войны между Арменией и Азербайджаном. Данная позиция нашла поддержку среди высокопоставленных военачальников в Генеральном штабе и Министерстве обороны Российской Федерации.
Закавказский военный округ в силу своего расположения в географической полосе шириной в 300 километров и протяжённостью в 700 километров имел инфраструктуру и военные запасы, позволявшие вести на протяжении года в автономном порядке полномасштабные боевые действия на Южном стратегическом направлении против любого противника. После августовского путча ГКЧП летом 1991 года стало заметным ослабление всесоюзной центральной власти в регионе. Резко возросли сепаратные настроения в местных правящих кругах, а набиравшие оборот националистические движения создавали атмосферу враждебного отношения к формированиям ВС СССР, от которых открыто требовали передачи вооружений в собственность республик[22].
В данной ситуации с осени 1991 года в закавказских республиках, ещё до полного распада СССР, стали происходить многочисленные случаи, когда местные националистические движения осуществляли нападения на формирования ВС СССР с целью захвата вооружения. Кульминацией стало разоружение целого полка, которое произошло 22 декабря 1991 года в столице непризнанной Нагорно-Карабахской Республики в г. Степанакерт: под прикрытием женщин и детей боевики Сил Самообороны НКР ворвались на территорию воинской части и разоружили 81-й оперативный полк внутренних войск, захватив 967 единиц огнестрельного оружия и 10 единиц бронированной техники[24].
Уже после распада СССР российские власти, осознав масштабы насильственного раздела военного имущества в Закавказье, попытались исправить ситуацию, введя Закавказский военный округ Указом Президента Российской Федерации № 260 от 19 марта 1992 года под российскую юрисдикцию. Со взятием округа под свою юрисдикцию российское военное руководство предприняло действия по выводу бывших советских войск на российскую территорию, в основном в Северо-Кавказский военный округ (СКВО), а также в другие военные округа. В связи с тем что время было упущено и процесс насильственного захвата набрал большой размах, вывод удалось провести только с одним десятком формирований центрального подчинения и окружного подчинения и только из Грузии и Азербайджана, граничивших с Российской Федерацией.
Так, в течение 1992 года были выведены следующие соединения и отдельные части бывшего Закавказского военного округа[25]:
- 21-я отдельная воздушно-десантная бригада — из г. Кутаиси в Ставрополь (СКВО);
- 104-я гвардейская воздушно-десантная дивизия — из г. Кировабад в Ульяновск (Приволжский военный округ);
- 12-я отдельная бригада специального назначения — из г. Лагодехи в г. Асбест Свердловской области (Уральский военный округ);
- 22-я отдельная бригада специального назначения — из н. п. Перишкюль в г. Аксай (СКВО);
- 119-я ракетная бригада — из н. п. Гомбори в г. Камышлов (СКВО);
- 154-я отдельная радиотехническая бригада Особого назначения — из г. Тетри-Цкаро в г. Михайловск (СКВО).
- 2323-й разведывательный артиллерийский полк — из г. Кутаиси в г. Майкоп (СКВО)
- 325-й отдельный вертолётный полк — из г. Цулукидзе в н. п. Егорлыкская (СКВО);
- 793-й отдельный вертолётный полк — из г. Телави в н. п. Кинель-Черкассы (СКВО);
- 37-й инженерно-сапёрный полк — из г. Цхинвали в н. п. Казанская (СКВО).
С целью предотвратить раздел ВС СССР в закавказском регионе силовым захватом со стороны местных властей и НВФ руководство Российской Федерации провело несколько межгосударственных переговоров с руководствами закавказских республик по уточнению статуса российских войск остающихся в Закавказье, а также по передаче некоторых воинских частей, военных объектов и вооружения закавказским республикам[23].
В отличие от Армении, где случаи вооружённого захвата националистами формирований и вооружения бывших ВС СССР были единичны, а раздел проходил вполне цивилизованным методом в виде переговоров, ситуация в Грузии и в Азербайджане была доведена до критического положения. В некоторых случаях в захвате военных городков и военных колонн, теперь уже находившихся под юрисдикцией Российской Федерации, участвовали кроме незаконных вооружённых формирований также регулярные войска вооружённых сил Грузии и Азербайджана. К примеру, 13 июня 1992 года на военный городок 238-го гвардейского учебного танкового полка 100-й гвардейской учебной мотострелковой дивизии в г. Гори было совершено нападение силами Хашурского, Каспского и Горийского батальонов Национальной гвардии Грузии с целью захвата вооружения. В результате боя были убиты 12 нападавших, 20 были ранены, а 28 взяты в плен. При нападении погибли два российских офицера.
Особенно пострадала от разграбления военных складов на территории Грузии 19-я отдельная армия ПВО и 34-я воздушная армия. Командование дислоцированных на территории Азербайджана 295-й мотострелковой дивизии и 23-й гвардейской мотострелковой дивизии в период с 10 по 20 июня 1992 года вынуждено было после продолжительной блокады и постоянных угроз передать всё вооружение и военное имущество соединений азербайджанской стороне. При блокаде 23-й гвардейской мотострелковой дивизии, которая испытывала острый недостаток в личном составе (укомплектованность офицерами — 63 %, укомплектованность солдатами срочной службы — 5—15 %), помощь от дислоцированной в том же гарнизоне города Кировабад развёрнутой 104-й гвардейской воздушно-десантной дивизии оказана не была[22].
В крайне тяжёлой ситуации оказался 366-й гвардейский мотострелковый полк 23-й гвардейской мотострелковой дивизии, который дислоцировался в г. Степанакерт Нагорно-Карабахской Республики:
«…Офицеры и солдаты месяцами не получали денежного довольствия, неделями не ели хлеба, ели только сухари из НЗ (неприкосновенного запаса). Как в городе, так и в полку не было воды, нельзя было поменять бельё, в подразделениях имелись случаи педикулёза. Врачи части боролись с этим как могли, но их возможности были ограничены. Последние месяцы — январь — февраль 1992 года — не хватало в санчасти даже бинтов. С декабря 1991 года до начала марта дома, где проживали офицеры и их семьи, подвергались ежедневным ракетно-артиллерийским обстрелам. Погибла от осколков снаряда жена майора Пономарёва. Погибли при обстреле полка рядовой Ковалёв и младший сержант Бурковецкий, оторвало ногу осколком снаряда у лейтенанта Забелина. Об этой обстановке я постоянно докладывал командованию дивизии и армии. Кроме указаний копать щели и наблюдать за обстановкой, других каких-либо конкретных указаний по защите личного состава я не получал…»
— Из объяснительной командира 366-го полка подполковника Зарвигорова Юрия[26]
После распада СССР бывший советский полк, не оказавшись под чьей-либо юрисдикцией, был брошен на произвол судьбы и заблокирован армянскими формированиями. Фактически оставшись без внимания вышестоящего командования и всякого обеспечения, полк вынужден был участвовать в боевых действиях на армянской стороне при отражении артиллерийских обстрелов Степанакерта азербайджанской стороной, начавшихся с декабря 1991 года, и штурме Ходжалы в феврале 1992 года. В начале марта 1992 года, при участии подразделений 104-й гвардейской воздушно-десантной дивизии, полк с боями был выведен из Нагорного Карабаха. При этом большая часть вооружения полка досталась армянской стороне[26].
Закавказский военный округ летом 1992 года был расформирован, а для управления остающихся в Закавказье российских частей в январе 1993 года было создано территориальное управление войск под названием Группа российских войск в Закавказье (ГРВЗ). Если на январь 1990 года личный состав Закавказского военного округа оценивался в 250 000 человек, на момент создания ГРВЗ его численность составила 25 000 человек[26].
Во многих случаях раздел ВС СССР в закавказских республиках осуществлялся за счёт коррумпированных российских военачальников (так называемая «военная мафия»[22]), которые негласно передавали вооружение и целые воинские части местным военизированным группировкам либо официальным властям. В некоторых случаях коррумпированные военачальники создавали ситуации позволявшие осуществить захват воинских частей или военных колонн. Так к примеру 14 августа 1992 года абхазскими вооружёнными формированиями был осуществлён захват военного городка 643-го зенитного ракетного полка 19-й отдельной армии ПВО в г. Гудаута. Нападавшие захватили 984 автомата, 267 пистолетов, 18 ручных пулемётов, более 500 гранат и свыше полумиллиона патронов различного калибра. При этом в запросе командования части на оказание немедленной помощи командованию Закавказского военного округа и Главного штаба Войск ПВО было отказано[26].
По свидетельству очевидцев событий, благодаря действиям некоторых высокопоставленных российских военачальников происходила активная передача вооружений, боеприпасов и воинских частей противоборствующим сторонам в гражданской войне в Грузии и в Карабахском конфликте. Среди высокопоставленных военачальников, замешанных в этом, особо отмечалась фигура генерал-лейтенанта Суфияна Беппаева, занимавшего должность заместителя командующего Закавказским военным округом[26][22].
В некоторых случаях передача воинских частей происходила из-за несогласованности действий Генерального штаба ВС РФ и Министерства обороны РФ. Так, 943-й реактивный артиллерийский полк и 217-й пушечный артиллерийский полк дислоцированные в г. Ленинакан, согласно договору о разделе 7-й гвардейской общевойсковой армии должны были быть выведены в г. Урюпинск Волгоградской области — но из-за несогласованности вопроса между двумя ведомствами были переданы Армении[22].
В отличие от других государств СНГ, которые при разделе бывших ВС СССР получили военные формирования с личным составом, изъявившим желание продолжить службу в новых суверенных государствах, штатным вооружением, прилагающимися военными объектами (военные городки, полигоны, склады, арсеналы и т. д.) и сохранили за ними на первоначальном этапе строительства собственных вооружённых сил организационно-штатную структуру и регалии формирований, закавказские республики затребовали и получили только материальную часть войск: вооружение, материальные запасы и военные объекты. Воспользовавшись данным фактором, Российская Федерация вывезла регалии, награды и формуляры, расформированных при передаче закавказским республикам соединений, ведущих свою историю от Великой Отечественной войны и передала их так называемым «безродным» соединениям на российской территории, созданным в послевоенный период, с объявлением их правопреемниками бывших соединений ЗакВО. К таковым относятся[27]:
- 67-я мотострелковая дивизия Дальневосточного военного округа — получила регалии от 10-й гвардейской мотострелковой дивизии;
- 91-я мотострелковая дивизия Забайкальского военного округа — регалии от 15-й мотострелковой дивизии;
- 13-я мотострелковая дивизия Сибирского военного округа — регалии от 23-й гвардейской мотострелковой дивизии;
- 49-я учебная танковая дивизия Забайкальского военного округа — регалии от 100-й гвардейской учебной мотострелковой дивизии;
- 12-я мотострелковая дивизия Забайкальского военного округа — регалии от 295-й мотострелковой дивизии.
Итогом раздела формирований ВС СССР в Закавказье, которое затянулось в Грузии до 1997 года, стала окончательная передача всех вооружений и военных объектов на территории закавказских республик под юрисдикцию местных властей. Исключение коснулось только 6 формирований бывших ВС СССР, отошедших под российскую юрисдикцию[23]:
- 12-я военная база (бывшая 145-я мотострелковая дивизия 31-го армейского корпуса) — г. Батуми, Грузия. Расформирована в 2007 году;
- 50-я военная база (бывший 10-й отдельный парашютно-десантный полк) — г. Гудаута, Абхазия. Расформирована в 2001 году;
- 62-я военная база (бывшая 147-я мотострелковая дивизия 31-го армейского корпуса) — г. Ахалкалаки, Грузия. Расформирована в 2007 году;
- 102-я военная база (бывшая 127-я мотострелковая дивизия 7-й гвардейской общевойсковой армии) — г. Гюмри, Армения. Существует на текущий момент;
- 137-я военная база (бывшая 100-я гвардейская учебная мотострелковая дивизия окружного подчинения) — г. Вазиани, Грузия. Расформирована в 2001 году;
- 428-й отдельный радиотехнический узел (из состава 3-й отдельной армии предупреждения о ракетном нападении особого назначения) — г. Габала, Азербайджан. Расформирован в 2012 году.
К 2012 году все бывшие военные объекты ВС СССР в Закавказье, за исключением 102-й военной базы в Армении, перешли под юрисдикцию местных властей.
К окончанию 1991 года в СССР количество ядерных боезарядов Стратегических ядерных сил (СЯС), в состав которых включались РВСН, воздушные силы ядерного сдерживания (Дальняя авиация) и морские силы ядерного сдерживания, оценивалось в 10271 единиц.
РВСН СССР в своём составе имели 27 ракетных дивизий (9 из которых располагали мобильными ракетными комплексами), сведённых в 5 ракетных армий. Всего имелось 1398 пусковых установок. Из общего количества на территории Российской Федерации на начало 1992 года размещалась 961 пусковая установка (73 % от общего количества).
Дальняя авиация СССР была представлена 4 воздушными армиями стратегического назначения, которые дислоцировались на 7 авиационных базах. К началу 1992 года за пределами Российской Федерации оказалось 55 % стратегических бомбардировщиков от общего количества.
Морские Силы ядерного сдерживания СССР полностью дислоцировались на территории Российской Федерации и состояли из 6 баз ракетных подводных крейсеров стратегического назначения в составе Северного и Тихоокеанского флотов (всего 940 пусковых установок)[28].
Кроме указанной ядерной триады тактические ядерные боеприпасы были на вооружении в Сухопутных войсках, Войсках ПВО, ВВС и ВМС, общее число которых на начало 1991 года составляло от 15000 до 25000[29].
На Украине было дислоцировано управление 43-й ракетной армии (в г. Винница), 3 ракетные дивизии которой размещались в Белоруссии, а 5 дивизий размещались на Украине[30]:
- 43-я ракетная армия — управление армии в г. Винница
- на территории Украины:
- 19-я ракетная дивизия — Раково, Хмельницкая область;
- 50-я ракетная дивизия — Белокоровичи, Житомирская область;
- 37-я ракетная дивизия — Луцк, Волынская область;
- 43-я ракетная дивизия — Ромны, Сумская область;
- 46-я ракетная дивизия — Первомайск, Николаевская область;
- на территории Белоруссии:
- 32-я ракетная дивизия — Поставы, Витебская область;
- 33-я ракетная дивизия — Мозырь, Гомельская область;
- 49-я ракетная дивизия — Лида, Гродненская область;
Также на Украине были дислоцированы 2 тяжёлые бомбардировочные дивизии стратегической авиации (Дальняя авиация) 46-й воздушной армии стратегического назначения:
- 13-я гвардейская тяжелая бомбардировочная авиационная дивизия — Полтава;
- 15-я гвардейская тяжелая бомбардировочная авиационная дивизия — Озёрное, Житомирская область.
На вооружении дивизий имелось 44 стратегических бомбардировщика (19 — Ту-160 и 25 — Ту-95МС) с 1068 крылатыми ракетами Х-55, оснащённые ядерными боезарядами.
В Казахстане размещались две ракетные дивизии РВСН[31]:
- 38-я ракетная дивизия — г. Державинск, Тургайская область (из состава 31-й ракетной армии);
- 57-я ракетная дивизия — н. п. Жангиз-Тобе, Семипалатинская область (из состава 33-й гвардейской ракетной армии).
Также в Казахстане дислоцировалась 79-я тяжёлая бомбардировочная авиационная дивизия (Чаган, Семипалатинская область) из состава 37-й воздушной армии стратегического назначения. На вооружении дивизии имелись 41 стратегических бомбардировщика (13 Ту-16МС-16 и 27 Ту-95МС-6).
Воплощение на практике предложенной в начале 1992 года концепции Объединённых вооружённых сил СНГ потерпело неудачу, что означало на практике угрозу создания новых ядерных держав[28].
В ходе нескольких межгосударственных переговоров с декабря 1991 года по февраль 1992 года было принято «Соглашение о совместных мерах в отношении ядерного оружия», заключённое в рамках СНГ.
23 мая 1992 года в Лиссабоне представители Российской Федерации, США, Украины, Казахстана и Белоруссии подписали дополнительный протокол к Договору СНВ-1. В договор были внесены односторонние заявления, в которых новые независимые государства выразили свои позиции взяли на себя определённые обязательства.
28 августа 1992 года были созданы Ракетные войска стратегического назначения Вооружённых сил Российской Федерации, первым главнокомандующим которых был назначен генерал армии Сергеев И. Д.[32][33].
Украина, Белоруссия и Казахстан объявили о намерении уничтожить всё ядерное оружие (включая стратегические наступательные вооружения), расположенное на их территории, в срок до 7 лет, который был предусмотрен Договором СНВ-2.
По положениям Лиссабонского протокола к Договору СНВ-1 было решено, что до полного уничтожения или вывода на территорию Российской Федерации всего ядерного оружия, имевшегося на территориях Украины, Казахстана и Белорусии, решение о возможном его применении будет принимать президент Российской Федерации по согласованию с главами этих республик. В данный период всё ядерное оружие должно было находиться под контролем Объединённого командования Стратегических сил СНГ.
Белоруссия и Казахстан в скором времени ратифицировали как дополнительный протокол к Договору СНВ-1, так и Лиссабонский протокол, и последовательно соблюдали принятые договорённости. При этом ракетные дивизии, находившиеся на территории Белоруссии и Казахстана, и 79-я тяжёлая бомбардировочная авиационная дивизия на территории Казахстана не подлежали передислокации на территорию Российской Федерации и были расформированы на месте в период с 1993 по 1997 годы. Тяжёлые бомбардировщики из 79-й тяжёлой бомбардировочной авиационной дивизии были переданы российской стороне[34].
Украина по положениям Лиссабонского протокола приняла иную позицию, чем Казахстан и Белоруссия.
Так как к концу 1991 года арсенал ядерных боезарядов на территории Украины составлял около 5000 единиц, это означало что при провозглашении себя ядерным государством Украина могла стать третьей в мире державой по их количеству, превышавшему запас ядерного оружия Великобритании, Франции и Китая вместе взятые. В связи с этим многие украинские политики, в числе которых преобладали депутаты национального движения «Рух», высказались против соблюдения заключённых договорённостей[35].
5 апреля 1992 года Указом Президента Украины № 209 43-я ракетная армия была включена в состав Вооружённых сил Украины. Фактически бывшие РВСН СССР были разделены на РВСН Российской Федерации и 43-ю ракетную армию Украины[36][37]. Согласно российским источникам переподчинение 43-й ракетной армии Министерству обороны Украины произошло 31 декабря 1992 года[38].
Кроме перевода под собственную юрисдикцию 43-й ракетной армии, в отличие от Казахстана, Украина не отказалась от притязаний на формирования бывшей Дальней авиации СССР и тем же Указом Президента Украины № 209 от 5 апреля 1992 года[37] ввела 13-ю и 15-ю тяжёлые бомбардировочные дивизии, составлявшие основу 46-й воздушной армии стратегического назначения, в состав ВВС Украины[39][40].
В итоге подобных шагов украинских властей ни одна из воинских частей, дислоцированных в Украине и вооруженных стратегическим ядерным оружием, не была включена в состав Стратегических сил ОВС СНГ[41].
Согласно мнению западных экспертов в издании The Military Balance, право на собственность и на контроль над формированиями Стратегических ядерных сил Украины (Strategic nuclear forces) на тот период оспаривалось Российской Федерацией[42].
9 апреля 1992 года Верховный Совет Украины принял постановление «О дополнительных мерах по обеспечению безъядерного статуса Украины». Документ отмечал с одной стороны приверженность Украины к безъядерным принципам, но одновременно обозначал систему мероприятий приближающих ее к контролю над ядерным оружием. Украинский парламент вынес требование о сохранении тактического ядерного оружия на территории страны до того момента, пока не будет создан действующий с участием Украины международный механизм контроля за уничтожением ядерных боеголовок. Было вынесено требование правительству осуществить немедленные меры «по обеспечению оперативно-технического контроля Украины за неиспользованием ядерного оружия, расположенного на ее территории». Министерство обороны получило от парламента указание об укомплектовании формирований 43-й ракетной армии только украинскими военнослужащими.
В конце августа 1992 года Верховный Совет Украины в закрытом режиме обсудил проект военной доктрины, в ходе которого выяснилось, что уничтожению всего ядерного оружия на украинской территории сопротивляются в высших эшелонах государственной власти, после которого было озвучено заявление более трети депутатов Верховного Совета, в котором Украина была объявлена ядерной державой.
11 декабря 1992 года Министерство иностранных дел Украины в «ядерном меморандуме» подняло вопрос о праве собственности на все компоненты ядерных боеприпасов, находившихся на её территории. Конкретно речь велась о стратегическом ядерном оружии.
2 июля 1993 года Верховная Рада утвердила документ «Основные направления внешней политики Украины», согласно которому Украина провозглашалась собственницей ядерного оружия[35].
В ноябре 1993 года, под давлением властей США, украинскими властями было принято решение о расформировании своей Дальней авиации (13-я и 15-я тяжёлые бомбардировочные дивизии) с последующим уничтожением стратегических бомбардировщиков[39][40].
14 января 1994 года руководство Украины согласилось на ликвидацию всех ядерных боезарядов с их утилизацией в Российской Федерации. Были подписаны три документа[43]:
- «Соглашение об утилизации ядерных боезарядов»;
- «Основные принципы утилизации ядерных боезарядов Стратегических сил, дислоцированных на Украине»;
- «Соглашение о порядке осуществления гарантийного авторского надзора за эксплуатацией стратегических ракетных комплексов Стратегических сил, расположенных на территории России и Украины».
При этом 43-я ракетная армия осталась в составе Вооружённых сил Украины[37]. На январь 1994 года в 43-й ракетной армии находилось 1272 боевых ядерных блоков (боеголовок). До мая 1996 года все боеголовки были демонтированы с ракет и вывезены на утилизацию в Российскую Федерацию. После 1996 года ракетные полки 43-й ракетной армии стали сниматься с боевого дежурства с последующим уничтожением ракетных комплексов и шахтных пусковых установок. 20 августа 2002 года приказом Министра обороны Украины 43-я ракетная армия была расформирована[44].
21 марта 1989 года вышел Указ Президиума ВС СССР № 10224-XI «О выведении из состава Вооружённых Сил СССР пограничных, внутренних и железнодорожных войск».
Процесс раздела данных военных организаций был начат до заключения Беловежского соглашения и продолжился после него.
Управления соединений Железнодорожных войск СССР (железнодорожные корпуса и железнодорожные бригады) дислоцировались в основном в трёх союзных республиках: РСФСР, Белорусская ССР и Украинская ССР[45].
Железнодорожные войска были разделены по территориальному признаку. При этом Белоруссия и Украина осуществили перевод железнодорожных войск на собственной территории до распада СССР.
20 сентября 1991 года вышло постановление Верховного совета Республики Белоруссии № 1096-XII, согласно которому железнодорожные войска, дислоцировавшиеся на территории Республики Беларусь, были подчинены Совету Министров[46].
7 октября 1991 года вышел аналогичный Указ Президиума Верховного Совета Украины № 1608-XII, согласно которому железнодорожные войска, дислоцировавшиеся на территории Украины, были переведены под юрисдикцию республики[47].
18 апреля 1992 года был принят Указ Президента России № 392 «О железнодорожных войсках Российской Федерации», согласно которому все формирования железнодорожных войск, военно-учебные заведения Главного управления железнодорожных войск, дислоцирующиеся на территории России, перешли под её юрисдикцию[48].
Процесс раздела Пограничных войск КГБ СССР был начат с августа 1991 года после ГКЧП. При этом две бывшие союзные республики (Грузия и Азербайджан) предпочли разделу бывших советских пограничных войск поэтапное создание собственной пограничной службы.
Украина, Молдавия и Белоруссия объявили о переводе под собственную юрисдикцию Пограничных войск КГБ СССР, дислоцированных на её территории до распада СССР.
24 августа 1991 года Верховный совет Украины принял постановление № 1431-ХII «О воинских формированиях на Украине», согласно которому все войска, дислоцированные в республике, отводились под юрисдикцию Украины, включая пограничные войска[11].
3 сентября 1991 года Указом Президента Республики Молдова № 190 «О государственной границе Республики Молдова» было объявлено о переходе Нижнеднестровского пограничного отряда Западного пограничного округа под молдавскую юрисдикцию с созданием на её основе Пограничной службы Республики Молдова[49].
20 сентября 1991 года Верховный совет Белоруссии принял постановление № 1095-XII «О подчинении пограничных войск Комитета государственной безопасности Союза ССР, дислоцирующихся на территории Республики Беларусь»[50]. Ранее данные пограничные войска в Белоруссии относились к Западному пограничному округу.
После распада СССР была предпринята попытка сохранения единого контроля на бывшей государственной границей СССР на всём её протяжении. По аналогии с Объединёнными вооружёнными силами СНГ, в марте 1992 года в Киеве на встрече глав государств-участников СНГ было подписано соглашение об охране государственных границ и морских экономических зон, статусе пограничных войск СНГ. На данной встрече было создано Объединенное командование пограничных войск с определением положений о нём. Главы государств поручили Главнокомандующему пограничными войсками генерал-полковнику Калиниченко И. Я. совместно с представителями стран СНГ разработать правовой статус Главнокомандующего пограничными войсками и Межгосударственного комитета по охране границы[51].
В связи с острой ситуацией в Закавказье, где набирала обороты Карабахская война между Арменией и Азербайджаном, а в Грузии происходили столкновения противоборствующих сторон, Российская Федерация, не дожидаясь решений об образовании общих пограничных войск СНГ, 2 февраля 1992 года взяла под свою юрисдикцию войска Закавказского пограничного округа[52]. По требованию азербайджанской стороны к лету 1993 года все российские пограничные отряды были выведены с территории Азербайджана на территорию Дагестана[53]. В Грузии российские пограничные войска охраняли границу с Турцией до 1999 года.
Также Указом Президента Российской Федерации № 256 от 18 марта 1992 года войска Прибалтийского пограничного округа были переведены под российскую юрисдикцию. Войска округа, кроме границы Российской Федерации на балтийском побережье, также осуществляли охрану морского побережья теперь уже независимых государств Прибалтики, не входивших в СНГ (Латвия, Литва и Эстония). В связи с требованиями прибалтийских государств о выводе российских пограничных войск с их территории, которое было выполнено в течение 1992 года, Прибалтийский пограничный округ был расформирован 2 сентября 1992 года[54].
Однако, несмотря на заключённые договорённости, некоторые республики пошли на создание собственных пограничных войск по примеру ранее осуществивших подобное других государств. Так, 24 марта 1992 года Указом Президента Республики Узбекистан № 365 «О подразделениях пограничных войск дислоцирующихся на территории Республики Узбекистан» все пограничные войска Среднеазиатского пограничного округа, дислоцировавшиеся на территории республики, были переведены под её юрисдикцию. На их базе были созданы Пограничные войска при Службе национальной безопасности[55]..
15 мая 1992 года в ходе переговоров в Ташкенте делегациями некоторых стран СНГ были подписаны следующие документы[56]:
- «О принципах комплектования пограничных войск Содружества и прохождения в них воинской службы»;
- «О порядке финансирования пограничных войск Содружества»;
- «О принципах обеспечения пограничных войск вооружением, военной техникой и другими материальными средствами, организации научно-исследовательской и опытно-конструкторской работы»;
- «Соглашение о порядке пенсионного обеспечения военнослужащих пограничных войск государств — участников Содружества Независимых Государств».
По замыслу участников договорённостей предполагалось сформировать единый бюджет содержания пограничных войск, квоты на который должен был назначать Совет глав государств СНГ. Но к указанным соглашениям не присоединились Азербайджан, Молдавия и Украина.
12 июня 1992 года Президентом Российской Федерации был подписан Указ № 620 «Об образовании Пограничных войск Российской Федерации»[57].
18 августа 1992 года Указом Президента Республики Казахстан № 862 на основе пограничных войск Восточного пограничного округа на территории Республики Казахстан были созданы Пограничные войска Комитета национальной безопасности[58].
В некоторых случаях после распада СССР, в ходе межгосударственных переговоров в целях сохранения контроля над бывшей государственной границей СССР, была достигнута договорённость, согласно которой Российская Федерация принимала на себя обязательства по охране границ новых образовавшихся государств в Средней Азии и в Закавказье.
Так, начиная с 1992 года до 1999 года Пограничная служба Российской Федерации осуществляла охрану границы Киргизии с Китаем, после чего передала её под охрану Пограничной службе Киргизии.
Охрана границы Таджикистана с Афганистаном и Китаем осуществлялась Пограничной службой Российской Федерации с поэтапной передачей участков границы Пограничной службе Таджикистана в период с 1998 по ноябрь 2004 года.
Охрана границы Армении с Ираном и Турцией осуществляется на текущий момент Пограничной службой Российской Федерации, согласно договору, заключённому 30 сентября 1992 года[59].
В силу специфики двойного подчинения (МВД СССР и министерствам внутренних дел союзных республик) Внутренние войска МВД СССР первыми ощутили на себе тенденции к суверенитету в союзных республиках и первыми подверглись разделу между союзными республиками.
Первой союзной республикой, заявившей право обладать внутренними войсками, стала Грузия. 15 ноября 1990 года по постановлению Верховного совета Республики Грузия «О защите прав человека и укреплении правопорядка» формирования Внутренних войск МВД СССР были переведены под её юрисдикцию, и начиная с апреля 1991 года они комплектовались исключительно грузинскими призывниками. Создаваемая военная организация была переименована в Национальную гвардию Грузии[60].
После перевода внутренних войск под юрисдикцию местных властей в августе на Украине и в сентябре 1991 года в Белоруссии, Указом № 146 Президента РСФСР от 20 октября 1991 года, Внутренние войска МВД СССР на территории России были переведены под юрисдикцию МВД РСФСР[61].
Попытка Президента СССР указом № 2872 от 18 ноября 1991 года создать внутренние войска общесоюзного подчинения на основе формирований оперативного назначения, военных училищ, соединений и частей по охране учреждений центрального подчинения осталась неосуществлённой из-за последовавшего распада СССР. После распада СССР все внутренние войска были разделены между республиками по территориальному признаку дислокации[62].
Результаты раздела ВС СССР по государствам
Белоруссия для создания собственных вооружённых сил получила в полном составе всю структуру и все формирования Белорусского военного округа (БелВО), управление и штаб которого находились в Минске[63].
На момент распада СССР в состав Белорусского военного округа входили:
- соединения и части окружного подчинения[64]:
- дивизии:
- 1 учебная танковая, 1 мотострелковая, 1 артиллерийская, 2 артиллерийские дивизии кадра, 1 дивизия охраны тыла, 1 запасная мотострелковая.
- бригады:
- 1 артиллерийская, 1 противотанковая артиллерийская, 1 бригада химической защиты, 1 бригада специального назначения, 3 бригады связи, 2 ракетные, 1 зенитно-ракетная, 1 радиотехническая бригада Особого назначения, 1 инженерная, 2 бригады материального обеспечения, 1 автомобильная, 1 дорожно-мостостроительная.
- дивизии в составе армии:
- 3 танковые и 1 мотострелковая.
- бригады в составе армии:
- 1 зенитно-ракетная, 1 пушечная артиллерийская, 1 ракетная, 1 бригада материального обеспечения.
- дивизии в составе армии:
- 3 танковые и 1 мотострелковая.
- бригады в составе армии:
- 1 зенитно-ракетная, 1 пушечная артиллерийская, 2 ракетные, 1 бригада материального обеспечения.
- дивизии в составе армии:
- 3 танковые и 1 мотострелковая.
- бригады в составе армии:
- 1 зенитно-ракетная, 1 пушечная артиллерийская, 2 ракетные, 1 бригада материального обеспечения.
Из ВВС СССР Белоруссия получила полностью все формирования 26-й воздушной армии (управление армии в Минске) в следующем составе[68]:
- 1-я гвардейская бомбардировочная Сталинградская ордена Ленина Дважды Краснознаменная орденов Суворова и Кутузова авиационная дивизия — Лида;
- 95-я истребительная авиационная дивизия — Щучин;
- отдельные полки:
Из Войск ПВО СССР на территории Белоруссии дислоцировался 11-й корпус ПВО от 2-й отдельной армии ПВО (управление армии в Минске), который и отошёл республике в следующем составе[69][70]:
- Управление 11-го корпуса ПВО — Барановичи.
- 2 истребительных авиационных полка (61-й и 201-й)
- 5 зенитных ракетных бригад (15-я, 105-я 115-я, 127-я и 147-я);
- 2 зенитных ракетных полка (377-й и 1146-й);
- 2 радиотехнические бригады (8-я и 67-я).
Из формирований центрального подчинения Белоруссии отошли 103-я гвардейская воздушно-десантная дивизия (дислокация в г. Витебск) и 38-я отдельная гвардейская воздушно-десантная бригада (дислокация в г. Брест), которые подчинялись Командующему ВДВ СССР.
Из высших военно-учебных заведений Министерства обороны СССР отошли под юрисдикцию Белоруссии:
- Минское высшее военно-политическое общевойсковое училище;
- Минское высшее инженерное зенитное ракетное училище противовоздушной обороны.
На территории Украинской ССР дислоцировалось одновременно три военных округа: Прикарпатский, Одесский и Киевский. Кроме них на черноморском побережье Украины дислоцировались основная доля частей, соединений и учреждений Черноморского флота ВМФ СССР.
По итогам раздела ВС СССР Украина получила под свою юрисдикцию все формирования и войска указанных трёх военных округов (за исключением управления 14-й гвардейской армии и 59-й гвардейской мотострелковой дивизии Одесского округа), объединения ВВС и ПВО, дислоцированные на её территории, и часть Черноморского флота.
Из объединений Сухопутных войск СССР в Вооружённые силы Украины перешли[71]:
- Прикарпатский военный округ — управление в г. Львов[72]:
- из соединений окружного подчинения:
- дивизии: 1 мотострелковая, 1 учебная мотострелковая, 2 мотострелковые кадра, 1 учебная танковая, 2 артиллерийские, 1 артиллерийская кадра, 1 запасная танковая, 2 зенитные ракетно-артиллерийские кадра, 2 дивизии охраны тыла кадра.
- бригады: 3 бригады связи, 1 бригада специального назначения, 3 бригады материального обеспечения, 1 радиотехническая бригада Особого назначения, 1 зенитно-ракетная бригада, 1 тяжёлая гаубичная артиллерийская бригада, 1 бригада химической защиты, 1 артиллерийская бригада большой мощности, 1 ракетная бригада.
- 8-я танковая армия — управление в г. Житомир[73]:
- дивизии в составе армии — 2 танковые, 1 танковая дивизия кадра.
- бригады в составе армии — 1 зенитно-ракетная, 1 материального обеспечения, 1 ракетная бригада, 1 артиллерийская бригада кадра.
- дивизии в составе армии — 3 мотострелковые, 2 мотострелковые дивизии кадра.
- бригады в составе армии — 1 зенитно-ракетная, 1 материального обеспечения, 2 ракетные бригады.
- 38-я общевойсковая армия — управление в г. Ивано-Франковск[75]:
- дивизии в составе армии — 3 мотострелковые, 2 мотострелковые дивизии кадра.
- бригады в составе армии — 1 зенитно-ракетная, 1 материального обеспечения.
- Киевский военный округ — управление в г. Киев[76]:
- из соединений окружного подчинения:
- дивизии: 1 учебная танковая, 1 артиллерийская кадра, 1 запасная танковая, 3 зенитные артиллерийские кадра, 1 дивизия охраны тыла кадра.
- бригады: 2 бригады связи, 1 бригада специального назначения, 2 бригады материального обеспечения, 1 автомобильная, 1 радиотехническая бригада ПВО, 1 зенитно-ракетная бригада, 1 тяжёлая гаубичная артиллерийская бригада, 1 пушечная артиллерийская бригада, 1 противотанковая артиллерийская бригада, 2 инженерно-сапёрные бригады, 1 трубопроводная бригада, 2 бригады химической защиты, 3 ракетные бригады.
- 1-я гвардейская общевойсковая армия — управление в г. Чернигов[77]:
- дивизии в составе армии — 3 мотострелковые, 2 мотострелковые дивизии кадра, 1 танковая дивизия.
- бригады в составе армии — 1 зенитно-ракетная, 1 материального обеспечения, 2 ракетные бригады, 1 артиллерийская бригада кадра.
- 6-я гвардейская танковая армия — управление в г. Днепропетровск[78]:
- дивизии в составе армии — 4 танковые, 3 танковые дивизии кадра.
- бригады в составе армии — 1 зенитно-ракетная, 1 материального обеспечения, 1 ракетная бригада.
- Одесский военный округ — управление в г. Одесса[79]:
- из соединений окружного подчинения:
- дивизии: 2 мотострелковые, 1 мотострелковая кадра, 1 артиллерийская, 1 артиллерийская кадра, 1 дивизия охраны тыла кадра.
- бригады: 4 бригады связи, 1 бригада специального назначения, 2 бригады материального обеспечения, 1 радиотехническая бригада Особого назначения, 1 радиотехническая бригада ПВО, 1 зенитно-ракетная бригада, 1 тяжёлая гаубичная артиллерийская бригада, 2 тяжёлые артиллерийские бригады большой мощности, 1 инженерно-сапёрная бригада, 1 бригада химической защиты, 3 ракетные бригады.
- 14-я гвардейская общевойсковая армия — управление в г. Тирасполь (управление отошло Российской Федерации). 14-я армия отошла Украине частично[80]:
- дивизии из состава армии — 1 мотострелковая.
- бригады из состава армии — 1 зенитно-ракетная.
- 32-й армейский корпус — управление в г. Симферополь[81]:
- дивизии в составе армии — 2 мотострелковые, 1 мотострелковая дивизия кадра.
- бригады в составе армии — 1 зенитно-ракетная, 1 материального обеспечения, 1 ракетная бригада, 1 пушечная артиллерийская.
Из объединений бывших ВВС СССР в состав ВВС Украины перешли следующие формирования[82]:
- 5-я воздушная армия (управление армии в Одессе) — за исключением 86-го истребительного полка, отошедшего Молдавии;
- 17-я воздушная армия (управление в Киеве) — в полном составе;
- 24-я воздушная армия Резерва Главного Командования оперативного назначения (управление в Виннице) — в полном составе;
- 13-я гвардейская тяжелая бомбардировочная дивизия из состава 46-й воздушной армии стратегического назначения (управление в Полтаве);
- 15-я гвардейская тяжелая бомбардировочная дивизия из состава 46-й воздушной армии стратегического назначения (управление в Белой Церкви).
Из состава Войск ПВО СССР Украина получила практически в полном составе (за исключением 275-й зенитно-ракетной бригады, отошедшей Молдавии) 8-ю отдельную армию ПВО (управление в Киеве) в следующем составе[82]:
- 49-й корпус ПВО — управление в г. Днепропетровск, в составе:
- 3 авиационных полка ПВО;
- 3 зенитно-ракетные бригады;
- 6 зенитно-ракетных полков;
- 2 радиотехнические бригады.
- 60-й корпус ПВО — управление в г. Одесса, в составе:
- 2 авиационных полка ПВО;
- 6 зенитно-ракетных бригад;
- 2 зенитно-ракетных полка;
- 2 радиотехнические бригады.
Из состава бывших Ракетных войск стратегического назначения СССР под юрисдикцию Украины отошла 43-я ракетная армия[37].
Из формирований центрального подчинения, относившихся к Командованию ВДВ, Украине отошли 4 отдельные воздушно-десантные бригады (23-я и 58-я в г. Кременчуг, 39-я в г. Хыров и 40-я в н. п. Большая Корениха) а также часть 217-го гвардейского парашютно-десантного полка и часть 1065-го артиллерийского полка 98-й гвардейской воздушно-десантной дивизии (дислоцированные в г. Болград), которая была разделена между тремя государствами (Россия, Украина и Молдавия)[83].
От Черноморского флота ВМФ СССР в Военно-морские силы Украины отошли[84]:
- 7 из 10 пунктов базирования корабельного состава (70 %) — Измаил, Одесса, Очаков, Черноморское, Новоозёрный, Балаклава, Керчь;
- 4 из 6 основных аэродромов базирования морской авиации (67 %) — Лиманское, Весёлое, Октябрьское, Мирный;
- 5 из 7 запасных аэродромов базирования морской авиации (71 %) — Геническ, Сокологорное, Большой Токмак, Веника, Сизовка;
- 4 из 5 мест дислокации береговых войск (80 %) — Симферополь, Евпатория, Перевальное, Межгорье.
- 18,3 % от общего количества кораблей различного типа.
Кроме всего прочего, Украина получила при разделе 34 высших военно-учебных заведения, 1840 оборонных предприятий и организаций, на которых работали порядка 2 700 000 человек. Наиболее крупными из них являлись 205 производственных объединений (предприятий) и 139 научно-производственных объединений (организаций)[85].
На территории Молдавской ССР были размещены войска и силы Одесского военного округа, основу которых составляли формирования 14-й гвардейской армии (управление армии в г. Тирасполь), дислоцировавшиеся как на территории Молдавии, так и на территории Украины. Кроме частей 14-й армии на территории Молдавии дислоцировались части окружного подчинения.
В связи с обострением Приднестровского конфликта с марта 1992 года, которые перешли в боевые действия, в процесс раздела войск 14-й армии вмешалась Российская Федерация, которая вывела под свою юрисдикцию все формирования 14-й армии, находившиеся восточнее реки Днестр (управление армии, отдельные части при нём и 59-я гвардейская мотострелковая дивизия). В результате этого Республика Молдова получила из войск и сил Одесского военного округа только те формирования, что находились на её территории западнее Днестра (вне самопровозглашённой Приднестровской Молдавской Республики).
По итогам раздела формирований ВС СССР, дислоцированных на молдавской территории, Молдавии достались[86]:
- из окружного подчинения[79]:
- 193-я отдельная смешанная авиационная эскадрилья — Кишинёв
- 2-я отдельная бригада связи — Кишинёв
- из состава 14-й армии[80]:
- 86-я гвардейская мотострелковая дивизия кадра — управление в г. Бельцы;
- 158-я мотострелковая дивизия кадра — управление в г. Кагул;
- 208-я мотострелковая дивизия кадра — управление в г. Бельцы;
- 189-я гвардейская ракетная бригада — н. п. Маркулешты;
- 4-й артиллерийский полк — г. Унгены;
- 803-й реактивный артиллерийский полк — г. Унгены;
- 952-й противотанковый артиллерийский полк — г. Унгены.
- из Войск ПВО СССР[17]:
- 275-я зенитная ракетная бригада (из состава 60-го корпуса ПВО 8-й отдельной армии ПВО) — Кишинёв.
- из ВВС СССР:
- 86-й истребительный авиационный полк (из состава 119-й истребительной авиационной дивизии 5-й воздушной армии) — н. п. Маркулешты.
- из ВДВ СССР:
- 300-й гвардейский парашютно-десантный полк 98-й гвардейской воздушно-десантной дивизии — Кишинёв[87][83].
Мотострелковые дивизии на территории Молдавской ССР в 1989 году были кадрированы и преобразованы в Базы хранения военной техники (БХВТ). С ноября 1990 по ноябрь 1991 года с территории Молдавии западнее реки Днестр было вывезено большое количество бронетехники, включая все танки. В результате после распада СССР Молдавии не досталось ни одного танка[88], в отличие от не подконтрольной ей Приднестровской Молдавской Республики, на территории которой осталась 59-я гвардейская мотострелковая дивизия со всей штатной техникой[89].
Раздел военных объектов, вооружения и формирований бывших ВС СССР в Грузии, начавшийся в начале 1992 года, длился до 1997 года.
30 апреля 1992 года был подписан договор о передаче воинских частей и объектов Закавказского военного округа, дислоцирующихся на территории Грузии, подписанный руководителями министерств обороны Российской Федерации и Грузии. Согласно ему Грузия получила в собственность следующие формирования[23]:
- 10-я танковая дивизия (без 403-го мотострелкового полка) — Ахалцихе;
- 6-й укреплённый район — Ахалцихе;
- 8-й укреплённый район — Кутаиси.
К 2007 году под юрисдикцию Грузии перешли все военные объекты на её территории, находившиеся до этого под юрисдикцией Российской Федерации, за исключением дислоцированной в непризнанной Абхазии 50-й военной базы:
- 12-я военная база (бывшая 145-я мотострелковая дивизия 31-го армейского корпуса) — г. Батуми. Передана в 2007 году;
- 62-я военная база (бывшая 147-я мотострелковая дивизия 31-го армейского корпуса) — г. Ахалкалаки. Передана в 2007 году;
- 137-я военная база (бывшая 100-я гвардейская учебная мотострелковая дивизия окружного подчинения) — г. Вазиани. Передана в 2001 году.
От Войск ПВО СССР грузинской стороной в 1992 году силой были захвачены следующие формирования 19-й отдельной армии ПВО[22]:
- 7-й отдельный зенитно-ракетный дивизион 144-й зенитно-ракетной бригады — Тбилиси;
- склады 96-й дивизии ПВО — Тбилиси.
При разделе частей 34-й воздушной армии бывших ВВС СССР, дислоцированных в Грузии, практически все авиационные полки были переброшены на территорию Российской Федерации. Грузии от 34-й воздушной армии отошли:
- 193-я отдельная смешанная авиационная эскадрилья — Тбилиси;
- склады 34-й воздушной армии — Тбилиси.
Также Грузии отошли все штурмовики Су-25, находившиеся на стадии производства в Тбилисском авиационном заводе[90].
От Черноморского флота ВМФ СССР Грузии в 1992 году отошли несколько кораблей из состава 184-й бригады кораблей охраны водного района, дислоцированной в Поти[91]:
- малый противолодочный корабль проекта 1124 — 2;
- торпедолов проекта 368Т — 1;
- командирский катер проекта 371У — 1;
- десантный катер проекта 1176 — 2;
- большой гидрографический катер проекта 1896 — 1;
- большой гидрографический катер проекта 14156 — 1;
- противопожарный катер проекта 364 — 1;
- катер связи проекта 360 — 1.
От ВМС Украины в период с 1996 по 1998 годы в ВМС Грузии были переданы:
- торпедный катер проекта 206-М — 1 единица;
- ракетный катер проекта 206-МР — 1.
От Пограничных войск КГБ СССР Грузии отошли[91]:
- пограничный сторожевой катер на подводных крыльях проекта 133 — 3 единицы;
- пограничный сторожевой катер проекта 205П — 2.
- пограничный сторожевой катер проекта 1400 — 9;
- пограничный речной сторожевой катер проекта 1398 — 3.
Вооружённые силы Армении получили при разделе 7-й гвардейской общевойсковой армии Закавказского военного округа вооружения и военные объекты следующих соединений и отдельных частей[92]:
- Управление 7-й гвардейской общевойсковой армии — Ереван;
- 15-я мотострелковая дивизия — г. Кировакан;
- 164-я мотострелковая дивизия — г. Ереван;
- 7-й укреплённый район — г. Ленинакан;
- 9-й укреплённый район — г. Эчмиадзин;
- 217-й пушечный артиллерийский полк — г. Ленинакан;
- 943-й реактивный артиллерийский полк — г. Ленинакан;
- 26-я отдельная смешанная авиационная эскадрилья — г. Ленинакан;
- 382-я отдельная вертолётная эскадрилья — г. Ереван;
- 59-я зенитно-ракетная бригада — г. Артик;
- 99-я бригада материального обеспечения — г. Ереван;
- другие отдельные части армейского подчинения.
От бывших Войск ПВО СССР из состава 14-го корпуса ПВО 19-й отдельной армии ПВО, под юрисдикцию Армении отошла 93-я зенитно-ракетная бригада с дислокацией в г. Эчмиадзин.
Поскольку на территории Армянской ССР не базировались части фронтовой авиации и авиации ПВО, к лету 1992 года Армения по итогам переговоров с российским военным руководством получила несколько единиц штурмовиков Су-25 из состава 80-го отдельного штурмового авиационного полка, дислоцированного в Азербайджане. К апрелю 1993 года очередные поставки штурмовиков Су-25 позволили армянской стороне создать штурмовую авиационную эскадрилью[93].
Фактически весь раздел формирований бывших ВС СССР на территории Азербайджана, которые Российской Федерацией были объявлены переведёнными под её юрисдикцию, происходил на почве насильственного захвата вооружений и военных объектов[94].
Под юрисдикцию Азербайджана в середине лета 1992 года были переведены все общевойсковые соединения 4-й общевойсковой армии:
- 23-я гвардейская мотострелковая дивизия (кроме 366-го гвардейского мотострелкового полка) — Кировабад и Шамхор;
- 60-я мотострелковая дивизия — Ленкорань;
- 75-я мотострелковая дивизия — Нахичевань;
- 295-я мотострелковая дивизия — Баку;
- 49-я мотострелковая дивизия кадра — Баку.
Как и в Грузии, российское военное руководство предприняло действия по выводу авиационных частей на российскую территорию. Единственный прецедент массового перелёта авиационных полков на российскую территорию произошёл в ночь с 9 на 10 июня 1992 года когда с трёх военных аэродромов вылетели 82 самолёта из состава следующих полков 34-й воздушной армии[95]:
- 80-й отдельный штурмовой авиационный полк (вылетел почти в полном составе — 36 Су-25) — Ситалчай. Азербайджанской стороне достался 1 Су-25;
- 976-й бомбардировочный авиационный полк (вылетел почти в полном составе — 28 Су-24М) — Кюрдамир. Азербайджанской стороне достался 1 Су-24М;
- 882-й отдельный разведывательный авиационный полк (10 Су-24МР и 8 МиГ-25РБ) — Далляр. Азербайджанской стороне достались 9 Су-24МР и 6 МиГ-25РБ.
Вся наземная инфраструктура, включая оборудование для обслуживания самолётов и управления полётами, досталась азербайджанской стороне.
От Военно-транспортной авиации ВВС СССР территорию Азербайджана смог покинуть в полном составе 708-й гвардейский военно-транспортный авиационный полк, дислоцированный в Кировабаде, производивший транспортное обеспечение 104-й гвардейской воздушно-десантной дивизии.
От Войск ПВО СССР азербайджанской стороне в полном составе досталась 97-я дивизия ПВО 19-й отдельной армии ПВО:
- 82-й истребительный авиационный полк (38 МиГ-25ПДС) — Насосная;
- 128-я зенитная ракетная бригада — Зиря;
- 129-я зенитная ракетная бригада — Сангачал;
- 190-й зенитный ракетный полк — Мингечаур;
- 2-я радиотехническая бригада — Баку;
- 386-я отдельная вертолётная эскадрилья — Сангачалы;
- 203-й узел связи — Алят.
Летом 1992 года в ходе межгосударственных переговоров о разделе Каспийской военной флотилии бывших ВМФ СССР, основная часть которой, включая управление флотилии, склады флотилии и судоремонтный завод, базировалась на территории Азербайджанской ССР, под юрисдикцию Азербайджана отошли 25 % плавсредств от общего количества во флотилии и 100 % материальной базы, что находилась на её территории. По итогам раздела флотилии Азербайджан получил 15 кораблей и несколько катеров[96][97][98]:
- сторожевой корабль проекта 159А — 1;
- ракетный катер проекта 205У — 1,
- артиллерийский катер проекта 205П — 2;
- сторожевой пограничный катер проекта 1400 — 1;
- базовый тральщик проекта 12650 — 3;
- рейдовый тральщик проекта 1258 — 2;
- малый десантный корабль проекта 770 — 3;
- малый десантный корабль проекта 771А — 1;
- танкодесантный катер проекта 1785 — 1;
- учебный корабль проекта 888 — 1;
- противопожарный корабль проекта 1893 — 2;
- противопожарный катер проекта — 364;
- малое кабельное судно проекта 1172 — 1;
- гидрографическое судно — 1.
Из состава 17-й отдельной бригады пограничных сторожевых кораблей Закавказского пограничного округа Пограничных войск КГБ СССР Азербайджан получил 3 пограничных сторожевых катера проекта 205П.
Единственным военным объектом на территории Азербайджана, который до 2012 года оставался под российской юрисдикцией, был 428-й отдельный радиотехнический узел (из состава 3-й отдельной армии предупреждения о ракетном нападении особого назначения), дислоцированный у г. Габала[23].
Из высших военно-учебных заведений Азербайджан получил под свою юрисдикцию 2 училища, дислоцированные в Баку:
Из сухопутных войск при разделе Туркестанского военного округа Туркмении достался в полном составе 36-й армейский корпус, отдельные части и соединения окружного подчинения, дислоцировавшиеся на территории республики. В этот список вошли[99]:
- соединения, бывшие в окружном подчинении[100]:
- дивизии — 1 учебная мотострелковая и 1 мотострелковая;
- бригады — 1 артиллерийская бригада большой мощности, 1 противотанковая артиллерийская.
- 36-й армейский корпус — управление в г. Ашхабад, в следующем составе[101]:
- дивизии — 2 мотострелковые и 1 мотострелковая кадра;
- бригады — 1 пушечная артиллерийская, 1 зенитно-ракетная, 1 материального обеспечения, 1 ракетная.
От ВВС Туркестанского военного округа (из состава 34-й истребительно-бомбардировочной авиационной дивизии) Туркмении достались[99]:
- 1 истребительно-бомбардировочный авиационный полк;
- 1 истребительный авиационный полк (переформирован в 1990 из истребительно-бомбардировочного);
От Войск ПВО к Туркмении отошла в полном составе 17-я дивизия ПВО 12-й отдельной армии ПВО. Управление дивизии находилось в Ашхабаде, а в её состав входили[100]:
- 2 истребительных авиационных полка ПВО;
- 4 зенитно-ракетных полка;
- 2 радиотехнические бригады;
- 1 отдельная вертолётная эскадрилья.
При разделе кораблей и катеров Каспийской флотилии ВМФ СССР Туркмения отказалась от своей доли (25 % плавсредств) в пользу Российской Федерации[102].
Из частей центрального подчинения Туркмении отошёл только 152-й отдельный десантно-штурмовой батальон, созданный на базе 56-й отдельной гвардейской воздушно-десантной бригады. 56-я бригада подчинялась Командованию ВДВ и дислоцировалась в г. Иолотань до октября 1992 года[20].
Узбекистан из сухопутных войск получил все формирования окружного подчинения Туркестанского военного округа, которые дислоцировались на его территории. Из соединений Узбекистану достались[100]:
- 108-я мотострелковая дивизия — г. Термез;
- 114-я мотострелковая дивизия кадра — г. Самарканд;
- 133-я мотострелковая дивизия кадра — г. Термез;
- 151-я мотострелковая дивизия кадра — г. Карши;
- 209-я мотострелковая дивизия кадра — г. Азадбаш;
- 237-я дивизия охраны тыла — г. Самарканд;
- 353-я гвардейская пушечная артиллерийская бригада — Каттакурган;
- 230-я инженерно-сапёрная бригада — Самарканд;
- 304-я артиллерийская бригада большой мощности — Кизыл-Арват;
- 2-я зенитно-ракетная бригада — Самарканд;
- 15-я отдельная бригада специального назначения;
- 148-я бригада связи — Ташкент;
- 152-я бригада связи — Ташкент;
- 149-я радиотехническая бригада Особого назначения — Ташкент;
- 81-я бригада материального обеспечения — Ташкент;
От Войск ПВО СССР Узбекистану досталась большая часть 15-й дивизии ПВО от 12-й отдельной армии ПВО и само управление 12-й отдельной армии ПВО, которое находилось в Ташкенте. В состав 15-й дивизии на территории Узбекистана входили следующие формирования[100]:
- 9-й гвардейский истребительный авиационный полк ПВО — Андижан;
- 74-я зенитная ракетная бригада — Ташкент;
- 81-я зенитная ракетная бригада — Самарканд;
- 840-й зенитный ракетный полк — Учкызыл, Сурхандарьинская область;
- 32-й радиотехнический полк — Андижан.
От ВВС СССР Узбекистан унаследовал следующие формирования[103]:
- 399-й отдельный боевой вертолетный полк — Чирчик;
- 162-й отдельный транспортно-боевой вертолетный полк — Каган;
- 136-й истребительно-бомбардировочный авиационный полк — Чирчик;
- 735-й бомбардировочный авиационный полк — Ханабад;
- 87-й отдельный разведывательный авиационный полк — Ханабад;
- 115-й гвардейский истребительный авиационный полк — Кокайты;
- 111-й отдельный смешанный авиационный полк — Ташкент.
Из войск центрального подчинения Узбекистану отошло управление создаваемой заново 105-й гвардейской воздушно-десантной дивизии, дивизионный комплект частей и 387-й отдельный парашютно-десантный полк, которые были дислоцированы в г. Фергана. На момент распада СССР повторный процесс создания дивизии, подчинённой Командованию ВДВ, не был закончен[20].
Из высших военно-учебных заведений Министерства обороны СССР Узбекистану отошли 3 училища[104]:
- Ташкентское высшее общевойсковое командное училище;
- Ташкентское высшее танковое командное училище;
- Самаркандское высшее военное автомобильное командное училище.
Из сухопутных войск под юрисдикцию Киргизии отошли все формирования Туркестанского военного округа, находившиеся на момент распада на её территории. Основу советского наследия составили части окружного подчинения и неполный 17-й армейский корпус[99], одна дивизия которого осталась на территории Казахстана (68-я мотострелковая дивизия), а другая кадрированная дивизия — на территории Таджикистана (134-я мотострелковая дивизия):
- управление 17-го армейского корпуса — г. Бишкек. Оставшиеся соединения в составе корпуса на территории Киргизии[105]:
- 78-я бригада материального обеспечения — г. Бишкек;
- 8-я гвардейская мотострелковая дивизия — г. Бишкек;
- 68-я отдельная горная мотострелковая бригада — г. Ош.
- бывшие части 10-го укреплённого района окружного подчинения[106]:
- 86-й отдельный пулемётно-артиллерийский батальон — н. п. Гульча;
- 94-й отдельный пулемётно-артиллерийский батальон — г. Нарын;
- 1526-й отдельный пулемётно-артиллерийский батальон — г. Пржевальск.
Из формирований ВВС СССР под юрисдикцию Киргизии отошли части учебного соединения для повышения квалификации военных лётчиков под названием 5-е Центральные курсы по подготовке и усовершенствованию авиационных кадров (5-е ЦК ПУАК), представляли собой учебную авиационную дивизию, управление которой находилось в г. Бишкек. Учебное соединение состояло из 4 учебных авиационных полков, 3 из которых дислоцировались на территории Киргизии и отошли под её юрисдикцию:
- 322-й учебный авиационный полк — г. Кант. (МиГ-21бис);
- 714-й учебный вертолетный полк — г. Бишкек (Ми-8 и Ми-24);
- 716-й учебный авиационный полк — г. Токмак (L-39).
Из Войск ПВО СССР в состав Вооружённых сил Киргизской Республики отошло только одно соединение из состава 37-го корпуса ПВО от 12-й отдельной армии ПВО:
- 145-я гвардейская зенитная ракетная бригада — Бишкек.
Из всех стран-участников СНГ при разделе бывших ВС СССР, Таджикистан оказался самым обделённым.
В 1992 году для передачи под таджикскую юрисдикцию подготавливалась 201-я мотострелковая дивизия, части бывших Войск ПВО страны и другие части бывшей Советской Армии, дислоцированные на территории республики. Но ввиду отказа властей республики приступать к созданию собственных вооружённых сил из-за сложной политической обстановке в республике, все формирований бывших ВС СССР на таджикской территории вошли в состав Объединённых вооружённых сил СНГ.
По причине набиравшей обороты гражданской войны, власти республики были не в состоянии как приступить к военному строительству, так и удержать контроль над государством.
Личный состав 201-й мотострелковой дивизии с 1991 года был сокращён до минимального количества, необходимого только для охраны боевой техники. К примеру, личный состав 191-го мотострелкового полка 201-й дивизии насчитывал к лету 1992 года всего 180 человек[21] вместо положенных по полному штату военного времени 2500 человек[107]. Российское военное руководство склонялось к принятию решения о полном выводе личного состава 201-й мотострелковой дивизии с передачей боевой техники таджикской стороне. Руководство Узбекистана категорически воспротивилось передаче вооружения, считая, что оно попадёт в руки вооружённой оппозиции, и подготовили подразделения 15-й отдельной бригады специального назначения к уничтожению боевой техники 201-й мотострелковой дивизии, в случае если передача состоится.
25 сентября 1992 года офицерами 191-го мотострелкового полка был инсценирован вооружённый захват нескольких танков полка для их передачи отряду полевого командира Файзали Саидова с целью недопущения захвата города Курган-Тюбе отрядами исламистов. Данное событие стало поводом для принятия властями Узбекистана решительных мер по установлению контроля над бывшими частями Советской армии на территории Таджикистана с целью недопущения «растаскивания вооружения». Через двое суток, 27 сентября, подразделения 15-й отдельной бригады специального назначения Вооружённых сил Узбекистана, высаженные с вертолётов, взяли под свой контроль военный городок 191-го мотострелкового полка в Курган-Тюбе.
Узбекистан оказал давление на руководство России, требуя пересмотра подхода к дальнейшей судьбе 201-й мотострелковой дивизии. В результате этого давления российское военное руководство вынуждено было 28 сентября перебросить в Таджикистан подразделения от 3-й и 16-й отдельных бригад специального назначения с целью недопущения захвата вооружения отрядами исламистов и усиления сокращённого личного состава 201-й дивизии.
Дополнительно Узбекистан ввёл в Таджикистан подразделения 108-й мотострелковой дивизии и приступил к формированию вооружённых отрядов Народного Фронта Таджикистана. Вся работа по вооружению и созданию этих отрядов проводилась в координации с Министерством обороны Узбекистана[21].
В складывающейся обстановке Российская Федерация вынуждена была взять под свою юрисдикцию формирования бывших ВС СССР на территории Таджикистана[99]. К ним относились[21]:
- от формирований бывшего Министерства обороны СССР:
- из состава бывшего 17-го армейского корпуса[108]:
- 201-я мотострелковая дивизия — дислокация в городах Душанбе, Курган-Тюбе и Куляб;
- 303-я отдельная вертолётная эскадрилья — Душанбе;
- из состава 18-го отдельного корпуса контроля космический пространства и противокосмической обороны Войск ПВО СССР:
- от формирований бывших Пограничных войск КГБ СССР:
- из состава бывшего Среднеазиатского пограничного округа:
- 118-й пограничный отряд — н. п. Ишкашим;
- 66-й пограничный отряд — г. Хорог;
- 117-й пограничный отряд — н. п. Московский;
- 48-й пограничный отряд — н. п. Пяндж;
- 17-й учебный пограничный отряд — г. Душанбе;
- 23-й пограничный авиационный полк — г. Душанбе.
- из состава бывшего Восточного пограничного округа:
- 35-й пограничный отряд — г. Мургаб.
Формирования из состава 15-й дивизии ПВО (управление дивизии в г. Самарканд) 12-й отдельной армии ПВО бывших Войск ПВО СССР на территории Таджикистана по договорённости с властями республики были взяты под юрисдикцию Узбекистана[21]. К таковым относились следующие части[109]:
- 536-й зенитный ракетный полк — Душанбе;
- 1826-й отдельный радиотехнический батальон (из состава 133-й радиотехнической бригады) — Душанбе.
Единственные силовые структуры официальных властей Таджикистана на начало 1992 года были представлены формированиями, которые относились к Министерству внутренних дел Таджикистана и Комитету национальной безопасности Таджикистана[110][21]:
- 586-й конвойный полк внутренних войск — г. Душанбе;
- 3-й отдельный специальный моторизованный батальон милиции — г. Душанбе;
- отдельный механизированный полк гражданской обороны — н. п. Каратаг;
- отряды милиции особого назначения (ОМОН) г. Душанбе и областных центров;
- специальный батальон особого назначения МВД;
- подразделения патрульно-постовой службы;
- рота специального назначения Комитета Национальной безопасности Таджикистана.
Фактически Вооружённые силы Республики Таджикистан начали создаваться не на базе бывших формирований ВС СССР, а на основе незаконных вооружённых формирований, создаваемых полевыми командирами, которые противостояли группировкам радикальных исламистов[111].
В 1993 году в Таджикистане было начато строительство вооружённых сил, в котором большое участие приняли власти Узбекистана, включая вопросы по поставке вооружений и боеприпасов и организационной работы по созданию формирований[21]. Со спадом гражданской войны и нормализацией ситуации в республике некоторые военные объекты поэтапно были переданы из юрисдикции Узбекистана и Российской Федерации таджикской стороне. К примеру, в состав Вооружённых сил Республики Таджикистан был передан в середине 1990-х годов 536-й зенитный ракетный полк. С 1998 по ноябрь 2004 года Пограничной службе Таджикистана была поэтапно передана под охрану граница с Афганистаном и Китаем со всеми военными объектами, ранее принадлежавшими Пограничной службе Российской Федерации[112].
7 мая 1992 года в ходе российско-казахстанских переговоров в Алма-Ате был произведён раздел формирований бывших ВС СССР на территории Казахстана.
Согласно итогам переговоров Казахстану отошли из состава бывшего Туркестанского военного округа все формирования, которые дислоцировались на её территории[113]:
- соединения окружного подчинения[114]:
- дивизии:
- учебная мотострелковая — 1; мотострелковая кадра — 1; артиллерийская кадра — 1; дивизия охраны тыла кадра — 1.
- бригады:
- пушечная артиллерийская — 1; противотанковая артиллерийская — 1; бригада связи — 3; бригада химической защиты — 1; инженерно-сапёрная бригада — 1; радиотехническая бригада ПВО — 2; радиотехническая бригада особого назначения — 1;
- 40-я общевойсковая армия (бывшая 32-я общевойсковая армия) — управление в г. Семипалатинск. В составе[115]:
- дивизии:
- танковая дивизия — 1; запасная танковая дивизия — 1; мотострелковая дивизия кадра — 3.
- бригады:
- зенитно-ракетная — 1; ракетная — 1; бригада материального обеспечения — 1.
- отдельные полки:
- вертолётный полк — 1; пушечный артиллерийский полк — 1; реактивный артиллерийский полк — 1;
- из состава 17-го армейского корпуса (поделён между Казахстаном и Киргизией)[105]:
- мотострелковая дивизия — 1;
От бывшей 73-й воздушной армии ВВС СССР под казахстанскую юрисдикцию отошли:
- 1 смешанная авиационная дивизия из 4 полков (2 истребительно-бомбардировочных, 1 бомбардировочный, 1 истребительный);
- 6 отдельных авиационных полков (под одному — истребительный, разведывательный, учебный, смешанный транспортный, вертолётный транспортно-боевой, вертолётный);
- 1 отдельная смешанная авиационная эскадрилья.
От Войск ПВО СССР под казахстанскую юрисдикцию отошли соединения и части от двух объединений:
- из состава 14-й отдельной армии ПВО:
- 56-й корпус ПВО (без 3 полков доставшихся Российской Федерации) — управление в Семипалатинске. В составе:
- истребительный авиационный полк — 1; зенитный ракетный полк — 3; радиотехнический полк — 1.
- из состава 12-й отдельной армии ПВО:
- 37-й корпус ПВО (без 1 зенитно-ракетной бригады, доставшейся Киргизии) — управление в Алма-Ате. В составе:
- зенитно-ракетных бригад — 2; радиотехническая бригада — 1.
Из частей центрального подчинения Казахстану отошла 35-я отдельная гвардейская воздушно-десантная бригада, дислоцированная в г. Капчагай. На момент распада СССР повторный процесс создания 105-й гвардейской воздушно-десантной дивизии, подчинённой Командованию ВДВ, в которую данная бригада должна была войти, не был закончен[20].
О результатах раздела Каспийской флотилии ВМФ СССР имеются противоречивые сведения. Согласно некоторым источникам, Казахстан, как и Туркмения, отказался от плавсредств флотилии в пользу Российской Федерации, оставив за собой только пункт базирования в н. п. Баутино, где дислоцировался 284-й дивизион кораблей охраны водного района[116]. Согласно другим сведениям Казахстану от Каспийской флотилии досталось 18 относительно крупных кораблей[117].
Из высших военно-учебных заведений под юрисдикцию Казахстана отошли два училища, которые дислоцировались в Алма-Ате:
- Алма-Атинское высшее общевойсковое командное училище имени Маршала Советского Союза И. С. Конева;
- Высшее пограничное командное ордена Октябрьской Революции Краснознаменное училище КГБ СССР им. Ф. Э. Дзержинского.
При разделе ВС СССР под юрисдикцию Российской Федерации ушла большая их часть. Из 16 военных округов, имевшихся на начало 1989 года, непосредственно на территории РСФСР располагались 8 округов (Дальневосточный, Забайкальский, Сибирский, Уральский, Приволжский, Московский, Ленинградский и Северо-Кавказский). Также на морском побережье РСФСР базировались в полном составе Тихоокеанский флот и Северный флот ВМФ СССР.
После создания Вооружённых сил Российской Федерации по Указу Президента России № 466 от 7 мая 1992 года все данные территориальные объединения, а также зарубежные (для СССР) соединения, вместе с личным составом, вооружением и военными объектами, перешли под российскую юрисдикцию[118].
На последнем этапе существования СССР, из-за политики уступок Президента СССР М. С. Горбачёва и Министра иностранных дел СССР Э. А. Шеварнадзе геополитическим соперникам, начался процесс сокращения советского военного присутствия за рубежом. СССР, теряя влияние на государства Восточной Европы, под политическим давлением США и Германии вынужден был начать вывод группировок войск из стран Варшавского договора.
Требование руководства Китая о нормализации международных отношений после долгого советско-китайского раскола и демилитаризации в приграничной полосе также вынудило СССР начать вывод своих войск из Монгольской Народной Республики[119].
Также под давлением США руководство СССР приступило к сворачиванию военного присутствия на Кубе.
Находившиеся в Чехословакии и в Венгрии соответственно Центральная группа войск[120] и Южная группа войск[121] были выведены на советскую территорию до распада СССР.
Вывод остальных зарубежных групп войск пришёлся на период распада СССР, в связи с чем часть из них попала под российскую юрисдикцию на стадии вывода:
- Западная группа войск (бывшая ГСВГ) — вывод войск с территории Германии начался 22 января 1991 года и закончился 31 августа 1994 года[122]. С начала 1992 года вывод войск осуществлялся только на территорию Российской Федерации.
- Северная группа войск — вывод войск с территории Польши начался 5 мая 1992 года и закончился 15 сентября 1993 года. Несмотря на объявление перехода данной группы войск под российскую юрисдикцию, основная часть войск была выведена в Российскую Федерацию, а меньшая часть войск была выведена в Белоруссию (688-й отдельный вертолётный полк) и в Украину (20-я танковая дивизия)[123].
- Группа советских войск в Монголии — вывод войск с территории Монгольской Народной Республики начался 15 мая 1989 года и закончился 25 сентября 1992 года. Все войска были передислоцированы на территорию Забайкальского военного округа[124];
- Группа советских военных специалистов на Кубе — вывод 7-й отдельной мотострелковой бригады с территории Кубы начался в ноябре 1991 года и закончился в 1993 году. В 2002 году закрытием радиоэлектронного центра в пригороде Гаваны в н. п. Лурдес группа прекратила своё существование.
- Военно-морская база Тихоокеанского флота в Камрани — вывод сил и ликвидация военно-морской базы закончились к 2 мая 2002 года[125].
Северный флот и Тихоокеанский флот бывших ВМФ СССР (плавсредства, пункты базирования, личный состав, береговая инфраструктура, материальные запасы) отошли Российской Федерации в полном составе.
При разделе Черноморского флота ВМФ СССР между Украиной и Российской Федерацией под российскую юрисдикцию отошли[84]:
- 3 из 10 пунктов базирования корабельного состава;
- 2 из 6 основных аэродромов базирования морской авиации;
- 2 из 7 запасных аэродромов базирования морской авиации;
- 1 из 5 мест дислокации береговых войск;
- 81,7 % от общего количества кораблей различного типа.
Также при разделе Черноморского флота под российской юрисдикцией осталась большая часть состава 184-й бригады кораблей охраны водного района дислоцировавшейся в Грузии в г. Поти. Бригада, потеряв все прежние пункты дислокации на побережье Грузии, была передислоцирована в Новороссийск без нескольких кораблей и катеров различного типа, оставленных Грузии[91].
При разделе Балтийского флота ВМФ СССР все пункты базирования на побережье прибалтийских государств остались за ними. Единственной из трёх прибалтийских республик, потребовавшей себе часть кораблей, была Литва, которой досталось несколько катеров и кораблей[126]:
- малые противолодочные корабли проекта 1124 — 2;
- разъездные катера проекта 376 — 2;
- разъездные катера проекта 371 — 2.
В итоге раздела под российскую юрисдикцию отошло из общего количества, которым обладал Балтийский флот ВМФ СССР[19]:
- основных пунктов базирования кораблей — 20 %;
- аэродромов — 70 %;
- судоремонтных заводов — 20 %;
- складской фонд флота — менее 60 %;
- жилой фонд флота — 55 %.
При разделе Каспийской военной флотилии ВМФ СССР Российской Федерации отошли пункты базирования в портах Астрахани, Каспийска и Махачкалы. Туркмения и Казахстан отказались от своей доли плавсредств флотилии в пользу Российской Федерации, оставив за собой только пункты базирования. Основной раздел кораблей и катеров флотилии происходил между Азербайджаном и Российской Федерацией. В результате раздела под российскую юрисдикцию отошли 75 % плавсредств[97][98].
Из формирований и учреждений ВМФ СССР, находившихся на территории других союзных республик, под российскую юрисдикцию отошли:
- 954-я испытательная база противолодочного вооружения ВМФ — г. Каракол, Киргизия;
- 338-й узел связи ВМФ — г. Кара-Балта, Киргизия;
- 43-й узел связи ВМФ — г. Вилейка, Белоруссия;
- 57-я морская ракетоносная авиационная дивизия Балтийского флота — г. Быхов, Белоруссия.
Из бывших зарубежных объектов ВМФ СССР под российскую юрисдикцию отошёл:
Из составляющих «ядерной триады» СССР (РВСН, Дальняя авиация и морские силы ядерного сдерживания), которые в феврале 1992 года были преобразованы в Стратегические силы Объединённых вооружённых сил СНГ, под российскую юрисдикцию были выведены в полном составе только морские силы ядерного сдерживания, которые целиком базировались в Российской Федерации на ракетных подводных крейсерах стратегического назначения (всего 940 пусковых установок)[28]:
- Северный флот — 38 крейсеров;
- Тихоокеанский флот — 24 крейсера.
В результате раздела Стратегических сил ОВС СНГ между Российской Федерацией и Украиной под российскую юрисдикцию отошли все формирования бывшей Дальней авиации СССР и бывших РВСН СССР, кроме тех, что дислоцировались в Украине.
3 ракетные дивизии (49-я, 32-я и 33-я) из состава 43-й ракетной армии, которые были переведены под российскую юрисдикцию и дислоцировались на территории Белоруссии, имели на вооружении мобильные ракетные комплексы. Начиная с 1993 года ракетные комплексы снимались с боевого дежурства и вывозились на российскую территорию. Судьба данных соединений сложилась следующим образом:
- 32-я ракетная дивизия — расформирована в Белоруссии в начале 1993 года[127];
- 49-я гвардейская ракетная дивизия — была поэтапно выведена на российскую территорию и расформирована к концу 1995 года[128];
- 33-я гвардейская ракетная дивизия — расформирована в Белоруссии в мае 1997 года[129].
В этот же период с 1993 по 1999 годы согласно международным договорённостям были проведены следующие мероприятия:
- ядерные боезаряды 2 ракетных дивизий в Казахстане и 4 ракетных дивизий в Украине были переданы на уничтожение в Россию, а их шахтные пусковые установки и ракетные комплексы были уничтожены;
- материальная база 13-й и 15-й тяжёлых бомбардировочных авиационных дивизий, дислоцированных в Украине, была уничтожена (10 Ту-160 и 19 Ту-95МС) за исключением нескольких единиц (8 Ту-160), переданных России[40];
- материальная база 79-й тяжёлой бомбардировочной авиационной дивизии (24 самолета Ту-95МС-6 и 13 Ту-95МС-16), которая была дислоцирована в Казахстане, была передана российской стороне в обмен на истребители Су-27[130].
Все формирования и пункты базирования РВСН СССР за пределами российской территории для Российской Федерации были потеряны[131]: ракетные соединения (всего 9 дивизий) в Казахстане, Украине и Белоруссии (кроме одной дивизии) были расформированы на месте в период с 1993 по 1999 годы. Из соединений Стратегических сил ОВС СНГ, дислоцированных вне российской территории, удалось вывести только 49-ю гвардейскую ракетную дивизию из Белоруссии, которую российская сторона была вынуждена расформировать из-за взятых Россией обязательств по Договору о сокращении стратегических наступательных вооружений СНВ-2.
В итоге раздела Стратегических сил ОВС СНГ 19 августа 1992 года были созданы Ракетные войска стратегического назначения Вооружённых Сил Российской Федерации (РВСН ВС РФ)[33][38].
По итогам раздела войск и сил центрального подчинения, которые дислоцировались полностью либо частично на территории других союзных республик, под юрисдикцию Российской Федерации отошли следующие отдельные части, соединения и объединения:
- Войска ПВО страны:
- 3-я отдельная армия предупреждения о ракетном нападении особого назначения — два радиотехнических узла дислоцировались в Украине, по одному — в Казахстане, Латвии и Азербайджане;
- 18-й отдельный корпус контроля космический пространства и противокосмической обороны — один оптико-электронный узел дислоцировался в Таджикистане.
- Воздушно-десантные войска[83]:
- 7-я гвардейская воздушно-десантная дивизия — выведена в 1993 году из Литвы;
- 44-я учебная воздушно-десантная дивизия — выведена в 1993 году из Литвы;
- 104-я гвардейская воздушно-десантная дивизия — выведена в 1992 году из Азербайджана;
- 21-я отдельная гвардейская воздушно-десантная бригада — выведена в 1992 году из Грузии;
- 56-я отдельная гвардейская воздушно-десантная бригада — выведена в 1992 году из Туркмении;
- 345-й отдельный гвардейский парашютно-десантный полк — дислоцировался до 1998 года в Абхазии;
- 12-я отдельная бригада специального назначения — выведена из Грузии в 1992 году;
- 22-я отдельная бригада специального назначения — выведена из Азербайджана в 1992 году;
- 139-я отдельная радиотехническая бригада особого назначения — выведена из Латвии в 1992 году;
- 154-я отдельная радиотехническая бригада особого назначения — выведена из Грузии в 1992 году;
- 112-я бригада разведывательных кораблей — отошла при разделе с Украиной Черноморского флота в 1995 году.
Итоги раздела вооружений
Процесс по разделу вооружений ВС СССР, который начался в середине 1991 года стихийным захватом в некоторых союзных республиках, длился до конца 1990-х годов уже на основе межгосударственных договорённостей. Между союзными республиками продолжался как раздел, так и происходил обмен, продажа и безвозмездная передача советского вооружения. В связи с этим эксперты указывают, что численность вооружений, доставшихся союзным республикам, можно оценить лишь приблизительно[132].
По оценкам экспертов издания The Military Balance на 1994—1995 годы, когда основной раздел вооружений бывших ВС СССР был уже произведён, его численность по бывшим союзным республикам существенно различалась.
| Вооружённые силы государства | танки | боевые машины пехоты бронетранспортёры |
артиллерийские орудия (ствольная артиллерия и РСЗО) |
военные самолёты (боевые, учебные, транспортные и другие) |
военные вертолёты (огневой поддержки и транспортные) |
зенитно-ракетные комплексы (без учёта ПЗРК) |
|---|---|---|---|---|---|---|
| Азербайджан[134] | 279 | 822 | 354 | 100 | 23 | н/д |
| Армения[135] | 120 | 346 | 225 | 7 | 30 | 74 |
| Белоруссия[136] | 3108 | 3414 | 1584 | 464 | 293 | 350 |
| Грузия[136] | 50 | 70 | 60 | 15 | 15 | 110 |
| Казахстан[137] | 1100 | 2200 | 1850 | 178 | 104 | 85 |
| Киргизия[138] | 204 | 351 | 216 | 199 | 63 | 26 |
| Молдавия[139] | — | 133 | 138 | 36 | 8 | 25 |
| Российская Федерация[140] | 7493 | 13466 | 6069 | 3921 | 954 | 5700 |
| Таджикистан[132] | 44 | 63 | 31 | — | — | — |
| Туркмения[141] | 570 | 891 | 597 | 174 | 18 | 75 |
| Узбекистан[142] | 125 | 700 | 480 | 162 | 50 | 45 |
| Украина[143] | 5394 | 5803 | 3725 | 1707 | 517 | 825 |
Примечания
Литература
- Уильям Элдридж Одом. «The Collapse of the Soviet Military». — Нью-Хейвен: Yale University Press, 1998. — 537 с. — ISBN 0-300-07469-7.
- Захаров В. М. Часть II. «Военные организации постсоветских государств». Глава 3. «Раздел советских вооружённых сил» // «Военное строительство в государствах постсоветского пространства». — М.: Издательство РИСИ, 2011. — С. 42—63. — 380 с. — 300 экз. — ISBN 978-5-7893-0118-0.
- Феськов В.И., Голиков В.И., Калашников К.А. Глава 3. «Ракетные войска стратегического назначения Вооруженных Сил СССР» // «Советская Армия в годы «холодной войны» (1945-1991)». — Томск: Издательство Томского университета, 2004. — С. 167—174. — 246 с. — 500 экз.
- Феськов В.И., Голиков В.И., Калашников К.А., Слугин С.А. «Вооруженные Силы СССР после Второй мировой войны: от Красной Армии к Советской. Часть 1: Сухопутные войска». — Томск: Издательство Томского университета, 2013. — 640 с. — 500 экз. — ISBN 978-5-89503-530-6.
- Коллектив авторов. «На страже границ Отечества» / под ред. Боярского В. И.. — М.: Издательство «Граница», 1998. — 607 с. — 500 экз. — ISBN 5-86436-078-3.
- The International Institute for Strategic Studies (IISS). «The Miltary Balance 1994—1995». — Абингдон: Routledge, 1995. — 289 с. — ISBN 978-1857439557.
- The International Institute for Strategic Studies (IISS). «The Miltary Balance 1990—1991». — Абингдон: Routledge, 1991. — С. 34—43. — 240 с. — ISBN 978-1857439557.


