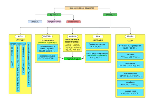
Неорганические вещества
Неоргани́ческие вещества́ (неоргани́ческие соедине́ния) — простые вещества и химические соединения, не являющиеся органическими, то есть, не содержащие в своей основе углерод, а также некоторые углеродсодержащие соединения (карбиды, цианиды, карбонаты, оксиды углерода, CO и СO2 и некоторые другие вещества, которые традиционно относят к неорганическим).
Неорганические вещества не имеют характерного для органических веществ углеродного скелета.
Классы неорганических веществ
Все неорганические соединения делятся на две большие группы:
- Простые вещества — состоят из атомов одного элемента;
- Сложные вещества — состоят из атомов двух или более элементов.
Простые вещества по физическим и химическим свойствам делятся на:
Сложные вещества по химическим свойствам делятся на:
-
- осно́вные оксиды (CaO, Na2O и др.);
- кислотные оксиды (CO2, SO3 и др.);
- амфотерные оксиды (ZnO, Al2O3 и др.);
- двойные оксиды (Fe3O4 и др.);
- несолеобразующие оксиды (CO, NO и др.);
- Соли:
- средние соли (Na2SO4, Ca3(PO4)2 и др.);
- кислые соли (NaHSO3, CaHPO4 и др.);
- осно́вные соли (Cu2CO3(OH)2 и др.);
- двойные и/или комплексные соли (CaMg(CO3)2, K3[Fe(CN)6], KFeIII[FeII(CN)6] и др.);
Данные вещества традиционно относятся к области неорганической химии:
- Карбонаты (X2CO3)
- Карбиды (XnCm)
- Цианиды (X—CN)
- Оксиды углерода (CnOm)
- Цианаты (X—N=C=O)
- Неорганические тиоцианаты (роданиды)
- Селеноцианаты
- Карбонильные комплексы
Генетическая связь между классами веществ
См. также
Примечания
Литература
- Анорганический // Энциклопедический словарь Брокгауза и Ефрона : в 86 т. (82 т. и 4 доп.). — СПб., 1890—1907.
- Лидин Р. А., Молочко В. А., Андреева Л. Л., Цветкова А. А. Основы номенклатуры неорганических веществ. — 1983.
- Грушко Я. М. Вредные неорганические соединения в промышленных выбросах в атмосферу. — Л., 1988.
- Грушко Я. М. Вредные химические вещества. Неорганические соединения элементов I—IV групп. — Л., 1988.
- Грушко Я. М. Неорганические соединения V—VIII групп. — Л., 1989.
- Филов В. А. Вредные химические вещества. Неорганические соединения элементов V—VIII групп. — 1989.


