Федеральный конституционный закон Российской Федерации
Федера́льный конституцио́нный зако́н Росси́йской Федера́ции — разновидность федеральных нормативных правовых актов, принимаемых в соответствии с Конституцией Российской Федерации по вопросам, предусмотренным Конституцией. Федеральный конституционный закон обладает повышенной юридической силой по сравнению с федеральным законом — федеральные законы не должны противоречить федеральным конституционным законам, но пониженной по сравнению с законом Российской Федерации о поправке к Конституции Российской Федерации.
Вопросы, предусматривающие принятие Федеральных конституционных законов
Вопросы, предусматривающие принятие Федеральных конституционных законов, содержатся в следующих статьях Конституции Российской Федерации:
| ч. 1, 2 ст. 56 | режим чрезвычайного положения |
| ч. 2 ст. 65 | порядок принятия в Российскую Федерацию и образование в её составе нового субъекта |
| ч. 5 ст. 66 | изменение статуса субъекта Российской Федерации |
| ч. 1 ст. 70 | описание и порядок официального использования государственных флага, герба и гимна Российской Федерации |
| п. а в ст. 84 | порядок назначения референдума |
| ч. 3 ст. 87 | режим военного положения |
| Статья 88 | порядок введения Президентом чрезвычайного положения |
| п. е ч. 1 ст. 103 | порядок деятельности Уполномоченного по правам человека |
| ч. 2 ст. 114 | порядок деятельности Правительства Российской Федерации |
| ч. 3 ст. 118 | установление судебной системы Российской Федерации |
| ч. 3 ст. 128 | полномочия, порядок образования и деятельности Конституционного Суда Российской Федерации, Верховного Суда Российской Федерации и иных федеральных судов |
| ч. 2 ст. 135 | порядок созыва Конституционного собрания |
| ч. 1 ст. 137 | принятие в Российскую Федерацию и образование в её составе нового субъекта Российской Федерации |
При этом по одному вопросу может приниматься несколько ФКЗ, по нескольким вопросам — один ФКЗ. В настоящее время не принят ФКЗ, определяющий порядок созыва Конституционного собрания и ФКЗ, определяющий изменение конституционно-правового статуса субъекта Российской Федерации.
Порядок принятия федерального конституционного закона
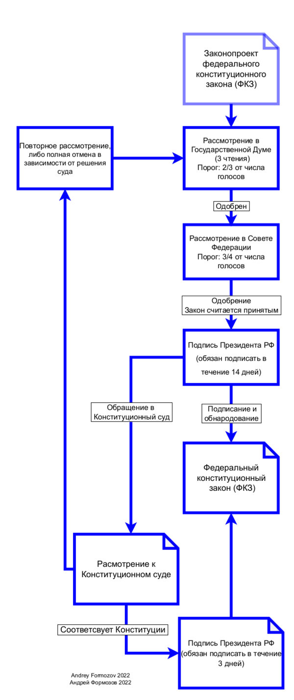
Порядок принятия федеральных конституционных законов установлен Конституцией Российской Федерации и регламентами палат Федерального собрания. В соответствии со статьёй 108 Конституции Российской Федерации, федеральный конституционный закон считается принятым, если он одобрен двумя третями депутатов Государственной Думы и тремя четвертями сенаторов Российской Федерации.
Принятый федеральный конституционный закон в течение четырнадцати дней подлежит подписанию Президентом Российской Федерации и обнародованию. Если Президент Российской Федерации в течение указанного срока обратится в Конституционный Суд Российской Федерации (далее — Суд) с запросом о проверке конституционности федерального конституционного закона, срок для подписания такого закона приостанавливается на время рассмотрения запроса Судом. Если Суд подтвердит конституционность федерального конституционного закона, Президент Российской Федерации подписывает его в трехдневный срок с момента вынесения Судом соответствующего решения. Если Суд не подтвердит конституционности федерального конституционного закона, Президент Российской Федерации возвращает его в Государственную Думу без подписания[1]. Право вето Президента на федеральные конституционные законы не распространяется[2].
Принятые федеральные конституционные законы
Практическое применение федеральных конституционных законов
На сегодняшний день на практике были применены все принятые и действующие ФКЗ, кроме Федерального конституционного закона от 30.05.2001 г. № 3-ФКЗ «О чрезвычайном положении».
Последним был применён Федеральный конституционный закон от 30.01.2002 г. № 1-ФКЗ «О военном положении»[5].
См. также
Примечания
Ссылки
- Энциклопедический справочник: Федеральный конституционный закон. Официальный ресурс Совета Федерации Федерального Собрания Российской Федерации. Дата обращения: 4 июня 2013. Архивировано из оригинала 10 октября 2013 года.
- Тексты федеральных конституционных законов Российской Федерации на Викитеке


