Логистическое распределение
Логисти́ческое распределе́ние в теории вероятностей и математической статистике — один из видов абсолютно непрерывных распределений. Формой напоминает нормальное распределение, но имеет более «тяжёлые» концы и больший коэффициент эксцесса.
Общие сведения
| Логистическое распределение | |
|---|---|
| Обозначение | |
| Параметры |
|
| Носитель | |
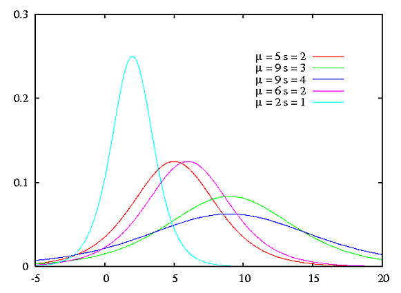
| Плотность вероятности | |
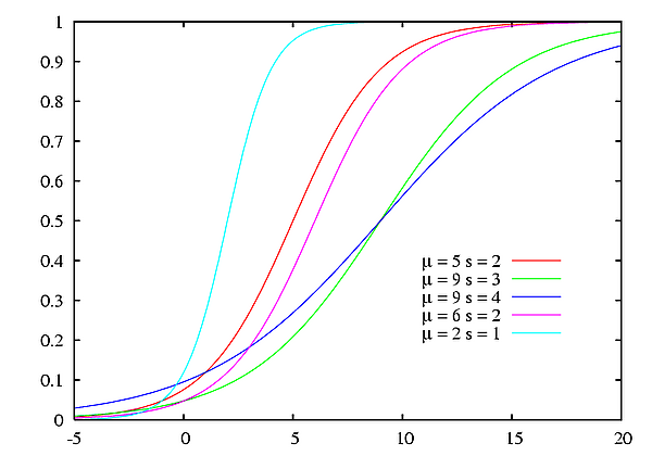
| Функция распределения | |
| Математическое ожидание | |
| Медиана | |
| Мода | |
| Дисперсия | |
| Коэффициент асимметрии | |
| Коэффициент эксцесса | |
| Дифференциальная энтропия | |
| Производящая функция моментов |
для , Бета-функция |
| Характеристическая функция |
для |
Определение
Функция плотности вероятности логистического распределения задаётся формулой:
Альтернативная параметризация задается подстановкой . Тогда функция плотности имеет вид:
Кумулятивной функцией распределения является логистическая функция:
Обратная функция к кумулятивной функции распределения (), обобщение logit-функции:
Моменты распределения
- Подставляем:
- Справедливо равенство:
Центральный момент n-го порядка может быть вычислен как:
Интеграл может быть выражен через числа Бернулли:
Литература
- N. Balakrishnan (1992). Handbook of the Logistic Distribution. Marcel Dekker, New York. ISBN 0-8247-8587-8.
- Johnson, N. L., Kotz, S., Balakrishnan N. (1995). Continuous Univariate Distributions. Vol. 2 (2nd Ed. ed.). ISBN 0-471-58494-0.