Аннамачарья
Аннамача́рья (IAST: Annamācārya), известный также как Таллапа́ка Аннамача́рья или Аннама́йя (IAST: Taḷḷapāka Annamācārya, Annamayya; 1408—1503), — святой поэт, композитор и музыкант-первопроходец из Южной Индии, сочинявший религиозные произведения в форме санкиртана. Произведения Аннамачарьи посвящены божеству Венкатешваре, находящемуся в храме Тирумалы в Андхра-Прадеш. В индуизме Аннамачарья почитается наравне со святыми поэтами-альварами как великий преданный бога Вишну. В вайшнавской традиции считается воплощением нандаки (меча) Венкатешвары. Аннамачарья стал первым композитором карнатической музыки. Его сочинения написаны простым и ярким языком на телугу, что сделало его понятным для простых людей — тех, кому его мысли и стихи предназначались. О жизни Аннамачарьи известно по стихам «Аннамачарья-чаритраму» (Annamacārya-caritramu), сочинённым его внуком, Таллапакой Чиннанной (Tallapaka Chinnanna)[3].
В конце жизни или, возможно, вскоре после смерти Аннамачарьи около тринадцати тысяч его песенных произведений были выгравированы на медных пластинах и спрятаны в особом хранилище в Храме Тирумалы. Агиографическая традиция храма утверждает, что уцелевшие записи составляют менее половины первоначального творчества Аннамачарьи. Его произведения оказались преданы забвению на протяжении столетий, пока хранилище не было вскрыто в начале XX века. После этого стихи Аннамачарьи обрели широкую популярность в Южной Индии и считаются величайшим храмовым сокровищем Тирумалы[4].
Что важно знать
| Аннамачарья | |
|---|---|
| శ్రీ తాళ్ళపాక అన్నమాచార్య | |
| Дата рождения | 9 мая 1408 |
| Место рождения | Таллапака (Андхра-Прадеш) |
| Дата смерти | 23 февраля 1503 (94 года) |
| Место смерти | Тирупати (Андхра-Прадеш) |
| Род деятельности | брамин, поэт |
| Супруга | Tallapaka Tirumalamma[d][1] и Tallapaka Akkamamba[d][2] |
| Дети | Tallapaka Pedatirumalacharya[d] |
| Сайт | annamayya.org |
Агиография
В X веке в Варанаси разразился голод, который вынудил часть населения мигрировать в Южную Индию. Некоторые из переселенцев осели в городе Нандаварам (Андхра-Прадеш). Среди иммигрантов, которых называли «нандавариками» (Nandavarikas), были и предки Аннамачарьи. О происхождении Аннамачарьи повествует сочинение его внука Таллапака Чиннанны, которое отслеживает три поколения семьи до рождения поэта. По всей видимости, предки Аннамачарьи поклонялись деревенской богине Чамудешвари, питающейся мясом, — одной из гневных ипостасей Кали. Проведение «тёмных» ритуалов было неотъемлемой частью поклонения в семье и включало страстные, красочные и драматические обряды, вплоть до обладания богиней. Только при Аннамачарье семья поменяла свою религиозную принадлежность[5].
Дед Аннамачарьи, которого звали Нараяная, в молодости не имел склонности к учёбе. Учителя подвергали его наказаниям, от которых он испытывал унижение и стыд. Мальчик решил, что смерть будет лучше, чем мучительная жизнь. Он засунул руку в змеиную нору возле храма деревенской богини Чинталамма. По преданию, богиня предстала перед ним и велела ему воздержаться от самоубийства, а также сообщила, что у него родится внук — частичное проявление бога Вишну. У Нараяны Сури, сына Нараянаи, не было детей. Со своей женой Лаккамамба он совершил паломничество в Храм Тирумалы, посвящённый божеству Венкатешваре (по преданию, возле священного столба в честь Гаруды в Лаккамамбу проник ослепительный свет от меча Венкатешвары). После поездки в семье родился мальчик, которого назвали Аннамайей. Ребёнок появился на свет 9 мая 1408 года в Таллапаке (14°14′09″ с. ш. 79°08′50″ в. д.GЯO), отдалённой деревне в Андхра-Прадеше, название которой дало семье фамилию. Ввпоследствии он станет известен как Аннамачарья, то есть «учитель Аннамайя»[3].
Творческие способности Аннамайи, согласно его биографу, начали проявляться уже в юном возрасте. Однажды его золовка отправила молодого «бездельника» косить траву для коров. Во время косьбы он порезал мизинец серпом и закричал от боли: «Хари, Хари!», то есть «Господи, Господи!». Этот эпизод в жизни молодого человека считается поворотным: после этого он разрывает связь с семьёй и посвящает себя служению божеству. Мимо Аннамайи в это время следовала группа паломников, к которой он спонтанно присоединился, не предупредив семью. Паломники направлялись на холмы Тирумалы на встречу с Венкатешварой[6].
По дороге в горы Аннамайя остановился, чтобы почтить в храме деревенскую богиню Шакти-гуди, популярную среди пастухов. Считается, что ею была Таллапака Гангамма, богиня Тирупати или кшетра-девата, то есть божество местности, которому поклоняются паломники, прежде чем начать восхождение. Оттуда он направился на гору Талайеру, к которой прибыл поздним утром. За всё время в пути он ничего не ел и сильно ослаб. В бессилии Аннамайя лежал под бамбуковым кустом на плоском камне. По преданию, богиня Аламелу явилась накормить его прасадом, который она и её супруг Вишну ели вместе в храме. Она также посоветовала ему снять свои сандалии, поскольку божественные холмы Тирумалы, которые он топчет ногами, покрыты священными камнями-шалаграмами. Сняв обувь, Аннамайя получил виде́ние горы, окутанной божественным золотистым свечением[6].
После явления Аламелу к молодому человеку пришло вдохновение, и он сочинил свою первую шатаку (сто стихов) в честь богини. Аннамайя омылся в храмовом пруду, почтил божество в местной святыне и оставил ему в дар монету. На следующий день он сочинил ещё одну сотню стихов, на этот раз посвящённую самому Веншкатешваре, чьи знаки он нарисовал себе на теле. Прибыв в Тирумалу, молодой человек обнаружил двери храма закрытыми. Аннамайя прочитал своё длинное стихотворение перед дверьми храма, и они распахнулись ему навстречу. В святилище он вновь прочитал сто стихов в присутствии главного священника храма. Биограф пишет, что с изваяния божества на него упало жемчужное ожерелье — это был первый подарок Веншкатешвары поэту[6].
| Произведение ACP 17[7] | |
|---|---|
|
|
В Тирумале Аннамайя получил посвящение от брахмана-аскета Гхана Вишну, которому Веншкатешвара явился во сне. Божество объявило брахману о прибытии юноши, чтобы тот получил атрибуты Вишну — раковину «шанкху» и Сударшану-чакру. Таким образом, Аннамайя после посещения святого места стал вайшнавом, отказавшись от семейной традиции поклонения Кали. Затем брахман отправил Аннамайю домой, где тот вскоре женился на двух молодых девушках-сёстрах, Тирумаламме (Тиммакка) и Аккаламме. Родственники девушек поначалу возражали против брачного союза, поскольку жених принадлежал другой традиции. Однако к родителям девочек пришёл во сне Веншкатешвара, и свадьба состоялась. Полигамия в средневековой Южной Индии была обычным явлением, ведь сам Веншкатешвара имел две жены — Шри-деви и Бху-деви[6].
По преданию, после свадьбы Аннамайя получил ряд даршанов, — виде́ний Бога, — и благословений. Божество Ахобилама, Вишну в образе свирепого Нарасимхи, пришёл к нему как учитель. В образе Хаягривы Вишну также предстал перед Аннамайей для наставлений. У другого учителя, великого мудреца Шатакопы, Аннамайя изучал Веданту. Всё это время он активно сочинял стихи и музыку и довольно быстро обрёл известность за пределами родных мест как автор песен[8].
Следует отметить, что агиография Аннамачарьи была написана уже тогда, когда поэт прочно вошёл в религиозную традицию вайшнавизма. Его семья и потомки продолжали играть заметную роль в культурной и ритуальной жизни Тирумалы. Это не могло не наложить отпечаток на характер повествования. Агиография представляет Аннамачарью как классического святого традиции шри-вайшнавизма, самого последнего и наиболее одарённого в линии, восходящей к знаменитым тамильским альварам. В конце концов, в шри-вайшнавизме Аннамачарья стал рассматриваться как реинкарнация великого Наммальвара[9].
| Произведение Vibhunikin ī māte vinnaviñcarā (SCP 259, 9:29)[10] | |
|---|---|
|
|
Аннамачарья — мастер чувственной лирики
Аннамачарья заслужил народную любовь и эпитет на телугу «пада кавита питама» (pada kavita pithama), или «великий отец поэзии». Поэт сочинял в нескольких формах, основной из которых была «падам» (padam), то есть песня. Все произведения носили религиозный характер, и сегодня их называют санкиртанами. Падам состоит из «паллави» (рефрена) и трёх «чаранов» (строф). Композиция завершается «мудрой» или знаком автора в последней строфе. Мудра состоит из имени композитора, имени возлюбленного божества или названия родной местности автора[11].
Сочинения Аннамачарьи, как правило, представлены короткими песнями-похвалами. В них три, реже — две или четыре строфы, которые начинаются с рефрена. Паллави-рефрен связывает друг с другом все строфы и придаёт произведению единство. Паллави задаёт главную тему сочинения, выступая его своеобразным «лицом». Повторение паллави создаёт цикличность звучания и завораживает слушателя, окутывая его осознанием божественного присутствия. Финальная строфа неизменно упоминает Венкатешвару, «Бога на холме». По её исполнению можно судить о приближающемся конце песни[12].
Поэт излагал свои мысли на относительно простом и доступном языке, который он специально изобрёл для своих сочинений. Язык Аннамачарьи, обманчиво близкий к повседневной речи, в действительности наполнен двойным и тройным смыслом. Его легко интерпретировать в зависимости от восприятия слушателя, что создаёт ощущение очарования множественностью значений. Музыкальные произведения изобилуют неожиданными лексическими комбинациями и тонкими нюансами значения слова, а также произношением, характерной для карнатического стиля. Аннамачарья выбирает плавные слоги, легко читаемые нараспев гласные и растворяет в них резкие согласные. Поэт избегает сложного санскрита, предпочитая народный язык. Слушателя захватывает голос, который тихо, но настойчиво шепчет и становится настолько близким, что начинает звучать внутри слушателя. В то же время всё, что воспевает голос, предполагает глубокое знание природы взаимоотношений души и избранного божества. Всё это делает Аннамачарью мастером чувственных переживаний и близким «знакомым» Бога на холме[13].
| Произведение ACP 106, 2:22)[14] | |
|---|---|
|
|
Тайная комната
Согласно агиографии, Аннамачарья скончался 23 февраля 1503 года, прожив 95 лет. В течение жизни он сочинил несколько тысяч санкиртанов, двенадцать сатаков (произведений из сотни стихов), а также перевод «Рамаяны» в форме двипада и музыкальный трактат «Санкиртана лакшанаму» (Sankirthana lakshanamu)[3]. Внук Аннамачарьи насчитал 32 000 санкиртанов своего деда. Аннамачарья записывал сочинения на пальмовых листьях. До наших дней они сохранились благодаря тому, что его сын Тирумалачарья выгравировал стихи на медных пластинах. Большинство медных пластин хранилось в каменной камере напротив хунди (металлического контейнера для пожертвований) в храме Венкатешвары в Тирумале. В течение 400 лет они оставались недоступными для широкой публики. Считается, что краткое упоминание композиций Аннамачарьи в книге Александра Дункана Кемпбелла «Грамматика языка телугу»[15], вышедшей в Мадрасе в 1816 году, привело к поискам хранилища, закончившееся успехом. В 1922 году камера была вскрыта и на свет извлечено 2289 медных пластин, содержащих порядка 13 000 санкиртанов и несколько других произведений. Медные пластины соединялись толстым кольцом по пять штук. Кольца могли нанизываться на объединяющий их шест, который держал певец. После открытия каменная камера получила название «санкиртана бхандагарам» (Sankirtana Bhandagaram)[3]. Полная публикация сохранившихся сочинений составляет двадцать девять томов. Перевод на английский язык 150 стихов был опубликован издательством Oxford University Press в 2005 году[16].
Изготовление сотен медных пластин, по всей видимости, было продолжительным и дорогим. Возможно, оно стало одним из самых дорогих издательских предприятий в истории средневековой Южной Азии. Изготовление долговечных копий раскрывает значимость творчества поэта и почитание, которое возникло вокруг него. В некоторых случаях пластины содержат имена гравёров. На пятой пластине отмечено, что сын поэта — Педда Тирумалачарья — сам оплачивал изготовление пластин. Это означает, что наследники приглашались для исполнения произведений своего предка, благодаря чему семья смогла разбогатеть. К примеру, внук поэта за свой счёт отремонтировал храм Кальяна-Веншкатешвара в Шриниваса-Мангапураме вблизи Тирупати (13°36′47″ с. ш. 79°19′12″ в. д.GЯO) и установил рядом изваяние своего деда вместе с изображениями Веншкатешвары, богини Аламелу, а также ранних вайшнавских поэтов и учителей Южной Индии[9].
Во времена правления Ачьютадеварайя из династии Тулува в 1529—1542 годах песнопения Аннамачарьи впервые стали использовать как составную часть храмового ритуала. Позднее, с 1541 по 1574 годы, медные пластины с записями стихов сами стали объектом поклонения[17]. В храме Венкатешвары до сих пор исполнение потомками Аннамачарьи его произведений является неотъемлемой частью храмовой службы. Надписи на некоторых пластинах свидетельствуют о том, что Аннамайя начал сочинять в 1424 году, то есть в возрасте шестнадцати лет, когда к нему пришло виде́ние Вишну. Он продолжал сочинять до 1503 года, который считается годом его смерти, хотя официально об этом событии в пластинах не сказано[17].
Медные копии стихов появились и в других местах паломничества вайшнавов — в частности, в храмах Шрирангама, Ахобилама, Кадири, Чидамбарама и Симхачалама. Кроме того, некоторые стихи из хранилища сохранились в рукописной форме в библиотеке «Сарасвати Махал» в Танджавуре (10°47′30″ с. ш. 79°08′04″ в. д.GЯO) и в домах семьи Таллапака в Тирупати. Один из первых учёных, изучавших наследие Аннамачарьи, Аркакам Удаягири Шринивасачарья (Arcakam Udayagiri Srinivasacaryulu), обнаружил в 1949 году записи стихов и раг на двух плоских каменных плитах на холмах Тирумалы. Они были сделаны представителями семьи Таллапака в период между 1460 и 1512 годами[18]. Тиражирование стихов отражает рост популярности творчества Аннамачарьи — сначала в храмах в непосредственной близости от Тирупати, а затем в вайшнавских святынях по всей Южной Индии[19].
Отмечается, что Аннамачарья сам приложил усилия для расширения географии своего творчества. Он воспевал различные образы Вишну далеко за пределами Тирупати, к примеру, в городах Кадапа (Андхра-Прадеш) или Пандхарпуре (Махараштра). Сохранились стихи, восхваляющие Говиндараджу, «старшего брата» Венкатешвары, чей храм расположен у подножья гор Тирумалы. Внук Аннамачарьи, Чиннайя Тирумалачарья, оставил записи аранжировки песен, предназначенные для исполнения в храме Шри Панакала Нарасимха свами в Мангалагери (16°26′13″ с. ш. 80°34′04″ в. д.GЯO). Таким образом, тиражирование медных пластин из Тирумалы свидетельствовало о включении сочинений Аннамачарьи в каноны храмового служения. Сам Аннамачарья, безусловно, был в курсе происходящего. В одном из своих стихов он говорит Венкатешваре: «Ты заставляешь меня произносить слова, и Ты заставляешь меня записывать их». Другое упоминание в одной песне ясно указывает на изготовление копий стихов при храме:
| Произведение ACP 169, 2:225)[20] | |
|---|---|
|
|
Под «сокровищницей», по всей видимости, понимается закрытая комната в храме. Было ли так задумано изначально или нет, и хотел ли Аннамачарья, чтобы его стихи были преданы забвению вместе с ним, достоверно установить невозможно. Известно только, что произведения, лежавшие в сокровищнице, были потеряны или забыты на века. Пандит Ветури Прабхакара Шастри (Veturi Prabhakara Sastri, 1888—1950) обнаружил пластины случайно и вернул на всеобщее обозрение. За заслуги в изучении собрания сочинений Аннамачарьи власти воздвигли в Тирупати бронзовую статую пандита в натуральную величину[21]. Сегодня пластины хранятся в музее в Тирумале (Sri Venkateswara Dhyana Jnana Mandiram, 13°40′48″ с. ш. 79°20′47″ в. д.GЯO), принадлежащем «Тирупати-Тирумала Девастханам»[22].
| Наименование | Веб-источник (YouTube) |
|---|---|
| Популярные киртаны Аннамайи. | [ Ссылка] |
| Бессмертные санкиртаны Аннамайи на телугу. | [ Ссылка] |
| Вечная история любви Аннамачарьи. Том I | [ Ссылка] |
| Вечная история любви Аннамачарьи. Том II | [ Ссылка] |
| Вечная история любви Аннамачарьи. Том III | [ Ссылка] |
| Вечная история любви Аннамачарьи. Том IV | |
| Вечная история любви Аннамачарьи. Том V | [ Ссылка] |
| Вечная история любви Аннамачарьи. Том VI | [ Ссылка] |
| Вечная история любви Аннамачарьи. Том VII | [ Ссылка] |
| Вечная история любви Аннамачарьи. Том VIII | [ Ссылка] |
Любовь и духовность в одной поэзии
Аннамачарья смотрел на своё творчество как на подношение цветочных гирлянд Венкатешваре. Слушатель сочинений Аннамачарьи словно присутствует при его личном диалоге с Венкатешварой, а универсальность их тем превращает диалог во внутренний монолог самого слушателя. Аннамачарья говорит от первого лица, раскрывая свои переживания. В стихах он восхваляет божество, описывает свою любовь к нему, «спорит» и «ссорится» с Венкатешварой, признаёт свои ошибки и отдаётся на божественную милость. Санкиртаны Аннамачарьи описывают девять «вкусов», или любовных отношений, между душой и Богом. Его произведения делятся на два жанра: адхья-атма (духовный или метафизический) и шрингара (романтический или любовный). Духовные санкиртаны воспевают преданность божеству, отрешённость и духовные ценности. Сочинения в романтическом жанре полностью посвящены Венкатешваре и его бхактам. Одни описывают приключения Венкатешвары и его супруги Аламелу, в то время как другие восхваляют любовь (бхакти) преданных Венкатешвары. Романтические санкиртаны в основном воспевают «мадхура бхакти» или «сладкую любовь», когда исполнитель отождествляет себя с возлюбленной божества и переживает её чувства[11]. В поздних санкиртанах Аннамачарья посвящает стихи дхарме и праведности. Считается, что он был одним из первых подвижников, выступавших против социальных барьеров, окружавших касту неприкасаемых. В санкиртанах он воспевает отношения между Богом и человеком, которые не зависят от цвета кожи, касты и достатка[23].
| Произведение Brahmaṃ Okkatē Paraḥbrahmamokkatē[24] | |
|---|---|
|
|
Любовные произведения составляют почти три четверти сохранившегося наследия поэта. Они обрисовывают бесконечные нюансы любовных отношений с божеством, которые Аннамачарья глубоко и эмоционально раскрывает. Обычно романтические произведения исполняются женским голосом. Другой жанр, духовные произведения, исполняются мужским голосом от первого лица. В них Аннамачарья раскрывает свои близкие отношения с божеством Векатешварой. Оба жанра дополняют друг друга и вместе в полной мере открывают мир божественных взаимоотношений. Несмотря на то, что их автор жил столетия назад, они и сегодня выглядят живыми и чувственными. В этом плане творчество Аннамачарьи представлено универсальными стихами, актуальными для современного слушателя[4].
| Произведение Yenta asodamo yani yencevu sumī, SCP 420, 12:67)[25] | |
|---|---|
|
|
В отличие от традиции кавья, характерной для придворного поэтического стиля, манера Аннамачарьи не высокопарна. Хотя поэт экспериментировал и у него есть несколько стихов на санскрите, большинство произведений написано на народном телугу и приближено к разговорному жанру. Его стихи предназначены для того, чтобы петь и танцевать. В результате музыкальная составляющая играет центральную роль[26].
Спустя время, после популяризации стихов Аннамачарьи, можно сказать, что он стал «законодателем мод» в характере и способах поклонения божеству на холмах Тирумалы. В своих произведениях Аннамачарья рисует образ святого места максимально близко к тому, что мы можем видеть сегодня. Это оживлённый и успешный центр паломничества, возникший вокруг личного Бога, с ярким темпераментом, отзывчивого на зов каждого своего посетителя. Сочиняя в честь Венкатешвары тысячи стихов, Аннамачарья создал чувственный стиль взаимоотношений с ним. В последующем он лёг в основу образца душевной близости преданных к своему божеству, а затем был признан как наиболее подходящая форма поклонения. Сохранившиеся стихи Аннамачарьи являются хорошей иллюстрацией происхождения чувственного культа Венкатешвары. В современном мире они занимают достойное место в ряду достижений литературы на телугу[27].
Однако в мире классической индийской литературы Аннамачарья стал своеобразным одиноким героем. Его имя игнорировалось в литературном каноне, существовавшем в начале XVI века. Композиторы и музыканты, как правило, не упоминали его вплоть до середины XX века как одного из своих предшественников. Аннамачарья оказался вне основных жанров и художественных стилей. Признание пришло к нему только через столетия. Аннамачарья почитается как автор нового жанра — короткой песни, которая быстро распространилась по регионам Южной Индии, говорящим на телугу и тамильском, а затем стала основой карнатической музыки[28].
Дилемма власти и преданности
Любовная поэзия и её двусмысленное мирское восприятие оказались в центре истории Аннамачарьи и местного правителя. Раджа Нарасимхарайя Чалува (Нарасимха I, ?—1491), правивший в Тангчере (Андхра-Прадеш), был хорошо знаком с творчеством Аннамачарьи. Он велел отыскать поэта и предложил ему присоединиться к царскому двору. Аннамачарья последовал за ним сначала в Тангчер, где жил при храме Кешавы, а затем в Пенагонду. Раджа осыпал его своей милостью — дары включали корону, золотые браслеты, пару опахал и зонтов, плевательницу, а также дом рядом с резиденцией раджи. Однажды при царском дворе Аннамачарье предложили спеть, и тот исполнил своё знаменитое произведение о чувственной любви между Венкатешварой и его супругой Аламелу. В сочинении подруги образно обсуждают следы, оставленные ночью любви на теле Аламелу[8]:
| Произведение Emoko cigurutadharamuna, SCP 14, 5:57)[29] | |
|---|---|
|
|
Раджа просил его петь снова и снова, пока не потребовал, опьянённый исполнением, чтобы поэт сочинил песню и в его честь. Аннамачарья прикрыл руками уши: его лирика предназначалась только для возлюбленного божества и ни для кого больше. В ответ он сказал: «Язык, который поёт Богу, не может хвалить тебя. Петь кому-либо ещё, кроме Вишну, столь же ужасно, как спать с собственной сестрой. Я не могу принять тебя и не хочу твоей дружбы. Я вернусь к моему Господу». Раджа велел схватить строптивого поэта, заковать его в цепи и посадить в темницу. Поэт пел: «Когда тебя посадят в цепи или прикажут убить, когда кредиторы пришли за тобой, тебя спасёт только Его божественное имя. Для упрямых, как ты, другого пути нет…» (ACP 26, 1:107)[30].
Согласно агиографии, цепи сами спали с его рук. Охранники поспешили сообщить радже о чуде. Тот незамедлительно явился в тюрьму, чтобы лично убедиться в том, что происходит. Аннамачарью вновь заковали в цепи, которые с трудом поднимали двое человек. Поэт снова спел о божественном имени, и цепи рассыпались на части. Раджа в ужасе осознал, что перед ним необычное явление, и понял, что согрешил, дав обуять себя гордыне. Правитель заплакал, склонился к стопам поэта и умолял о прощении. Аннамачарья был отправлен на свободу — раджа сам нёс его в паланкине. Поэт вернулся из Пенагонды к себе в Тирумалу, к Венкатешваре, которого продолжал воспевать до конца жизни. Раджа Нарасимхарайя в последующем взойдёт на престол Виджаянагарской империи и создаст собственную династию[30].
Шаранагати Аннамачарьи
Уникальной особенностью творчества Аннамачарьи является его деление на духовный и романтический жанры. Классификация произведений присутствует уже на медных пластинах, сохранивших записи стихов. Для слушателя стихов Аннамачарьи может вызывать недоумение, как оба жанра сосуществовали в сознании одного поэта. При этом духовный жанр обретает форму самоанализа, который вслух озвучивает мужской голос. Углубление в дебри человеческого сознания у Аннамачарьи представляется сложным и противоречивым, часто отчаянным, а иногда задумчивым и грустным, но всегда — лирическим. Поэт воспроизводит внутренний диалог между человеческим и божественным началом в себе[31]:
| Произведение ACP 36, 1:150-151 | |
|---|---|
|
|
Как все духовные произведения, стихи Аннамачарьи обладают интроспективным качеством. В основе диалога лежит образ беспокойного океана мыслей. Зритель как будто подслушивает разговор автора с собой. Один голос — мирской, неуверенный, готовый к заключению «сделки с Богом» в обмен на гарантии благополучия. Второй голос его высмеивает, разбивая все ментальные уловки. В результаты надежды достигнуть Венкатешвары за счёт торга с ним оказываются проваленными. Благость оказывается за пределами мирского понимания, пока оно находится под влиянием человеческой обусловленности. Аннамачарья сводит обусловленность души к наличию тела и зависимости от него. В некоторых стихах он прямо об этом говорит[32]:
| Произведение ACP 1, 1:3 | |
|---|---|
|
|
Живописуя страдания, Аннамачарья одновременно указывает на путь избавления от них. Он представлен «капитуляцией» перед Богом, которая в вайшнавской традиции названа «шаранагати» или принятием прибежища в Боге. Путь сдачи на божественную милость Аннамачарья описывает как возвращение к своему более глубокому и реальному «Я»[33]:
| Произведение ACP 370, 4:278 | |
|---|---|
|
|
Свобода обретается, когда нет привязанностей, однако далеко не просто «быть собой». Венкатешвара рядом, но прямого средства его достижения, казалось бы, нет. Бог присутствует где-то рядом в непрерывном самоанализе, однако на некотором расстоянии. Аннамачарья предлагает решение и этой проблемы. Кажущаяся отдалённость Венкатешвары полностью преодолевается автором благодаря завязыванию с ним личных и глубоко интимных отношений. Аннамачарья адресует многие из своих стихов непосредственно Богу. Характер взаимоотношений с ним охватывает весь возможный спектр: здесь и надежда, и осуждение, и радость от соприкосновения. Казалось бы, поэт знает Венкатешвару во всех проявлениях, начиная от мифических историй и заканчивая его божественными, а где-то — и человеческими качествами. Иногда Аннамачарья позволяет себе иронично-саркастический тон[33]:
| Произведение ACP 32, 1:133 | |
|---|---|
| |
В своих личных отношениях Аннамачарья идёт ещё дальше, предельно близко приближаясь к Венкатешваре и говоря с ним на «ты»[34]:
| Произведение ACP 208, 3:33 | Произведение ACP 173, 2:242 |
|---|---|
|
|
Сочинения Аннамачарьи уникальны благодаря форме «игры» между ним и Богом. Поэт рисует всевозможные пути достижения Венкатешвары и чувственного общения с ним. Его творчество свободно перемещается между темами субъективности, чувственности и теологии. Для него также нет чётких границ между земным опытом, интеллектуальным прозрением и здравым смыслом. Возникающие в его сознании вопросы он озвучивает, но относится к ним, по его собственному признанию, как к марионеткам в театре теней, не ассоциируя себя ни с проблемами, ни с недостатками собственного ума. Свои ментальные затруднения Аннамачарья оставляет на усмотрение самого Бога в форме оригинальной игры с ним. Фактически все неразрешимые проблемы он возвращает обратно Венкатешваре, оставляя их решение на его милость[34]. Хотя, на первый взгляд, стихи кажутся простыми, они наполнены утончённостью и изощрённостью, порождёнными глубоким самоанализом, эрудицией и опытом переживания божественности[35].
| Произведение ACP 30[36] | |
|---|---|
|
|
Современное исполнение
Лирическая красота и широкий диапазон произведений Аннамачарьи открывал огромные хореографические и музыкальные возможности их исполнения. Общепринятое число киртанов Аннамачарьи составляет около тридцати двух тысяч. Из них на медных пластинах сохранилось порядка тринадцати тысяч. Интересным остаётся тот факт, что, хотя его имя оставалось неизвестным на протяжении веков, некоторые из его сочинений пользовались безымянной популярностью, например, известная колыбельная «Джо Ачьютананда»[37].
В 1950-х годах молодые дарования, учёный и литератор Ветури Анандамурти и певец Мангалампалли Баламураликришна, стали современными ваггеякарами (vaggeyakara), сочетающими как исполнение песен, так и их инструментальное сопровождение. Они были первыми исполнителями, подбиравшими музыку к текстам. На протяжении следующих десятилетий несколько выдающихся композиторов-музыкантов перекладывали тексты Аннамачарьи на музыку. Среди них значатся Раллапалли Ананта Кришна Шарма, Недунури Кришнамурти, Гаримелла Балакришна Прасад и Балантрапу Раджаниканта Рао. Их композиции оставили след в музыкальном мире и были адаптированы для исполнения в танцевальном стиле кучипуди. В частности, танцевальное исполнение получили киртаны «Alarulu kuriyaga», «Adigo alladigo», «Mudugare Yashoda», «Narayanate namo namo», «Paluku tenela talli», «Cheri Yashoda ku» и «Brahmam okkate»[37].
Значительную поддержку современному распространению киртанов Аннамачарьи оказал учёный Камишетти Шринивасулу. С 1978 году под его руководством администрация Храма Венкатешвары запустила проект «Annamayya Project», для привлечения внимание к произведениям. Реализация проекта позволила звукозаписывающей компании HMV выпустить множество пластинок. На них сохранился голос известной исполнительницы карнатической музыки Мадурай Санмукхавадиву Суббулакшми[37].
Известные исполнители киртанов Аннамачарьи
Распространение записей на пластинках привело к становлению хореографии, основанной на киртанах. Произведения Аннамачарьи наилучшим образом ложатся на танцевальный стиль кучипуди. Руководитель проекта Шринивасулу поручил учителю танца Вемпати Чинна Сатьям поставить хореографию пяти песен для их популяризации. Исполнителем стала выдающаяся танцовщица стиля кучипуди Шобха Найду. Другой постановщик, Ума Рама Рао, одна из первых женщин-учителей кучипуди, поставила сольную постановку «Аннамайя катха» о жизни композитора, которую исполнила её первая ученица, Алекхья Пунджала. Танцевальные представления проводились в городах и деревнях. В одних композициях преобладала шрингара-раса (романтический жанр), в других говорилось о шаранагати (сдаче на милость Бога), другие основывались на адхья-атма, то есть имели философский подтекст. Наибольшую популярность получили постановки в стиле кучипуди «Meluko sringara raya, meti Madana Gopala» (мелуколупу, или побуждающий мотив), «Emuko chigurutadharamuna» (романтический мотив), «Nanati batuku natakamu» (философский мотив). В результате сложился уникальный симбиоз между композициями Аннамачарьи и кучипуди. Это стало возможным благодаря тому, что мелодичное звучание языка телугу легко отражается танцевальными движениями[37].
По всей видимости, произведения Аннамачарьи имели влияние на следующие поколения композиторов. Ученый-литературовед Шанкар Рао предполагает, что популярная опера кучипуди «Бхама калапам» является отражением киртана «Desi Suladi», посвящённого богине Аламелуманга (Лакшми). Аннамачарья также создал игровые образы важных персонажей в театральных постановках. К примеру, представления о жене Кришны, Сатьябхаме, со всеми причудами её характера, типичное для произведений на телугу, нет ни в одном пураническом тексте. Её игривый образ, — как например, Сатьябхама, ударяющая Кришну своей косой, — фактически создан Аннамачарьей и нашёл распространение в театральных постановках. Театральные драмы поэтессы Вегамамбы являются тому хорошим примером[37].
Память сквозь столетия
Сыновья и внуки Аннамачарьи продолжали сочинять падамы в стиле своего родственника. Тиммакка, жена Аннамачарьи, написала поэму «Субхадра калянам» (Subhadra Kalyanam), за которую её почитают как первую женщину-поэта на телугу. Их сын Педда Тирумалачарья и внук Таллапака Чиннанна стали композиторами и поэтами[16]. В Тирупати сложилось целое сообщество поэтов и музыкантов, творивших в стиле Аннамачарьи. Его основу составил клан Таллапака, который культивировал образ Аннамачарьи. Сегодня потомки семьи Таллапака являются неотъемлемой частью храмовой наследственной системы Тирумалы[38]. Потомки святого поэта продолжают участвовать в ежедневном ритуальном служении спустя столетия. В 2020-х годах уже двенадцатое поклонение потомков Аннамачарьи, включая братьев Таллапака Венката Нагабушан, Нарасимха и Шриниваса, исполняют произведения своего предка для Венкатешвары. В частности, исполняя утренние гимны во время супрабхатам-севы и колыбельные в полночь при укладывании божества ко сну во время эканта-севы[39]. Песенная форма, изобретённая поэтом, широко распространилась и стала традиционной. Наследниками карнатической музыкальной традиции, заложенной Аннамачарьей, стали Кшетрайя (или, как его называли, Варадайя, 1600—1680), а также Шарангапани, который, как считается, жил в XVIII веке[40].
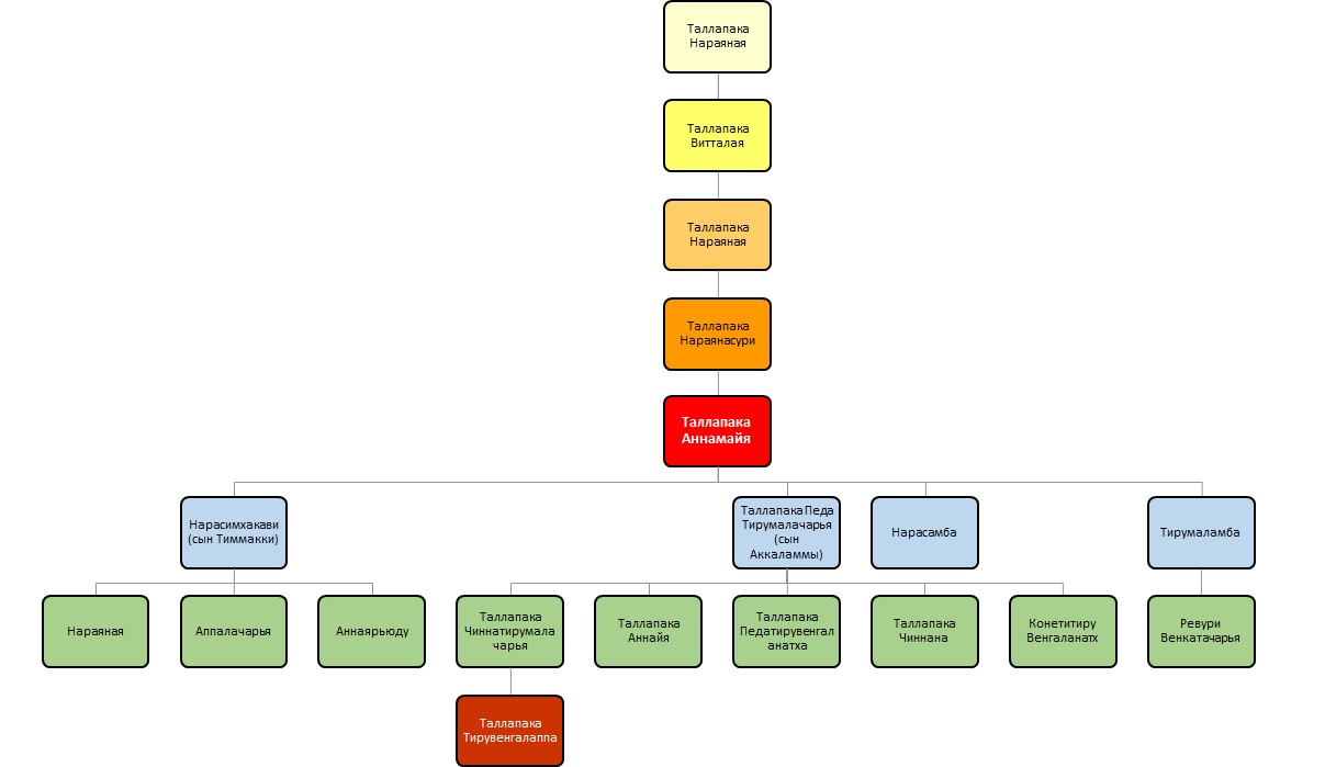
Семейное дерево Таллапака[41].
Духовное сокровище Аннамачарьи сохраняется культурными и религиозными организациями. Ему посвящено два святилища: Храм Аннамачарьи в Тирупати и Мандир Аннамачарьи (Sri Annamacharya Dhyana Mandiram, 14°14′05″ с. ш. 79°08′53″ в. д.GЯO) в Таллапаке на месте его рождения[3]. Некоммерческая организация «Тирупати-Тирумала Девастханам», отвечающая за храмовый комплекс Венкатешвары, ежегодно отмечает день его рождения и смерти. В 1978 году «Тирупати-Тирумала Девастханам» запустила проект «Аннамачарья», который посвящён распространению публикаций и аудиозаписей. В Калифорнии создано общество «Шри Венкатешвара Аннамачарья» (Sri Venkateswara Annamacharya Society of America), которое помимо праздников проводит духовные беседы и даёт концерты[3].
В 1997 году режиссёром Рагхавендрой Рао снят фильм на телугу под названием «Аннамайя». В заглавной роли выступил Нагарджуна, роль Венкатешвары досталась Сумане, а богини Падмавати — Бхануприи[42]. В 2017 году на свет появился другой фильм — «Ом Намо Венкатешая», рассказывающий историю североиндийского святого Хатхирама Бабы, который посетил Тирумалу в 1500-х годах. В ленте представлена культурно-религиозная среда, сложившаяся под влиянием Аннамачарьи. В этом фильме в главной роли был снова задействован Нагарджуна, а снимался он тем же Рагхавендрой Рао[43].
В 2009 году в день 601-й годовщины со дня рождения Аннамачарьи в Хайдарабаде был поставлен мировой рекорд, вошедший в «Книгу рекордов Гиннесса». Коллектив в 160 тысяч человек, куда входили как профессиональные артисты, так и любители, в унисон исполнил семь санкиртанов великого поэта. Среди певцов был и Нагарджуна. Мероприятие было организовано «Тирупати-Тирумала Девастханам», Государственным культурным советом штата Андхра-Прадеш и компанией Andhra Silicon[44].
В начале XXI века наследие Аннамачарьи продолжает проходить процессы изучения, редактирования и интерпретации. Однако музыкальные записи по мотивам его произведений уже получили своё признание и исполняются лучшими представителями карнатического стиля[45]. Их можно услышать, прибыв в Тирумалу и стоя в очереди на даршан Бога на холме — Венкатешвары.
| Произведение Verrulāla mīku veduka galitenu, ACP 196, 2:333)[46] | |
|---|---|
|
|
Книги о творчестве Аннамайи
- Anant A. and Dixit A. N. Nectar ocean of Annamacharya (англ.). — Tirupati: Tirumala Tirupati Devasthanams, 2005. — (Ti. Ti. Dē. pracuraṇala varusa, № 686).
- Jackson W. J. Songs of three great South Indian saints (англ.). — New Delhi; Oxford: Oxford University Press, 2002. (О творчестве Канакадаса (1509—1607), Пурандарадаса (1484—1564) и Таллапака Аннамачарьи (1408—1503)).
- Nārāyaṇarāvu V. and Shulman D. D. God on the Hill: Temple Poems from Tirupati (англ.). — New Delhi: Oxford University Press, 2011.
- Rāvu P. V. Flowers at his feet: an insight into Annamacharya's compositions (англ.). — Chennai: Pappus Academic & Cultural Trust, 2006.
Примечания
Литература
- Annamācārya. God on the Hill: Temple Poems from Tirupati / Narayana Rao V., Shulman D. — New York: Oxford University Press, 2005.
- Chandrasekhara H. Shri Annamacharya, a philosophical study: nature of reality and the individual self according to Annamacharya. — Mysore: Vidyashankara Prakashana, 1990.
- Classical Telugu poetry: an anthology / Narayana Rao V., Shulman D. — Berkeley: University of California Press, 2002.
- Jackson W. Religious and Devotional Music: Southern Area / Arnold A. — The Garland encyclopedia of world music. Volume V, South Asia, the Indian subcontinent. — New York: Garland Pub., 2000.
- History of Annamacharya. — Sri Venkateswara Annamacharya Society of America, 2019.
- Krishna P. The bond between Annamayya and Kuchipudi (англ.) // The Hindu. — 2021. — 10 June.
- Kylash A. The nayikas of Annamacharya: an interpretation for dance. — Hyderabad: Anupama Kylash, 2016.
- Rāmakr̥ṣṇarāvu A. Annamacharya. — New Delhi: Sahitya Akademi, 1989.
- Srinivasulu K.; Selvan K. Annamacharya. — Tirupati: Tirumala Tirupati Devasthanams, 1999.



