Детекторный радиоприёмник
Дете́кторный радиоприёмник — простейший радиоприёмник. Не имеет усилительных элементов и не нуждается в источнике электропитания — работает исключительно за счёт энергии принимаемого радиосигнала.
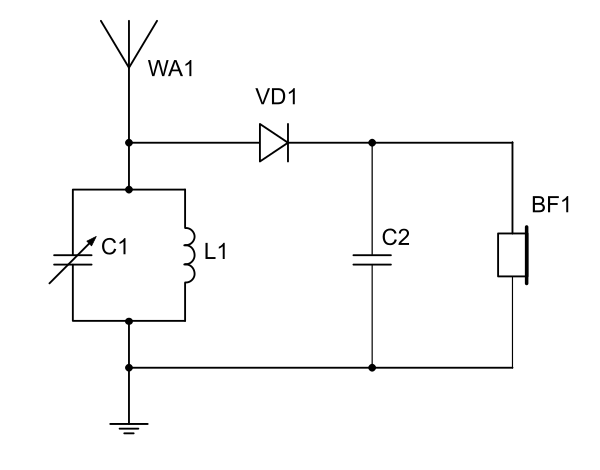
Устройство
Состоит из колебательного контура, к которому подключены антенна и заземление, и диодного (в ранних вариантах — кристаллического) детектора, выполняющего демодуляцию амплитудно-модулированного сигнала. Сигнал звуковой частоты с выхода детектора воспроизводится высокоомными электромагнитными головными телефонами с сопротивлением не менее 3 кОм, или же пьезоэлектрическими, с очень большим сопротивлением[1][2][3]. Настройка приёмника на частоту радиостанции производится изменением индуктивности контурной катушки или ёмкости конденсатора (последний может отсутствовать, его роль в этом случае выполняет ёмкость антенны и настройка зависит от длины и расположения антенны).
Даже для приёма мощных радиостанций детекторный приёмник требует как можно более длинной и высоко подвешенной антенны (желательно десятки метров), а также правильного заземления. Этим в большой степени определяется чувствительность приёмника. Избирательность детекторного приёмника относительно невысока и полностью зависит от добротности колебательного контура.
Немногие важные достоинства детекторного приёмника — он не требует источника питания, очень недорогой и не требует источников питания, может быть собран из подручных средств. Подключив к выходу приёмника любой внешний усилитель низкой частоты, можно получить приёмник прямого усиления. Благодаря этим преимуществам детекторные приёмники широко применялись не только в первые десятилетия радиовещания, но и значительно позже — в 1930-е — 1940-е годы, когда уже господствовала ламповая радиоаппаратура. Ради улучшения характеристик схему иногда усложняли: вводили элементы согласования входа приёмника с антенной, добавляли второй и даже третий колебательный контур, использовали трансформаторную или автотрансформаторную связь между колебательным контуром и детектором и т. д. Путём некоторых схемных ухищрений удаётся даже получить громкоговорящий приём мощных станций[4].
Детекторные приёмники применялись не только для приёма амплитудно-модулированных сигналов, но и немодулированных незатухающих колебаний (например, телеграфии с амплитудной манипуляцией). Детектор преобразует немодулированный сигнал в постоянный ток, который не создаёт звука в наушниках, поэтому к выходу приёмника вместо наушников подключается какое-либо электромеханическое устройство, преобразующее постоянный ток в звук, например, зуммер, тиккер или шлейфер[5].
По крайней мере одна модель детекторного приёмника выпускалась советской промышленностью примерно до второй половины 1950-х годов («Комсомолец»), позже — только в виде наглядных пособий для школ. В то же время сборка детекторного приёмника считалась полезным практикумом для начинающих радиолюбителей и входила в программу детских радиокружков. Среди радиолюбителей до сих пор сохраняется определённый интерес к постройке детекторных приёмников, но уже скорее эстетический, чем технический.
По принципу детекторного приёмника работают некоторые радиоизмерительные приборы — индикаторы поля и резонансные волномеры.
Примечания
Литература
- Борисов В. Г. Юный радиолюбитель. — Москва : Энергия, 1979
- Борисов В. Г. Кружок радиотехнического конструирования : Пособие для руководителей кружков / В. Г. Борисов. — Москва : Просвещение, 1986. — 206, [1] с.
- Кубаркин Л. В., Енютин В. В. Как построить детекторный приёмник. — М.—Л.:Государственное энергетическое издательство, 1948
- Жирнова М. Постарел ли прадедушка? // «Моделист-конструктор», 1969, № 10, с. 33
- Поляков В. Т. Техника радиоприёма: простые приёмники АМ сигналов. — Москва : ДМК Пресс, 2001, ISBN 5-94074-056-1
- Тарасов Ф. И. Детекторные приемники и усилители к ним. — М.-Л.: Госэнергоиздат, 1950. — Серия «Массовая радиобиблиотека», вып. 66.
Ссылки
- «Радио без батареек» Архивная копия от 24 июня 2016 на Wayback Machine
- Радиоприёмники детекторные Архивная копия от 7 июня 2016 на Wayback Machine
- Школьный демонстрационный детекторный приёмник Архивная копия от 4 июня 2016 на Wayback Machine
- Dave’s Homemade Crystal Radios (самодельные детекторные приёмники Дейва Шмардера) Архивная копия от 17 февраля 2011 на Wayback Machine


