MRP II
MRP II (англ. manufacturing resource planning — планирование производственных ресурсов) — стратегия производственного планирования, обеспечивающая как операционное, так и финансовое планирование производства, обеспечивающая более широкий охват ресурсов предприятия, нежели предшествующая ей идеологически стратегия MRP. В отличие от MRP, в системе MRP II производится планирование не только в материальном, но и в денежном выражении[1]. MRP II реализуется не только внедрением прикладных программных пакетов, но и внедрением управленческих практик, требующих поддержания точности информационных баз данных организации и достаточности вычислительных ресурсов. Стратегия ERP считается развитием MRP II.
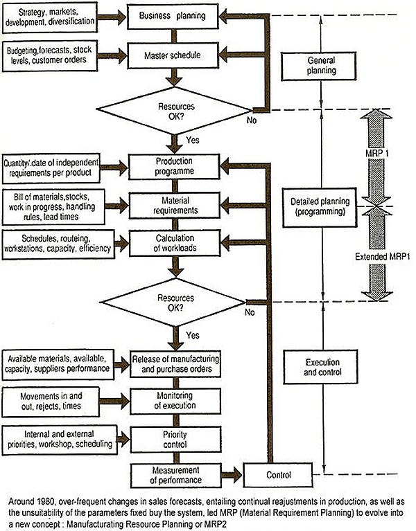
MRP II задаёт принципы детального планирования производства предприятия, включающая учёт заказов, планирование загрузки производственных мощностей, планирование потребности во всех ресурсах производства (материалы, сырьё, комплектующие, оборудование, персонал), планирование производственных затрат, моделирование хода производства, его учёт, планирование выпуска готовых изделий, оперативное корректирование плана и производственных заданий.
Ключевые функции и возможности
MRP II не привязана к конкретному проприетарному программному обеспечению и, поэтому, может при внедрении принимать различные формы. Практически невозможно представить реализацию MRP II, в которой не используется компьютер, но внедрённая на предприятии система MRP II может быть основана на приобретенном лицензионном или собственном программном обеспечении или различных его комбинациях.
Почти каждая система MRP II является модульной[3]. Обязательные модули системы MRP II согласно международным стандартам:
- Sales and Operation Planning - Планирование продаж и операций
- Demand Management - Управление спросом
- MPS (Master Production Schedule) - Главный календарный план производства
- MRP (Material Requirements Planning) - Планирование потребности в материалах
- BOM (Bill of Materials) - Ресурсные спецификации для производства продукции
- Inventory Transaction Subsystem - Подсистема операций с запасами
- Scheduled Receipts Subsystem - Подсистема плановых поставок
- SFC (Shop Floor Control) - Оперативное управление производством
- CRP (Capacity Requirements Planning) - Планирование производственных мощностей
- Input/Output Control - Управление входным и выходным материальным потоком
- Purchasing Management - Управление снабжением (работа с поставщиками)
- DRP (Distribution Resource Planning) - Планирование распределения ресурсов
- Tooling Planning and Control - Инструментальное обеспечение
- Financial Planning - Интерфейс с финансовым планированием
- Simulation - Моделирование (расчёт показателей)
- Performance Measurement - Оценка результатов деятельности
но конкретный набор модулей зависит как от применяемого ПО, так и от особенностей конкретного объекта внедрения методологии.
MRP и MRPII
MRP и MRP II являются предшественниками системы всеобъемлющего планирования ресурсов предприятия (ERP), реализующей интеграции максимального объёма бизнес-информации. Развитие этих методов и инструментов производственной координации и интеграции сделало возможными сегодняшние системы ERP. И MRP, и MRPII по-прежнему широко используются, независимо и как модули более всеобъемлющих систем ERP, но первоначальное внедрение интегрированных информационных систем в том виде, в каком мы их знаем сегодня, началось с разработки MRP и MRP II для производства.
MRP (и MRPII) появились по результатам разработки одного из раннего коммерческого пакета управления прикладной базой данных, разработанного Джином Томасом в IBM в 1960-х годах. Первоначальная система называлась BOMP (оbill-of-materials processor), в следующем поколении она превратилась в более универсальный инструмент под названием DBOMP (Database Organization and Maintenance Program). Обе эти системы были разработаны для мейнфреймов System/360[4].
Концепция MRP и MRPII заключалась в централизации и интеграции бизнес-информации таким образом, чтобы облегчить принятие решений менеджеров производства и повысить эффективность производства в целом. В 1980-х годах производители разработали системы для расчета потребности в ресурсах производственного цикла на основе прогнозов продаж. Чтобы рассчитать сырье, необходимое для производства продукции, и запланировать закупку этих материалов, а также необходимое оборудование и рабочее время, руководители производства осознали, что им потребуется использовать компьютерные и программные технологии для управления информацией. Первоначально производственные предприятия создавали специальные программы, работающие на мэйнфреймах.
Планирование потребности в материалах (MRP) было ранней версией концепции интегрированных информационных систем. Информационные системы MRP помогли менеджерам определить количество и сроки закупок сырья. Затем последовали информационные системы, которые помогли бы менеджерам в других частях производственного процесса, MRPII. В то время как MRP в первую очередь занимается материалами, MRPII занимается интеграцией всех аспектов производственного процесса, включая материалы, финансы и человеческие ресурсы.
Как и сегодняшние системы ERP, MRP II был разработан, чтобы предоставлять нам большой объем информации посредством централизованной базы данных. Однако оборудование, программное обеспечение и технология реляционных баз данных 1980-х годов не были достаточно продвинутыми, чтобы обеспечить скорость и мощность для работы этих систем в реальном времени[5], а стоимость таких систем была непомерно высокой для большинства предприятий. Тем не менее, концепция была сформирована, и сдвиги в базовых бизнес-процессах наряду с быстрым развитием технологий привели к созданию более доступных систем интеграции предприятий и приложений, которые сегодня используют крупные предприятия, а также многие средние и малые предприятия[6].
MRP и MRPII - это стратегии бизнес-процессов инкрементной интеграции информации, которые реализуются с использованием оборудования и модульных программных приложений, связанных с центральной базой данных, в которой хранятся и доставляются бизнес-данные и информация. При этом, если MRP в первую очередь фокусируется на производстве и материально-техническом снабжении, то MRP II занимается координацией всего производственного процесса, включая материалы, финансы и человеческие ресурсы. Цель MRPII - предоставить согласованные данные для всех участников производственного процесса по мере продвижения продукта по производственной линии.
Бумажные информационные системы и неинтегрированные компьютерные системы, которые предоставляют бумажные или несогласованные компьютерные выходные данные, приводят к множеству информационных ошибок, включая недостающие данные, избыточные данные, числовые ошибки, возникающие в результате неправильного ввода в систему, неправильные вычисления, основанные на числовых ошибках и неверные решения, основанные на неверных или старых данных. Кроме того, некоторые данные ненадежны в неинтегрированных системах, потому что одни и те же данные по-разному классифицируются в отдельных базах данных, используемых разными функциональными областями.
Системы MRP II начинаются с MRP, планирования потребности в материалах. MRP позволяет вводить прогнозы продаж из отдела продаж и маркетинга или фактический спрос на продажи в форме заказов клиентов. Эти требования определяют спрос на сырье. Системы MRP и MRPII основываются на основном производственном графике, разбивке конкретных планов для каждого продукта на линии. В то время как MRP позволяет координировать закупку сырья, MRP II облегчает разработку подробного производственного графика, который учитывает машины и рабочую силу, составляя график производственных циклов в соответствии с прибытием материалов. Выходные данные MRP II - это окончательный график работы сотрудников и станков. Данные о стоимости производства, включая машинное время, рабочее время и использованные материалы, а также окончательные производственные показатели, поступают из системы MRPII в системы бухгалтерского учета и финансового планирования[6].
Для компаний, которые хотят интегрировать свои другие отделы с управлением производством, необходимо программное обеспечение ERP.
Преимущества
Системы MRP II могут обеспечить:
- Лучший контроль запасов
- Улучшенное планирование
- Продуктивные отношения с поставщиками
Для проектирования / инжиниринга:
- Улучшенный контроль дизайна
- Лучшее качество и контроль качества
По финансовым и стоимостным аспектам:
Критика
Такие авторы, как Pochet и Wolsey[9], утверждают, что MRP и MRP II, а также модули планирования в текущих системах APS и ERP на самом деле представляют собой наборы эвристик. Лучшие производственные планы могут быть получены путем оптимизации более мощных моделей математического программирования, обычно моделей целочисленного программирования. Хотя они признают, что использование эвристик, подобных тем, которые предписаны MRP и MRP II, было необходимо в прошлом из-за недостатка вычислительной мощности для решения сложных моделей оптимизации, это в некоторой степени смягчается недавними улучшениями в компьютерах.


