Общественное объединение
Общественное объединение — добровольное, самоуправляемое, некоммерческое формирование, созданное по инициативе граждан, объединившихся на основе общности интересов для реализации общих целей, указанных в уставе общественного объединения[1]. Является институтом гражданского общества[2].
При этом объединение юридических лиц в России называется ассоциацией. Тем не менее, членами общественного объединения наряду с гражданами могут быть юридические лица — другие общественные объединения[3].
Право на объединение
После 1948 года в связи принятой Генеральной Ассамблеи ООН резолюцией 217 А (III), более известной как «Всеобщей декларацией прав человека» эти права и, в частности, право на объединение — становятся «глобальным мерилом права»[4]. На международном уровне общественные объединения регулируются на основе международных документов универсального характера, региональных международных соглашений, а также актов учреждений ООН[5].
Согласно работе Лысенко «Право на объединение» можно отнести к общественно-политическим правам и свободам, прописанным в российской Конституции[6]. Отдельно отмечается что политическая часть не является исключительной и подразумевается, что люди могут объединяться и для достижения социальных, экономических и иных целей[7].
Используемые понятия
В рамках международной практики «общественные объединения» называются «общественными организациями» или «неправительственными организациями» (non-governmental organization)[8].
В рамках англоязычной литературы в США и некоторых других странах общественные объединения" называются «неприбыльная некоммерческая организация» (not-for-profit organization)[9]. В рамках англоязычной литературы в Англии данную смысловую нагрузку в полной мере выражает понятие «благотворительная организация» (сharity)[9]. Также в ходу остальные смежные выражения данного понятия:
- «частная добровольческая организация» (рrivate voluntary organization);
- «организация гражданского общества» (сivil social organization).
Французское понятийное поле достаточно сильно зарегулировано Французским законодательством, различающим объединения по различным признакам[9].
В странах СНГ и восточной Европы преобладает понятие «общественное объединение»[9].
Общественные объединения в России
Согласно Лысенко с позиции конституционной правосубъектности наиболее точны определения понятия общественных объединений, данные Авакьяном, Дарковым и Юрьевым на основе критического анализа в ФЗ «Об общественных объединениях»[10].
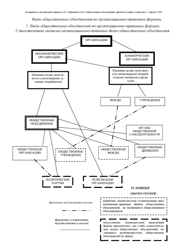
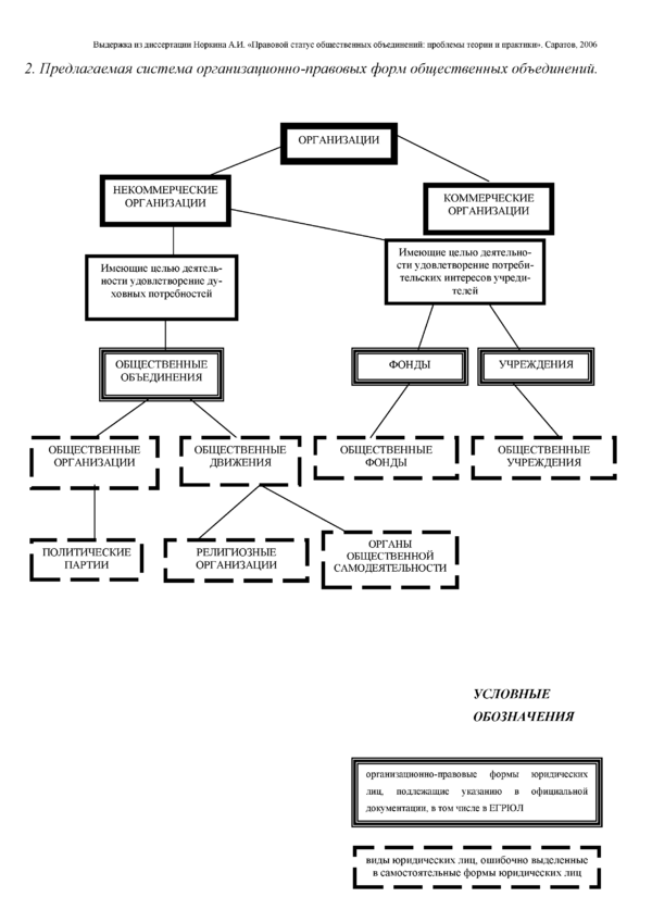
В России общественные объединения могут создаваться в следующих организационно-правовых формах[11][12]:
- общественная организация;
- общественное движение;
- общественный фонд;
- общественное учреждение;
- орган общественной самодеятельности;
- политическая партия.
Профсоюзы также являются общественными объединениями. Профсоюз не является отдельной организационно-правовой формой общественных объединений и может создаваться в любой организационно-правовой форме, предусмотренной федеральным законом «Об общественных объединениях», за исключением политической партии (на практике профсоюзы обычно действуют в форме общественной организации ввиду возможности наличия членства).
В России также действуют общественные объединения потребителей[13].
Особо выделены «религиозные объединения». Согласно статье 6 Федерального закона от 26.09.1997 № 125-ФЗ «О свободе совести и о религиозных объединениях», религиозное объединение — это добровольное объединение граждан РФ, иных лиц, постоянно и на законных основаниях проживающих на территории России, образованное в целях совместного исповедания и распространения веры и обладающее соответствующими этой цели признаками: вероисповедание; совершение богослужений, других религиозных обрядов и церемоний; обучение религии и религиозное воспитание своих последователей. При этом оно вправе действовать как религиозная организация, так и без образования юридического лица в виде неформальной религиозной группы[14].
Примечания
Нормативно-правовые акты
Литература
- Статьи
- Карлина Т. Д. Общественное объединение: понятие, основные черты, принципы создания и деятельности // Проблемы экономики и юридической практики. — 2007. — Вып. 3. — ISSN 2541-8025. Архивировано 11 ноября 2019 года.
- Комарова В. В. Общественные объединения в системе прямой демократии // Актуальные проблемы российского права и зарубежных стран. — 2013. — № 12. — С. 1523—1528. Архивировано 11 ноября 2019 года.
- Общественное объединение // Большая российская энциклопедия. — М., 2013. — Т. 23. — С. 561—562.
- Религиозная группа // Большой юридический словарь / Под ред. А. Я. Сухарева. — 3-е изд., доп. и перераб. — М.: ИНФРА-М, 2007. — 858 с. — ISBN 978-5-16-002606-0.
- Рогачева Л. И. Общественные объединения как социальные институты самоорганизации граждан // Власть. — 2010. — Вып. 3. — С. 16—19. — ISSN 2071-5358. Архивировано 11 ноября 2019 года.
- Рогачева Л. И. Общественные организации и гражданское общество // Власть. — 2010. — Вып. 4. — С. 27—29. — ISSN 2071-5358. Архивировано 11 ноября 2019 года.
- Книги, монографии
- Малый А. Ф., Малый Д. А., Уткин Р. В. Общественное объединение как форма реализации права на объединение: монография. — Архангельск: Архангельский гос. технический университет, 2009. — ISBN 978-5-261-00417-2. Архивная копия от 5 марта 2021 на Wayback Machine
- Лысенко В. В. Правовой статус и роль общественных объединений в системе внутригосударственных и международных отношений: опыт России, Молдовы и Приднестровья. Моног / под ред. Авакьяна C. А.. — М.: Проспект, 2015. — 256 с. — ISBN 978-5-392-16155-3. — ISBN 978-5-392-17445-4.
- Жиганов, Г. А. Кузьмина, Л. Д. Правовой статус общественных объединений в Российской Федерации : справочник. — IVTS Marketing, 2000. — ISBN 5785601613. — ISBN 9785785601611.
- Диссертации
- Ивакин, А. А. Административно-правовое положение общественных объединений в Российской Федерации : автореферат дис. ... кандидата юридических наук : 12.00.14. — Люберцы: Рос. таможен. акад., 2009. — 28 с. Архивная копия от 11 ноября 2019 на Wayback Machine
- Карлина Т. Д. Правовой статус общественных объединений в Российской Федерации : автореферат дис. ... кандидата юридических наук : 12.00.02. — Мытищи: Рос. ун-т кооп, 2009. — 24 с. Архивная копия от 11 ноября 2019 на Wayback Machine