Фигура (музыка)

Фигура — элементарный музыкальный оборот мелодического, гармонического или фактурного характера. Позднее формируется музыкальная теория фигур как система выразительных приёмов.

Происхождение термина и история понятия

Термин figura (от лат. — фигура) в Средние века обозначал отдельный музыкальный знак (также называемый nota), а позднее стал применяться к целым группам нот и знаков. Обычно этот термин используется по отношению к субтематическим элементам, которые обладают малой или вовсе не обладают тематической значимостью. К ним, в частности, относятся типичные образцы для аккомпанирующих голосов (например, Бас Альберти), которые иногда называют аккомпанирующими фигурами. О фигуре также говорят в контрапункте (например, инверсия, рак).

В декоративном смысле термин «фигура» впервые применяется по отношению к фигуральной музыке XIV—XVI веков.

В XVII—XVIII веках различные немецкие музыкальные теоретики занимались музыкально-риторическими фигурами, названия которых ориентировались на традиционную риторику. Часто встречающиеся, особенно выразительные или противоречащие правилам контрапункта музыкальные обороты получали риторические (или имитирующие риторику) наименования. В настоящее время эти каталоги фигур объединяют под термином теория фигур.

Теория фигур

Теория фигур в немецкой музыкальной теории XVII—XVIII веков — это систематизация определённых музыкальных оборотов в каталоги так называемых музыкально-риторических фигур, названия которых заимствованы из риторики либо специально созданы с отсылкой к ней. Для ранних авторов теорий фигур особое значение имели новые композиционные техники и жанры, возникшие во второй половине XVI века в Италии (мадригал, опера). Некоторые особенности нового стиля не объяснялись традиционными правилами контрапункта и оправдывались необходимостью музыкально выразить смысл текста. По крайней мере, ранние каталоги фигур были реакцией на новые композиционные техники и усиленную работу с текстом, введённые в мадригале и опере. Эти композиционные особенности систематизировались и обозначались терминами, заимствованными из риторики. Объём, содержание и мотивация этих каталогов различались у разных авторов. Единой традиции музыкально-риторических фигур не существовало.

Поскольку все авторы музыкально-теоретических трудов, в которых упоминается теория фигур, происходили из немецкоязычных стран, можно говорить о локальном, специфически немецком явлении. В первую очередь фигуры служили аналитическим инструментом для их создателей.

Первые музыкальные теоретики, систематизировавшие музыкальные фигуры, — Иоахим Бурмейстер (Hypomnematum musicae poeticae, 1599; Musica autoschediastike, 1601; Musica poetica, 1606), Иоганн Нуций (Musices poeticae, 1613), Афанасий Кирхер (Musurgia universalis, 1650).

Исторический обзор

Иоахим Бурмейстер

Первая известная теория музыкальных фигур была разработана Иоахимом Бурмейстером и окончательно оформлена в его трактате Musica Poetica (1606). Двенадцатая глава посвящена фигурам. Бурмейстер различает гармонические, мелодические и гармонико-мелодические фигуры. Хотя он приводит примеры таких фигур, он отмечает, что невозможно сформулировать правила их построения. По его мнению, в принципе возможно бесконечное множество фигур. Именно фигуры определяют индивидуальность произведения и стиль композитора. Для Бурмейстера теория фигур — это аналитический инструмент для лучшего понимания и описания способов работы композиторов с музыкальным материалом. Понятие фигуры у него в основном семантически нейтрально. Это не исключает использования фигур для выражения текста, но сама фигура не связана с определённым текстовым содержанием (Бурмейстер во всех примерах опускает текст). Две специальные фигуры предназначены для музыкальных разделов, связанных с выражением текста или аффекта: гипотипозис (изображение содержания текста) и патопея (изображение аффекта, выраженного в тексте). Благодаря такому разграничению текстовой и композиционно-технической (фактурной) природы фигур их использование и возможная интерпретация остаются гибкими и применимыми к конкретной музыкальной ситуации.

Бурмейстер интегрирует свои музыкально-риторические фигуры в стилистическую систему, также вдохновлённую риторикой. Каждому типу контрапунктного письма соответствует определённый стиль:

Музыкальные типы письма и риторические стили по Бурмейстеру
Тип письма Стиль Характеристики Фигуры
simplex humile малые интервалы, только консонансы Нет
fractum mediocre немного диссонансов и большие интервалы Да
coloratum sublime больше больших интервалов и диссонансов Да
- mixtum смесь трёх вышеуказанных стилей Да

Genus simplex — это простой, преимущественно гомофонный четырёхголосный кантиональный стиль. В этом типе письма хоральная мелодия сопровождается тремя голосами, строго следующими правилам контрапункта. Такая фактура не содержит фигур, но может сама стать фигурой (ноэма), если вставляется в более сложную фактуру.

Бурмейстер также стремится соотнести различные стили с авторами, которые, по его мнению, наиболее ярко их представляют и рекомендуются для подражания. Это отражает ещё один элемент, заимствованный из классической риторики: изучение образцовых ораторов и авторов было важной частью риторического образования. Однако, называя имена авторов (прежде всего Орландо ди Лассо), Бурмейстер сталкивается с проблемой: все они относятся к XVI веку и представляют стиль, который к началу XVII века уже считался устаревшим и вскоре получил название stile antico. Попытка Бурмейстера изолировать стилистические признаки и закрепить их через примеры быстро устарела из-за стремительных изменений стиля.

Афанасий Кирхер

В Musurgia Universalis (1650) Афанасий Кирхер создал уникальный для своего времени свод музыкальных знаний. Хотя основное внимание он уделяет числовой стороне музыки (то есть помещает музыку в систему семи свободных искусств), он также кратко упоминает музыкально-риторические фигуры в двух отдалённых друг от друга местах — в 5-й и 8-й книгах. Кирхер определяет фигуры по аналогии с риторикой и подчёркивает их аффективное воздействие. Он в основном заимствует свои фигуры из трудов Иоганна Нуция (1613) и Иоахима Турингуса (1624). Следуя этим образцам, Кирхер делит фигуры на две группы:

  1. Три figurae principales: Commissura (быстрое, ступенчатое движение вверх или вниз), Syncopatio (ритмическое смещение) и Fuga (музыкальный раздел, написанный как фуга, обусловленная текстом). Они рассматриваются в 5-й книге.
  2. Двенадцать figurae minus principalis: например, Repetitio (повторение раздела для усиления эффекта — подходит для выражения сильных страстей, таких как ярость) и Climax (постепенное восхождение — для выражения любви и тоски). Они определяются в 8-й книге. Примечательно, что в 5-й книге также приводится краткий перечень 12 фигур, который, однако, не совпадает с определениями из 8-й книги.

В целом Кирхер следует Турингусу (число и деление фигур совпадают), но сильнее подчёркивает их аффективное воздействие. Особенно это заметно в figurae minus principalis, где для каждой фигуры Кирхер указывает соответствующий аффект.

Тем не менее, фигуры занимают у Кирхера второстепенное место и слабо интегрированы в его космологическую концепцию музыки. В немецком (частичном) переводе Musurgia Universalis Андреаса Хирша (1662) соответствующие разделы о музыкальных фигурах отсутствуют.

Поскольку Musurgia Universalis Кирхера оставалась одним из основных трудов по музыке вплоть до XVIII века, его теория фигур, несмотря на скромный объём, оказала значительное влияние на последующих авторов, занимавшихся музыкально-риторическими фигурами.

Кристоф Бернхард

undefined

Теория фигур Кристофа Бернхарда имеет особое значение, поскольку это единственный источник, созданный достаточно значительным композитором. Примерно с XVI века в музыкальных произведениях всё чаще встречаются диссонансы, которые по правилам контрапункта были бы недопустимы, особенно в жанрах мадригала и (несколько позже) оперы. Часто такие нарушения правил объяснялись необходимостью выразительно передать содержание исполняемого текста (знаменит пример критики Джованни Марии Артузи в адрес Клаудио Монтеверди и оправдания последнего). Бернхард также исходит из этого, но пытается интегрировать нарушения правил как дополнения и исключения в контрапункт. Все фигуры Бернхарда связаны с использованием диссонансов, которые в строгом контрапункте были бы запрещены. Таким образом, фигуры у Бернхарда — это расширения и исключения из правил контрапункта. Это видно и по тому, что наряду с примерами фигур он всегда приводит и исправленный вариант, соответствующий правилам контрапункта. Как и Бурмейстер, Бернхард распределяет фигуры по разным стилям письма, но не связывает их с риторическими стилями, а только с типами письма.

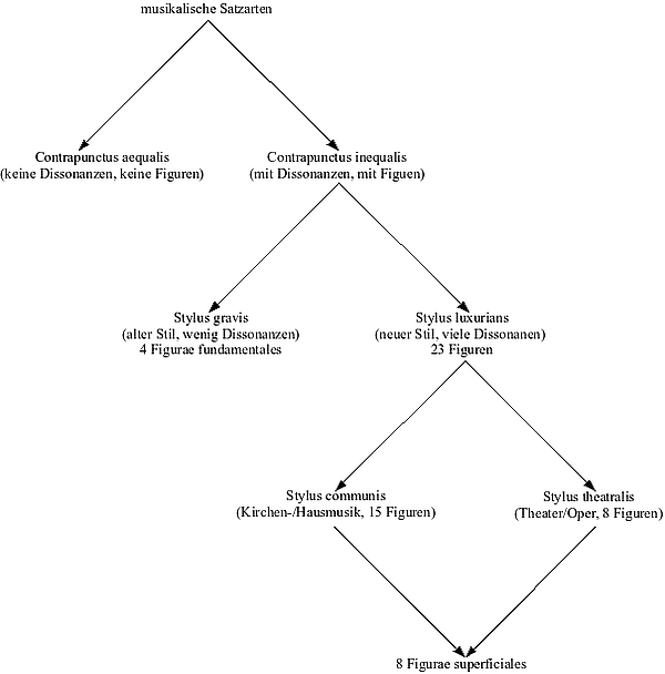
Contrapunctus aequalis — это письмо без диссонансов и без фигур. Ему противопоставлен contrapunctus inaequalis, содержащий диссонансы и фигуры. Contrapunctus inaequalis делится на две группы: stylus gravis и stylus luxurians.

Stylus gravis — это контрапунктный стиль «старых» (предшественников и современников Бернхарда), содержащий четыре фигуры. Stylus luxurians — стиль «современного» поколения, более насыщенный диссонансами, поэтому требует большего числа фигур для их оправдания. Он делится на две подгруппы: stylus communis (15 фигур) и stylus theatralis (8 фигур). Особенно фигуры stylus theatralis предназначены для выражения аффектов (отсюда и название, так как они особенно подходят для оперы). Перечень фигур не обязательно исчерпывающий: Бернхард, например, отмечает, что в stylus theatralis встречается больше фигур, чем в stylus communis, но приводит лишь примерно вдвое меньше фигур для первого.

Кроме того, у Бернхарда существуют так называемые figurae superficiales, образованные из четырёх фигур stylus communis и stylus theatralis. Термин superficiales (поверхностные) возможно указывает на то, что эти фигуры не имеют теоретического обоснования, а заимствованы из музыкальной практики.

Иоганн Маттезон

В первой половине XVIII века появляются последние собственно каталоги фигур. Иоганн Маттезон хотя и упоминает фигуры, но почти не даёт их точных определений. Даже в Совершенном капельмейстере (1739) Маттезон не придаёт большого значения определению музыкальных фигур, что соответствует его сенсуалистическому взгляду на музыку. Однако он отмечает возможность отображения риторических фигур в музыке. Маттезон подчёркивает, что риторика и музыка имеют одни и те же цели и аналогичные методы работы при сочинении музыки и написании речи. Он также отмечает другие параллели между языком и музыкой, особенно в фразировке: Маттезон описывает иерархическую модель фразировки, использующую грамматические термины (точка, запятая, восклицательный знак и т. д.). Отсюда и введённый им термин музыкальная речь. Для Маттезона музыка — не просто средство для пояснения текста, а самостоятельное искусство, обладающее собственной специфической выразительностью. Таким образом, Маттезон — один из первых, кто начинает рассматривать музыку как автономное искусство, самодостаточное и не нуждающееся в оправдании через текст.

Другие авторы

Трактаты других авторов обычно имеют второстепенное значение для теории фигур и часто опираются на труды трёх вышеописанных авторов (вплоть до буквального заимствования определений фигур). В некоторых случаях это связано с энциклопедическим характером труда (например, у Иоганна Готфрида Вальтера и Яновки).

Стоит отметить Иоганна Нуция, которому принадлежит деление фигур на figurae principales и figurae minus principales, позднее заимствованное Кирхером (через Турингуса), а также различие между figurae fundamentales и figurae superficiales у Бернхарда, что, по-видимому, также восходит к идее Нуция (хотя состав фигур, объединяемых этими терминами, не совпадает).

В то время как большинство авторов используют не только заимствованные из риторики названия фигур, но и создают новые для специфически музыкальных фигур, Ахле и Шейбе ограничиваются отображением языковых фигур в музыке. Иногда границы между «простыми» манерами (например, трель) и «настоящими» фигурами размыты (например, у Майнрада Шписа).

Последним представителем теории фигур часто считают Иоганна Николауса Форкеля. В своей Всеобщей истории музыки (1788) он ещё раз упоминает музыкально-риторические фигуры, однако довольно расплывчато и только во введении. Как и у Маттезона, для Форкеля важнее аналогия между структурой речи и музыкального произведения, чем непосредственное воплощение риторических фигур в музыке. Однако и этот аспект постепенно уходит на второй план: во второй половине XVIII века новое герменевтическое объяснительное направление вытесняет риторику из теории искусства. Во многих современных исследованиях по теории фигур Форкель уже не включается в список авторов, разрабатывавших теорию фигур.

Взаимосвязи между каталогами фигур

undefined

Хотя музыкальный словарь Иоганна Готфрида Вальтера имеет самостоятельное значение, для теории фигур наибольшее влияние оказали Бернхард, Кирхер и Бурмейстер.

На приведённой схеме показаны взаимосвязи между каталогами фигур различных авторов (без претензии на полноту), основанные на описаниях Бартеля (1997)[1] и Классен (2001). Сплошные линии обозначают подтверждённые связи, пунктирные — сомнительные или слабые. Учтены и некоторые особые случаи.

Ахле и Шейбе рассматривают музыкальные фигуры лишь как «переводы» собственно риторических фигур. У Шейбе также заметна тесная связь с Critische Dichtkunst Иоганна Кристофа Готтшеда, что видно уже из названия его труда (Der Critische Musicus).

Вольфганг Каспар Принц занимает особое положение, поскольку выводит свои музыкальные фигуры преимущественно из исполнительской практики украшения и часто даёт им итальянские названия (в то время как обычно использовались латинские или греческие).

Из схемы видно, насколько велико влияние Кирхера на последующих авторов: большинство теоретиков после 1650 года ссылаются на Кирхера. Это связано и с тем, что его труд был самым известным среди всех упомянутых авторов, а его значение выходило далеко за рамки теории фигур (которую Кирхер, впрочем, рассматривал довольно поверхностно).

Особое положение Иоганна Готфрида Вальтера также очевидно: в силу энциклопедического характера он использует материалы большинства доступных ему каталогов фигур. Иоганн Маттезон заметно обособлен от других авторов.

Отсутствие стрелок к Маттезону объясняется тем, что он не определяет фигур и занимает принципиально иную позицию по отношению к музыке и связи риторики с музыкой. Следует отметить, что схема касается только теорий фигур: Маттезон, несомненно, был знаком с трудами большинства упомянутых авторов, но здесь представлен изолированно, поскольку не даёт определений фигур.

Теория фигур как музыковедческая модель в XX веке

Арнольд Шеринг в 1908 году опубликовал статью «Учение о музыкальных фигурах» в Kirchenmusikalisches Jahrbuch. В ней он отмечал, что композиционная теория XVI—XVIII веков была тесно связана с риторикой, а теория фигур была её центральной частью. Музыкальные фигуры рассматривались как средство интерпретации текста в произведениях музыкального барокко, своего рода «ключ» к семантическому расшифровыванию музыки этой эпохи. В последующие десятилетия идеи Шеринга были подхвачены другими музыковедами, и казалось, что теория фигур становится стандартным инструментом анализа произведений барочных композиторов, а иногда и более ранних или поздних эпох. С публикацией статьи Арнольда Шмитца о музыкально-риторических фигурах в Die Musik in Geschichte und Gegenwart (т. 4, 1954) теория фигур вошла в число важнейших справочных понятий для музыковедов. Музыкальные фигуры стали рассматриваться не только как средство интерпретации текста в вокальной музыке, но и как носители определённых «значений» в инструментальной музыке.

Во второй половине XX века возникли сомнения в существовании единой, постоянно развивавшейся теории фигур в XVII—XVIII веках. Всё чаще указывалось на недостатки и противоречия, в частности:

  • Неоднородность различных теорий фигур: определения понятия фигуры, а также систематика и классификация отдельных фигур существенно различаются. Каталоги фигур у разных авторов сильно отличаются. Ни один автор не перечисляет даже приблизительно 150 фигур, которые можно получить, если объединить все известные каталоги. Попытка создать «над-теорию фигур» на основе барочных трактатов с их частично пересекающимися или противоречащими определениями неубедительна и методологически сомнительна.
  • Не существует источников по теории фигур, авторы которых не были бы из немецкоязычных стран.
  • Многие влиятельные немецкие музыкальные теоретики 1600—1750 годов (например, Сет Калвизий, Иоганн Андреас Гербст, Андреас Верке) не упоминают теорию фигур вовсе.
  • Из более чем 200 музыкальных трактатов, созданных в этот период только в немецкоязычных странах, лишь около 15 содержат упоминания о музыкально-риторических фигурах. Если исключить энциклопедические и другие труды, просто перечисляющие каталоги фигур предыдущих авторов, то самостоятельных теорий фигур остаётся ещё меньше. Это свидетельствует о незначительном интересе к теме.
  • Хотя музыкальные обороты могут использоваться для интерпретации текста и/или выражения аффектов, их стандартизация быстро приводит к потере выразительности и необходимости их замены.

Таким образом, трактаты, в которых рассматриваются музыкально-риторические фигуры, представляют собой регионально ограниченное, специфически немецкое явление. Точные причины его возникновения неясны.

Несмотря на все эти оговорки, статья Музыка и риторика в новой редакции Die Musik in Geschichte und Gegenwart продолжает традицию интерпретации Шеринга и даже расширяет сферу влияния теории фигур до XIX века. Примечательно, что и в XX веке преимущественно немецкие авторы занимаются музыкально-риторическими фигурами. Немногочисленные не-немецкие исследователи часто занимают критическую позицию по отношению к этой теме.

Тем не менее, концепция Шеринга о единой барочной теории фигур оказала значительное влияние на методы анализа барочной музыки. Она стимулировала исследование новых аспектов музыки барокко и в XX веке стала — по крайней мере в немецкой музыковедческой традиции — популярной объяснительной моделью. Некоторые термины закрепились как научные даже вне контекста теории фигур (например, passus duriusculus). Важно отметить, что дискуссии о теории фигур способствовали лучшему изучению и пониманию связи риторики и музыки в эпоху барокко.

Примеры

Существует более 150 риторических фигур. Ниже приведены некоторые из наиболее важных:

  • Abruptio (лат. разрыв): внезапное прерывание музыкального построения.
  • Anabasis (греч. восхождение) или Ascensus (лат. восхождение): восходящая музыкальная линия.
  • Analepsis: фигура, многократно повторяющаяся на одной высоте.
  • Анафора: фигура, многократно, но не регулярно повторяющаяся.
  • Anticipatio: преждевременное появление звука следующей гармонии.
  • Antitheton: сопоставление двух противоположных аспектов (например, мажор — минор).
  • Апокопа (греч. apokopé, отсечение, опущение) или Abruptio (лат. разрыв): внезапное прерывание мелодии или музыкального построения.
    Апокопа в слове «fürchtet» в сопрано I, II и теноре
  • Апозиопеза: Генеральная пауза, выражающая аффект смерти, сна или молчания.
  • Cadentia duriuscula: «жёсткая каденция» (cadentia от лат. cadere — падать; duriuscula от лат. durus — жёсткий, грубый): каденционная формула, в которой над предпоследним и третьим с конца басом появляются неподготовленные диссонансы.
  • Circulatio (лат. circulus — круг, кольцо): круговая фигура, выражающая движение по кругу, а также власть, корону.
  • Dubitatio (лат. dubitare — сомневаться, колебаться): выражается неустойчивой модуляцией или остановкой движения.
  • Emphasis: группа фигур, усиливающих утверждение посредством повторения.
  • Exclamatio (лат. восклицание): по Иоганну Готфриду Вальтеру (1732) — скачок на малую сексту вверх, по более широкой практике — скачки вверх и вниз от терции.
  • Extensio (лат. расширение): удлинение диссонантного звучания сверх обычной длительности.
  • Фобурдон: последовательность терц-секстовых аккордов, указывающая на нечто ложное или греховное.
  • Heterolepsis: последовательность звуков, принадлежащих с точки зрения контрапункта разным голосам.
  • Homoioteleuton (греч. hómoios — похожий, teleute — конец) или Homoioptoton (греч. ptosis — падеж): Генеральная пауза, использовавшаяся в диалогах и вопросах для привлечения внимания.
  • Interrogatio (лат. спрашивать): восходящая мелодическая фигура, обозначающая вопрос.
  • Катабазис (греч. нисхождение) или Descensus (лат. нисхождение): нисходящая музыкальная линия, подчёркивающая унижение.
  • Климакс: многократное повторение с нарастанием на более высокой ступени.
  • Metalepsis: фуга, в которой как минимум две партии, вступающие одновременно или с интервалом, исполняют разные мотивы, которые затем подхватываются и варьируются остальными голосами.
  • Ноэма (музыка) (греч. мысль): гомофонный раздел в полифоническом произведении для выделения текста.
  • Passus duriusculus (лат. «тяжёлый ход»): партия, движущаяся хроматическими полутонами.
  • Pathopoeia (греч. pathos — страдание, poíesis — создание): нехарактерные для лада звуки вызывают аффекты (страдание, страсть). Пример: Passus duriusculus — хроматическая линия вверх или вниз в пределах кварты (также известна как «ламенто-бас»), необычные интервалы (большая секунда), или Saltus duriusculus — большой необычный скачок (уменьшённая кварта, уменьшённая квинта, малая септима), символизирующий «ложь».
  • Suspiratio (лат. suspiritus — вздох, стон) или Stenasmos (греч. stenós — узкий): музыкальная линия прерывается восьмыми или шестнадцатыми паузами.
  • Syncopatio (греч. — ударять, ковать, вместе): ритмическое смещение регулярного метра или такта.
  • Tirata (итал. tirare — тянуть): последовательность ступенчатых восходящих или нисходящих нот одинаковой длительности.
  • Transitus (лат. transire — переходить): проходящий диссонанс, соединяющий консонансы.

Однако не все музыкальные фигуры имели собственные термины. Так, Hypotyposis (греч. hypó — под, typos — форма, образ) у Бурмейстера означает любую фигуру, проясняющую смысл текста.

Основные исторические источники по теории фигур (в хронологическом порядке)

  • Иоахим Бурмейстер: Hypomnematum musicae poeticae. Росток, 1599.
  • То же: Musica autoschediastike. Росток, 1601.
  • То же: Musica poetica. Росток, 1606.
  • Иоганн Нуций: Musices poeticae sive de compositione cantus. Нейсе, 1613.
  • Иоахим Турингус: Opusculum bipartitum de primordiis musicis. Берлин, 1624.
  • Афанасий Кирхер: Musurgia universalis. Рим, 1650.
  • Элиас Вальтер: Dissertatio musica. Тюбинген, 1664.
  • Кристоф Бернхард: Tractatus compositionis augmentatus. Дата неизвестна: после 1657.
  • То же: Ausführlicher Bericht vom Gebrauche der Con- und Dissonantien. Дата неизвестна: после 1663.
  • Вольфганг Каспар Принц: Phrynis Mytilenaeus oder Satyrischer Componist. Дрезден/Лейпциг, 1696.
  • Иоганн Георг Ахле: Musicalisches Frühlings-, Sommer-, Herbst-, und Winter-Gespräche. Мюльхаузен, 1695—1701.
  • Томаш Бальтазар Яновка: Clavis ad thesaurum magnae artis musicae. Прага, 1701.
  • Маурициус Иоганн Фогт: Conclave thesauri magnae artis musicae. Прага, 1719.
  • Иоганн Готфрид Вальтер: Praecepta der musicalischen Composition, 1708.
  • То же: Musicalisches Lexicon, oder Musicalische Bibliothec. Лейпциг, 1732.
  • Иоганн Маттезон: Der vollkommene Capellmeister. Гамбург, 1739.
  • Майнрад Шпис: Tractatus musicus compositorio-practicus. Аугсбург, 1745.
  • Иоганн Адольф Шейбе: Der Critische Musicus. Лейпциг, 1745.
  • Иоганн Николаус Форкель: Allgemeine Geschichte der Musik. Гёттинген, 1788.

См. также

Примечания

Литература

  • Дитрих Бартель: Handbuch der musikalischen Figurenlehre. 4-е изд., Лаабер, 1997, ISBN 3-89007-340-9.
  • Буддай, Вольфганг: Musikalische Figuren als satztechnische Freiheiten in Bachs Orgelchoral «Durch Adams Fall ist ganz verderbt». В: Hans-Joachim-Schulze, Christian Wolff (ред.): Bach-Jahrbuch. 63, 1977, с. 139 и сл.
  • Карл Дальхаус: Die Figurae superficiales in den Traktaten von Christoph Bernhard. В: Wilfried Brennecke и др. (ред.): Bericht über den Internationalen Musikwissenschaftlichen Kongress Bamberg 1953 (= Kongressbericht Bamberg 1953.) Bärenreiter, Кассель, 1954, с. 135—138.
  • Карл Дальхаус: Musica poetica und musikalische Poesie. В: Archiv für Musikwissenschaft. 23, 1966, с. 110—124.
  • Карл Дальхаус: Seconda pratica und musicalische Figurenlehre. В: Ludwig Finscher (ред.): Claudio Monteverdi — Festschrift Райнхольду Гаммерштайну к 70-летию. Лаабер, 1986, с. 141—151.
  • Рольф Дамман: Der Musikbegriff im deutschen Barock. Volk, Кёльн, 1967, ISBN 3-89007-015-9.
  • Вальтер Дюрр: Sprache und Musik — Geschichte, Gattungen, Analysemodelle. Bärenreiter, Кассель, 1994, ISBN 3-7618-1153-5.
  • Форхерт, Арно: Bach und die Tradition der Rhetorik. В: Бёрк, Дитрих (ред.): Alte Musik als ästhetische Gegenwart — Bach. Händel. Schütz. Bericht über den internationalen musikwissenschaftlichen Kongreß Stuttgart 1985. Т. 1. Bärenreiter, Кассель, 1987, с. 169—178.
  • Андреас Хирш: Philosophischer Extract und Auszug aus dess Welt-berühmten Teutschen Jesuitens Athanasii Kircheri von Fulda Musurgia Universali in Sechs Bücher verfasset. Schwäbisch Hall, 1662. (Переиздание: Melanie Wald (ред.): Athanasius Kircher: Musurgia universalis Schwäbisch Hall 1662. Reprint der deutschen Teilübersetzung von Andreas Hirsch 1662. Bärenreiter, Кассель, 2006, ISBN 3-7618-1869-6).
  • Янина Классен: Musica Poetica und musikalische Figurenlehre — ein produktives Missverständnis. В: Günter Wagner (ред.): Jahrbuch des staatlichen Instituts für Musikforschung Preussischer Kulturbesitz. Metzler, Штутгарт, 2001, с. 73-83.
  • Кронес, Хартмут: Musik und Rhetorik. В: Ludwig Finscher (ред.): Die Musik in Geschichte und Gegenwart. т. 7, 2-е изд. Bärenreiter/Metzler, Кассель, с 1994, стб. 814—852.
  • Ульрих Михельс: dtv-Atlas zur Musik. Т. 2: Historischer Teil: Vom Barock bis zur Gegenwart. Deutscher Taschenbuchverlag, Мюнхен, 1985, ISBN 3-423-03023-2.
  • Зигфрид Эксль: Musica Poetica und Kontrapunkt: Zu den musiktheoretischen Funktionen der Figurenlehre bei Burmeister und Bernhard. В: Schütz-Jahrbuch. 1998, с. 7-24.
  • Арнольд Шеринг: Die Lehre von den musikalischen Figuren im 17. und 18. Jahrhundert. В: Kirchenmusikalisches Jahrbuch. 21, 1908, с. 106—114.
  • Арнольд Шмитц: Figuren, musikalisch-rhetorische. В: Friedrich Blume (ред.): Die Musik in Geschichte und Gegenwart. т. 4. Bärenreiter, 1949—1986, с. 176—183.
  • Брайан Викерс: Figures of rhetoric/Figures of music? В: Rhetorica. 2, 1984, с. 1-44.
  • Блейк Уилсон и др.: Rhetoric and Music. В: Stanley Sadie (ред.): The New Grove dictionary of Music and Musicians. т. 21, 2-е изд. Macmillan, Лондон, 2001, с. 260—275.