Тертеры
Тертеры (болг. Тертеровци) — династия болгарских царей, правили Вторым болгарским царством в 1280—1292 и 1299-1323 годы.
Что важно знать
| Тертеры | |
|---|---|
| Страна | Второе Болгарское царство |
| Родоначальный дом |
(Terter-oba) |
| Основатель | Георгий I Тертер |
| Последний правитель | Георгий II Тертер |
| Год основания | 1280 год |
| Прекращение рода | 1323 год |
| Титулы | |
|
|
История
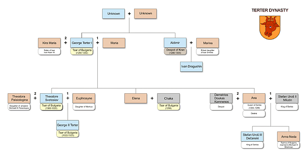
Династия основана Георгием Тертером, болгарским боярином половецкого происхождения. До вступления на престол, был крупным феодалом. Его обширные владения с центром в городе Червен были расположены в северо-восточной Болгарии[1]. В 1279 году, после восшествия на престол в Тырнове Ивана Асеня III, при содействии императора Михаила VIII Палеолога, Георгий Тертер женился на Кирь Марии (сестре царя) и получил титул деспота (по праву родства). Свою первую жену Марию и сына Феодора Святослава отослал в Константинополь как заложников. С этим Михаилом VIII надеялся нейтрализовать амбиции Тертера стать царём болгар. Но Иван Асень III не имел поддержки у тырновской аристократии, поэтому вскоре (в 1280 году) был вынужден бежать из столицы Болгарии. Георгий Тертер занял трон. В Синодике царя Борила он назван Георгий Тертерий старый — «Благочестивому царю Георгию Тертерю старого вечная память»[2].
Попытки нового царя остановить вторжение татаров в Болгарию потерпели неудачу и в 1285 году он был вынужден признать себя вассалом беклярбека Ногая. Своего сына и соправителя Феодора Святослава Георгий I Тертер послал заложником в Золотую Орду, а свою дочь Елену отдал замуж за Чаку, сына Ногая[3]. Однако татарские набеги не остановились. Тертер окончательно потерял контроль над царством и бежал в 1292 году в Византию, надеясь получить убежище при императоре Андронике II. Император не дал убежища Георгию и тот жил в бедности в окрестностях Адрианополя. Затем Андроник II сослал бывшего царя в Малую Азию. Трон Болгарии занял боярин Смилец, протеже Ногая.
От первого брака Георгий I Тертер имел троих детей:
- Феодор Святослав Тертер
- Елена, жена Чаки
- Анна, жена сперва Стефана Уроша II Милутина (1284—1299), а потом, деспота Деметрия Дука Комнина.
От второго брака царь не имел детей.
Феодор Святослав провёл около 15 лет в Золотой Орде. После свержения отца с престола Святослав больше не являлся ценным заложником. Он оказался в состоянии крайней нужды, но после свадьбы с Ефросинией, внучкой богатого купца Пандолеона, его материальное положение улучшилось.
После смерти Ногая началась борьба за власть в Золотой Орде между его сыном Чакой и претендентом на престол Токтой. Чака проиграл и вместе с женой (дочерью Георгия Тертера) и Феодором Святославом бежал в Болгарию. В 1300 году он захватил престол в Тырнове, но через несколько месяцев Святослав организовал его свержение и провозгласил себя царём болгар.
Правление Феодора Святослава характеризовалось стабилизацией Второго Болгарского царства. Он смог справиться с внутренними беспорядками и заключил выгодный мир с татарами.
В 1304 году, вместе со своим дядей Алдимиром, Святослав предпринял поход против Византии. Он захватил ряд городов в восточной части Балканских гор и Черноморского побережья. В битве при Скафиде (июнь—июль 1304 года) он разгромил византийскую армию, с чего подтвердил свои права на завоеванные территории. В 1305 году, когда узнал что Алдимир собирается перейти на сторону Андроника II Палеолога, Феодор Святослав вторгся в его земли и завоевал их. Впоследствии он подписал мирные договоры с Византией и Сербией. Последние годы его правления прошли мирно.
От брака с Ефросинией, Феодор Святослав имел сына Георгия II Тертера. От второго брака с Феодорой Палеологиней (дочь Михаила IX Палеолога), царь не имел детей.
В 1322 году, сразу после вступления на престол, Георгий II Тертер вторгся во Фракию и захватил Пловдив и его окрестности, тем самым начав войну против Византии[3]. Несмотря на начальные успехи, скоро болгары вынуждены были отступать перед византийскими войсками, и противник отбил все захваченные болгарами территории, а также занял всю южную Болгарию. Вскоре после этого Тертер умер. Так как у Георгия II не было потомков, его смерть положила конец династии Тертеров[3].
Правители из рода Тертеров
| Георгий I Тертер | 1280—1292 | царь |
| Алдимир | 1298—1305 | деспот Крынской области, младший брат Георгия I Тертера |
| Чака | 1299—1300 | царь, муж Елены, дочери Георгия I Тертера |
| Феодор Святослав Тертер | 1300—1322 | царь, сын Георгия I Тертера |
| Георгий II Тертер | 1322—1323 | царь, сын Феодора Святослава Тертера |
Примечания
Литература
- Czamańska I. Terterowicze // Słownik dynastii Europy. — Poznań: Wydawnictwo Poznańskie, 1999. — S. 400—401.


