Система процедурного вывода
Система процедурного вывода (англ. Procedural reasoning system, PRS) — это структура для построения систем вывода в реальном времени, способных выполнять сложные задачи в динамических средах. Основой концепции является понятие рационального агента или интеллектуального агента, использующего модель знаний–желаний–намерений (BDI, belief–desire–intention)[1].
Использование
При применении система процедурного вывода получает от пользователя набор так называемых «областей знаний», каждая из которых представляет собой фрагмент процедурных знаний, описывающих, как выполнять определённые действия — например, как пройти по коридору или как спланировать маршрут. В отличие от многих робототехнических архитектур, где программист предоставляет только модель мира и описание элементарных действий, PRS требует процедуры для реализации этих действий. Соответствующая программа совместно с интерпретатором системы процедурного вывода управляет агентом.
Интерпретатор отвечает за поддержание актуальных представлений о состоянии мира (убеждений), выбор целей для достижения и определение, какую область знаний применить в текущей ситуации. Детали этих процессов могут зависеть от специфических мета-уровневых областей знаний конкретной предметной области. В отличие от традиционных систем планирования ИИ, которые формируют полный план действий заранее и пересчитывают его при возникновении изменений, PRS сочетает планирование и исполнение действий, зачастую обладая лишь частично определённым планом на будущее.
Модель PRS базируется на архитектуре BDI-агентов, где убеждения отражают знания агента о текущем состоянии мира, желания — цели агента, а намерения — текущий план достижения этих целей. Каждая из указанных компонент обычно явно хранится в памяти агента PRS во время работы, в отличие от чисто реактивных систем (например, архитектура субсумпции).
История
Концепция PRS была разработана Центром искусственного интеллекта (SRI International) в 1980-х годах; значительный вклад внесли Майкл Джорджфф, Эми Лэнски и Франсуа Феликс Ингранд. Предложенная ими структура сыграла важную роль в популяризации BDI-модели для управления интеллектуальными агентами. Одним из первых и наиболее известных применений PRS SRI стала система мониторинга и обнаружения неисправностей в системе управления ориентацией на космическом шаттле NASA[2]. RCS отвечает за управление ориентацией шаттла с помощью реакции группы струйных двигателей. На симуляторе была разработана и протестирована диагностическая подсистема на основе PRS, включавшая свыше 100 областей знаний и более 25 метауровневых KAs. Специфические KAs для RCS были написаны инженерами по управлению миссиями шаттла. Реализация работала на компьютере Symbolics 3600 Series под LISP, поддерживала многочисленные взаимодействующие инстанции PRS и обрабатывала свыше 1000 фактов о RCS и отдельно более 650 фактов по переднему RCS, примерно половина которых обновлялась непрерывно в ходе миссии.
PRS также тестировалась на роботе Shakey для задач навигации и сценариев имитации сбоев в двигательной установке, аналогичной таковой на шаттле[3]. К числу позднейших приложений относится мониторинговая система управления сетями IRTNMS (Interactive Real-time Telecommunications Network Management System) для Telecom Australia[4].
Архитектура
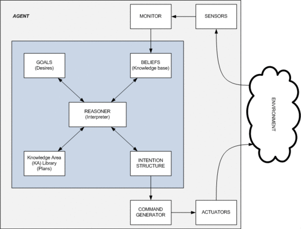
Архитектура системы PRS, разработанной SRI, включает следующие компоненты:
- База данных, содержащая убеждения о мире, представленные в форме предикатного исчисления первого порядка.
- Цели, которые система должна реализовать, формулируются как условия на динамические внутренние и внешние состояния (желания).
- Области знаний (Knowledge Areas, KAs) или планы — последовательности низкоуровневых действий для достижения целей в конкретных ситуациях.
- Намерения — области знаний, выбранные для текущего или последующего исполнения.
- Интерпретатор, реализующий механизм вывода и управляющий всей системой.
Особенности
PRS, разработанная SRI, создавалась для внедрения в динамические и реальные среды, поэтому решала ограничения других архитектур управления и рассуждения того времени, таких как экспертные системы и архитектура «доска объявлений». Отличительными чертами PRS являются:[1]
- асинхронная обработка событий;
- гарантированные типы реакций и откликов;
- процедурное представление знаний;
- одновременное решение нескольких задач;
- сочетание реактивного и целенаправленного поведения;
- механизм фокуса внимания;
- способность к рефлексивному (мета-)рассуждению;
- непрерывная встраиваемая работа;
- обработка неполных или неточных данных;
- устранение кратковременных (транзиентных) сбоев;
- моделирование запаздывающей обратной связи;
- возможность операторского управления.
Расширения
Примечания
Литература
- M.P. Georgeff, A.L. Lansky. A system for reasoning in dynamic domains: Fault diagnosis on the space shuttle. Technical Note 375, Artificial Intelligence Center, SRI International, 1986.
- Michael P. Georgeff, Amy L. Lansky, Marcel J. Schoppers. Reasoning and Planning in Dynamic Domains: An Experiment with a Mobile Robot. Technical Note 380, Artificial Intelligence Center, SRI International, 1987.
- M. Georgeff, A. L. Lansky. Procedural knowledge. Proceedings of the IEEE, 74(10):1383–1398, 1987.
- Michael P. Georgeff, Francois Felix Ingrand. Research on procedural reasoning systems. Final Report – Phase 1, Artificial Intelligence Center, SRI International, 1988.
- Michael P. Georgeff, François Félix Ingrand. Decision-Making in an Embedded Reasoning System. Proceedings of the Eleventh International Joint Conference on Artificial Intelligence, Detroit (Michigan), августа 1989.
- K. L. Myers. User Guide for the Procedural Reasoning System. Technical Report, Artificial Intelligence Center, SRI International, Menlo Park, CA, 1997.
- A Match Made in Space. Spinoff, NASA, 2006.
Ссылки
- PRS-CL: Система процедурного вывода — расширение PRS, поддерживаемое SRI International