Моймировичи
Моймировичи (Mojmírovci) — современное название династии, правившей в Моравском княжестве, Великой Моравии и Нитранском княжестве в IX—X веках.
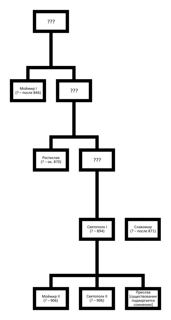
Первым известным представителем династии является Моймир I, от которого она и получила своё название. Последние известные представители династии предположительно погибли в 906 году, во время одного из вторжений венгерских племён. Информация о представителях династии до Моймира I или после 906 года отсутствует.
Известные представители:
- Моймир I, князь Моравии (830? — 833), князь Великой Моравии (833—846);
- Ростислав, князь Нитранского княжества (? — 846), князь Великой Моравии (846—870; с 867 фактически правил только Моравским княжеством);
- Славомир, временный правитель Великой Моравии в 871 году;
- Святополк I, князь Нитранского княжества (850-е — 871), князь Великой Моравии (871—894);
- Моймир II, князь Великой Моравии (894—906?);
- Святополк II, князь Нитранского княжества (894—906?);
- Предслав, правитель области в районе современной Братиславы (спорн.).
Литература
- Моймировичи : [арх. 20 июня 2022] // Меотская археологическая культура — Монголо-татарское нашествие [Электронный ресурс]. — 2012. — С. 623. — (Большая российская энциклопедия : [в 35 т.] / гл. ред. Ю. С. Осипов ; 2004—2017, т. 20). — ISBN 978-5-85270-354-5.
- Jaskulski J. Mojmirowice // Słownik dynastii Europy. — Poznań: Wydawnictwo Poznańskie, 1999. — S. 272—275.


