DoDAF
DoDAF (англ. Department of Defense Architecture Framework, Архитектурный фреймворк Министерства обороны США) — это архитектурный, комплексный и всеобъемлющий фреймворк (методология), позволяющий Министерству обороны США облегчить управление на всех уровнях, что позволяет принимать более эффективные ключевые решения[1]. Это достигается путем организации эффективной передачи информации через Департаменты, JCAs, Миссии, Компоненты и Программные связки ("Program boundaries"). Визуализация и отображение архитектурных данных производится с помощью моделей (так называемых «продуктов» в предыдущих версиях фреймворка).
Модели в понимании DoDAF-методологии — это документы, таблицы и любые другие графические отображения, которые используются в роли шаблона для организации и отображения данных в более понятном виде. Когда данные собраны, заполнены и показаны в моделях, результат называют представлением («view»). Собрание таких представлений (часто – процессов, систем, сервисов, стандартов и так далее) относится к точкам зрения («viewpoints») и с соответствующими определениями все вместе называются Архитектурным Описанием.
DoDAF использует мета-модель данных (Data Meta-Model – DM2), которая является онтологией (набор структурированных данных), составленной из уровней, отражающих особенности представления информации для конкретных групп пользователей. При необходимости, DM2 может быть расширена.
Что важно знать
| DoDAF | |
|---|---|
| Орган стандартизации | Министерство обороны США |
Базовые принципы
Существует восемь базовых принципов (советов), руководствуясь которыми, можно успешно применять DoDAF:
- Архитектурное описание должно быть чётко ориентировано на провозглашённые цели.
- Архитектурное описание должно быть по возможности простым и понятным, но не упрощённым.
- Архитектурное описание должно облегчать, а не затруднять процесс принятия решений.
- Архитектурное описание должно быть составлено таким образом, чтобы его можно было использовать для сравнения различных архитектур. При составлении архитектурного описания должны в максимальной степени использоваться стандартные типы данных, определяемые в DM2.
- Архитектурное описание должно выполняться в терминах самих данных, а не инструментальных средств работы с данными.
- Архитектурные данные должны быть организованы в виде, удобном для групповой работы.
- Архитектура информационных систем
- Архитектурное описание должно быть построено таким образом, чтобы его можно было использовать в сетевой среде.
Точки зрения
Перечисленные ниже представления описывают все аспекты архитектурного контекста, которые относятся к ним.
Точка зрения описывает требования к возможностям системы; время, необходимое для развертывания системы; возможности развертки;
Точка зрения описывает взаимодействия между данными системы и согласование архитектуры данных.
Точка зрения включает операционный сценарий, активности и требования по поддержке Возможностей.
Точка зрения описывает отношения между операционными требованиями и требованиями к возможностям системы.
Точка зрения описывает идентификацию сервисов, сервисных элементов и их взаимодействий.
Точка зрения описывает некоторые стандарты, которые используют в разработке решений.
Точка зрения описывает системы и соединения, поддерживающие работу Департамента Защиты.
Сравнение версии 1.5 и 2
- Основной упор в разработке архитектуры изменился с процесса, в котором продукт является основным звеном («product-centric process») на процесс, спроектированный с целью предоставить данные, которые могут повлиять на решения, в виде, понятном менеджеру
- Продукты были заменены представлениями («views»), которые показывают характерные типы презентации архитектурных данных и производной информации.
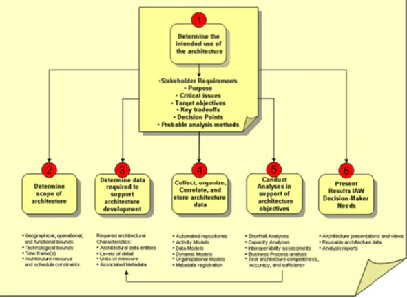
Этапы описания и построения архитектуры предприятия по DoDAF
Данный шаг определяет то, как разрабатываемую Архитектуру будут использовать. Исследование проводится с целью покрыть требования по использованию на дальнейших шагах («Fit-for-Purpose»).
Данный шаг определяет глубину и размах описания Архитектуры и устанавливает набор проблем, помогает узнать контекст и уровень детализации, требуемый для данного контекста.
После того, как требуемый уровень детализации Архитектуры определен, встает вопрос, какие данные и типы данных для Архитектуры требуются. Данных шаг отвечает на этот вопрос.
Собрать, организовать, привести в соответствие изначальному плану («correlate») и хранить данные Архитектуры;
Данный шаг включает в себя создание классификации данных: сбор и сортировку (классификацию) данных. На этом шаге и также проводятся работы по классификационному хранению отсортированных данных.
На данном шаге проводится анализ по отклонениям от изначальных целей и требований по созданию и поддержке Архитектуры.
На данном шаге Архитектура разрабатываемой системы презентуется лицам, отвечающим за принятие решений в понятном для них виде.
Результат использования подхода
DoDAF предназначен для составления архитектурного описания системы. Результатом его применения будет являться набор документов, а не информационная система.
Ссылки
- ↑ Документация на сайте DoD. Дата обращения: 8 марта 2017. Архивировано 9 февраля 2017 года.
- ↑ Стуктура фреймворка DoDAF v.2
- ↑ Сравнение изменений в версии 2.0 относительно версии 1.5 DoDAF-фреймворка
- ↑ Графическое представление этапов построения и описания архитектуры предприятия в методологии DoDAF


