Мосты (головоломка)
Мосты (яп. 橋をかけろ, с яп. — «строй мосты») — это логическая головоломка, разработанная компанией Nikoli и опубликованная в 1990 году. Задача игрока заключается в том, чтобы соединить линиями острова, и при этом число мостов должно соответствовать указанному на острове числу[1].
Головоломка также известна под другими названиями, среди которых Hashiwokakero[1], Bridges, Chopsticks, Ai-Ki-Ai.
История
Правила
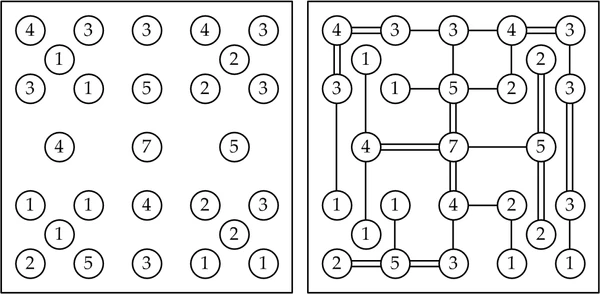
Изначально на рисунке указано число в каждом кружке, изображающем острова. Нужно соединить острова мостами в виде прямых линий по следующим правилам[1]:
- Число в кружке соответствует количеству мостов у данного острова.
- Между любыми двумя островами не может быть более двух мостов.
- Мосты должны быть горизонтальными или вертикальными, и не могут пересекать другие мосты и острова.
- Острова должны быть соединены так, чтобы с любого острова можно было попасть на любой другой.
Математически головоломка может быть описана как поиск связного плоского графа, у которого между двумя вершинами может быть не более двух рёбер[2].
Способы решения
Для получения первых мостов в головоломке могут быть применены следующие решения. Если число соответствует максимальному числу мостов, то все мосты могут быть нарисованы. Например, если это остров с числом 8, или, если это остров с числом 4, который находится в углу игрового поля. В то же время, часть мостов может быть нарисована в случае, если указанное на острове число на 1 меньше числа возможных мостов. Например, если угловой остров имеет число 3, то как минимум один вертикальный и один горизонтальный мост существуют и их можно отметить[1].
После создания мостов изменяются возможные варианты построения других. Так, если число мостов к острову уже соответствует его числу, то больше мостов не может быть создано, и это означает, что в соответствующих направлениях, ведущих к другим островам, мостов нет. Помимо этого свойства, создаваемые мосты пересекают игровое поле, разделяя тем самым другие острова, между которыми уже не может быть мостов, так как они не должны пересекаться. Факт того, что с каждого острова в конечном итоге можно попасть на любой другой, используется в более сложных случаях — например, когда соединённые между собой группы островов не должны остаться изолированными[4].
Примечания
Литература
- Alex Bellos. Puzzle Ninja: Pit Your Wits Against The Japanese Puzzle Masters : [англ.]. — CPI Group. — UK, 2017. — 268 с. — ISBN 978-1-78335-136-7.


