Конституционный акт 1791 года
Конституцио́нный акт 1791 (англ. Constitutional Act of 1791, официально Закон о материальном обеспечении духовенства (Канада, 1791), 31 Георга III, глава 31[1]) — закон Парламента Великобритании (полное наименование Закон для отмены некоторых частей закона, принятого в четырнадцатый год правления Его Величества и озаглавленного Закон о совершенствовании управления провинцией Квебек в Северной Америке; и для принятия дальнейших мер по управлению названной провинцией).
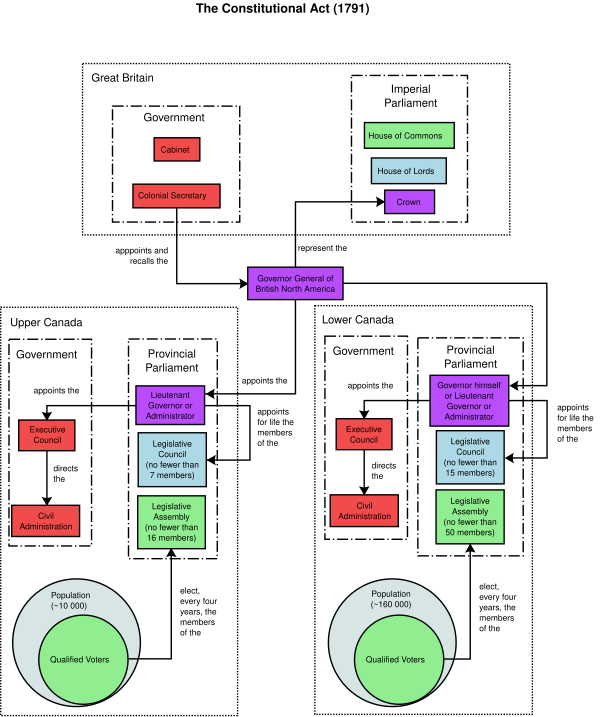
Согласно Акту управление провинцией Квебек было изменено, чтобы разместить там многочисленных англоговорящих колонистов, известных как лоялисты, которые прибыли из США после Войны за независимость (1775—1783). С момента вступления Акта в силу 26 декабря 1791 Квебек был разделён на две части. Западная часть стала Верхней Канадой (теперь это южная Онтарио), а восточная часть — Нижней Канадой (теперь южный Квебек). Названия Верхняя и Нижняя Канада были даны согласно их положению на реке Св. Лаврентия. В Верхней Канаде сохранялись английское право и институты, а в Нижней Канаде вводились французское право и институты, в том числе помещичье землевладение (сеньорат) и привилегии римско-католической церкви. В обеих колониях устанавливалось представительное правление и создавалось законодательное собрание; при этом в Квебеке до этого никогда не было представительного правления.
Наряду с собранием в колонии создавалась также верхняя палата для богатых землевладельцев, Совет по вопросам законодательства; в состав этого совета входил исполнительный совет, действующий в качестве кабинета министров при губернаторе.
В Конституционном акте также была попытка создать государственную церковь путём выделения резервов для духовенства, то есть предоставления земли, зарезервированной для поддержки протестантского духовенства.
На практике доход от аренды или продажи этих резервов, которые составляли седьмую часть территории Верхней и Нижней Канады, шёл исключительно англиканской церкви, а с 1824 ещё и шотландской церкви. В последующие годы эти резервы создали много сложностей и препятствовали экономическому развитию, став причиной возмущения населения против англиканской церкви и местной олигархии (в Верхней Канаде известной как Семейный пакт, а в Нижней — как клика Шато). Акт критически воспринимался как англо-, так и франкоговорящими; франкоканадцы полагали, что будут находиться в тени английской колонии и могущественных протестантов, а новые англоговорящие колонисты считали, что у франкоканадцев всё ещё слишком много власти. Однако обе группы оценивали Акт и созданные им институты шагом вперёд по сравнению с Актом о Квебеке, который он заменил.
Акт часто рассматривается как переломный момент в развитии франкоканадского национализма, так как он выделил для канадцев (как себя называли франкоканадцы) свою собственную провинцию Нижняя Канада, отдельную от англоговорящей Верхней Канады. Расхождение между этим франкоканадским идеалом отдельной национальной родины и реальностью последующего англосаксонского политического и экономического господства в провинции после 1791 привело к недовольству различных кругов населения. Чувство неудовлетворённости франкоканадцев спецификой нижнеканадской политической и экономической жизни в «их» провинции в конечном счёте послужило причиной восстания в Нижней Канаде 1837—38 гг. Англоканадский средний класс также был недоволен сложившейся олигархической системой и поднял восстание в Верхней Канаде 1837 года.
См. также
Примечания
Литература
- Нохрин И.М. Канада: английская или французская? Утверждение британской колониальной администрации в Квебеке и первые попытки урегулирования межэтнических противоречий (1763–1791 гг.). – Челябинск: Энциклопедия, 2013. – 160 с. ISBN 978-5-91274-197-5
Ссылки
- Конституционный акт провинции Нижняя Канада
- Конституционный акт 1791 г. текст на русском языке в работе Нохрина И.М. Канада: английская или французская? Утверждение британской колониальной администрации в Квебеке и первые попытки урегулирования межэтнических противоречий (1763–1791 гг.)