Диаграмма компонентов
Диагра́мма компоне́нтов (англ. Component diagram) — элемент языка моделирования UML, статическая структурная диаграмма, которая показывает разбиение программной системы на структурные компоненты и связи (зависимости) между компонентами. В качестве физических компонентов могут выступать файлы, библиотеки, модули, исполняемые файлы, пакеты и т. п.
Основные сведения
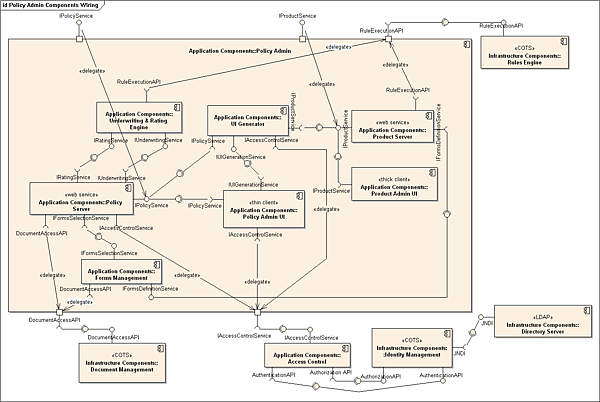
С помощью диаграммы компонентов представляются инкапсулированные классы вместе с их интерфейсными оболочками, портами и внутренними структурами (которые тоже могут состоять из компонентов и коннекторов)[1].
Компоненты связываются через зависимости, когда соединяется требуемый интерфейс одного компонента с имеющимся интерфейсом другого компонента. Таким образом иллюстрируются отношения клиент-источник между двумя компонентами.
Зависимость показывает, что один компонент предоставляет сервис, необходимый другому компоненту. Зависимость изображается стрелкой от интерфейса или порта клиента к импортируемому интерфейсу.[2]
Когда диаграмма компонентов используется, чтобы показать внутреннюю структуру компонентов, предоставляемый и требуемый интерфейсы составного компонента могут делегироваться в соответствующие интерфейсы внутренних компонентов.
Делегация показывает связь внешнего контракта компонента с внутренней реализацией этого поведения внутренними компонентами.[2]
Ссылки


