Intel 8080
Intel 8080 — 8-битный микропроцессор, выпущенный компанией Intel в апреле 1974 года. Представляет собой усовершенствованную версию процессора Intel 8008. По заверениям Intel, этот процессор обеспечивал десятикратный прирост производительности по сравнению с микропроцессором Intel 8008.
Что важно знать
| Intel 8080 | |
|---|---|
| Центральный процессор | |
| Производство | апрель 1974 |
| Производитель | |
| Частота ЦП | 2—4 МГц |
| Технология производства | 6 мкм |
| Наборы инструкций | 78 инструкций |
| Разъём | |
| Ядра | |
Описание
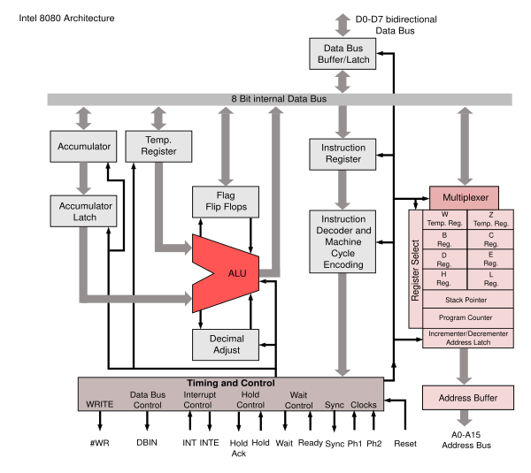
Новый процессор выпускался по новейшей тогда 6-микронной NMOS-технологии, что позволило разместить на кристалле 4758 транзисторов. Процессор, хотя и был построен на архитектуре Intel 8008, но имел множество отличий от своего предшественника, благодаря которым и получил большую популярность. В новом процессоре по сравнению с предшественником была очень развита система команд: 16 команд передачи данных, 31 команда для их обработки, 28 команд для перехода (с прямой адресацией), 5 команд управления. В микропроцессоре Intel 8080 не было команд умножения и деления, и обычно их реализовывали с помощью подпрограмм, хотя Intel предлагала и внешний сопроцессор. Благодаря 16-разрядной адресной шине процессор позволял производить адресацию 64 Кбайт памяти, которая не разделялась на память команд и данных. Хотя процессор и был 8-разрядным и содержал семь 8-битных регистров (A, B, C, D, E, H, L), он имел ограниченные возможности обработки 16-разрядных чисел, для чего регистры объединялись в пары BC, DE, HL. В новом процессоре использовался стек во внешней памяти (в Intel 8008 он был внутренним).
Существует небольшая путаница в обозначениях именно этого процессора. , максимальную тактовую частоту 2 МГц и одну довольно серьёзную ошибку, которая теоретически могла привести процессор в состояние, из которого он выводился только сигналом reset. Улучшенный вариант 8080A, выпущенный через полгода, имел корпус DIP-40 с шагом выводов 1/10 дюйма, максимальную тактовую частоту 2,5 МГц, а вышеупомянутая ошибка была в нём исправлена. Большинство авторов, используя обозначение 8080, имеет в виду в действительности 8080A.
На базе микропроцессора Intel 8080 фирмой MITS был выпущен «первый в мире миникомпьютерный комплект, который может соперничать с промышленными образцами» (персональный компьютер) Altair-8800, который пользовался невероятно большой по тем временам популярностью (MITS не успевала даже вовремя обрабатывать заказы).
Помимо Altair-8800, микропроцессор Intel 8080 также применялся в устройствах управления уличным освещением и светофорами, а также в другом оборудовании.
Специализированные микросхемы
Помимо самого микропроцессора, Intel создала целый ряд дополнительных микросхем, облегчающих его использование и упрощающих использование внешних устройств, наиболее распространёнными из которых были:
- 8216/8226 — шинные формирователи (8226 — инвертирующий) с большой нагрузочной способностью;
- 8224 — генератор синхросигналов;
- 8228/8238 — схемы системного контроллера и формирователя шины данных, обеспечивающие демультиплексирование передаваемых процессором сигналов управления шиной;
- 8231 — арифметический сопроцессор;
- 8232 — процессор чисел с плавающей запятой (32 и 64 разряда);
- 8251 — микросхема последовательного интерфейса;
- 8253 — 3-канальный таймер/счётчик;
- 8255 — микросхема трёхканального параллельного интерфейса;
- 8256 — микросхема многофункционального периферийного адаптера (5 таймеров, два параллельных порта, последовательный интерфейс, контроллер прерываний);
- 8257 — контроллер прямого доступа в память
- 8259 — контроллер прерываний;
- 8271 — контроллер накопителя на гибких магнитных дисках (НГМД);
- 8275 — контроллер монитора;
- 8355 — микросхема интерфейса с периферией (с 16 Кбайт ПЗУ).
Кроме перечисленных микросхем, также могли применяться и микросхемы других производителей, например, Texas Instruments. Микросхема 8205 в действительности была копией (клоном) дешифратора из 3 в 8, известного как 74LS138. Микросхемы 8205, 8216/8226, 8224, 8228/8238 выпускались по биполярной ТТЛШ технологии, остальные — по n-MOS технологии, обеспечивавшей максимальную на то время степень интеграции.
Конкуренты
Ко второй половине 1970-х на рынке появилось множество 8-разрядных архитектур. Вскоре после выпуска Intel 8080 на рынке появился микропроцессор Motorola 6800, а затем — и его более доступный конкурент MOS Technology 6502. Кроме того, целый ряд фирм создавал свои клоны популярных процессоров. Копии i8080 производили Mitsubishi, National Semiconductor, NEC, Siemens, AMD и некоторые другие.
Фирма Zilog вышла на рынок с предложением полностью совместимого на уровне машинного кода, но отличавшегося аппаратным интерфейсом процессора Zilog Z80, имеющего существенно большую производительность, расширенный набор команд и другие улучшения архитектуры, а также обходящегося значительно меньшим числом микросхем поддержки (в частности, отпадала нужда в использовании специального тактового генератора и контроллера шины). Кроме того, Z80 требовал один источник питания напряжением +5 В, вместо трёх (+5 В, −5 В и +12 В) у Intel 8080. Всё это предопределило очень большую популярность Z80, сумевшего вытеснить интеловский прототип несмотря на появление усовершенствованного кристалла i8085.
В странах СЭВ выпускался целый ряд аналогов микропроцессора Intel 8080: КР580ВМ80А в СССР, включая специализированные микросхемы в составе микропроцессорного комплекта серии КР580, MCY7880[1][2] — в Польше на предприятии Unitra CEMI, MHB8080A[1][3] — в Чехословакии на предприятии Tesla (компания), 8080APC[1][3] — в Венгрии на предприятии Tungsram / MEV и MMN8080[1][3] — в Румынии на предприятии MicroElectronica București.
Технические характеристики
- Дата анонса: апрель 1974 года
- Тактовая частота: 2 МГц (позже — 2,5 МГц, 3,1 МГц и 4 МГц)
- Разрядность регистров: 8 бит
- Разрядность шины данных: 8 бит
- Разрядность шины адреса: 16 бит
- Объём адресуемой памяти: 64 Кбайт
- Количество транзисторов: 4758
- Техпроцесс (нм): 6000 (6 мкм)
- Требуемые источники питания: +5В, −5В, +12В
- Разъём: микросхема припаивалась к плате
- Корпус: 40-контактный керамический DIP
- Поддерживаемые технологии: 80 инструкций
История разработки
Федерико Фаджин, создавший в начале 1972 года архитектуру 8080, предложил её руководству Intel и стал добиваться её воплощения в кремнии. Шесть месяцев спустя он получил разрешение начать разработку. В ноябре 1972 года Фаджин нанял Масатоси Симу, который под его руководством выполнил детальный проект, используя методику проектирования схем произвольной логики на транзисторах с кремниевым затвором, ранее созданную Фаджиным для семейства 4000. Также в работе участвовал Стэнли Мазор, добавивший несколько инструкций в систему команд процессора.
Сима завершил разработку топологии в августе 1973 года. В январе 1974 года, после наладки производственного процесса NMOS, прототип 8080 был завершён. У него был выявлен недостаток, не позволявший подключать микросхемы стандартной ТТЛ-логики из-за повышения напряжения на шине общего провода внутри микросхемы, поскольку эта шина была слишком узкой. Однако Intel уже произвела 40 000 штук 8080 по указанию отдела продаж, прежде чем Сима определил характеристики прототипа. Эта партия была выпущена с указанием использовать её только вместе с маломощными ТТЛШ-микросхемами. В следующей ревизии — 8080A — этот недостаток был устранён[4].
Примечания
Ссылки
- Как разрабатывались первые микросхемы Intel (рус.)
- Большая база данных процессоров с фотографиями (англ.)
- Реверс-инжиниринг KP580BM80A / i8080 завершён!
- Э. Пройдаков. Микропроцессор 8080 +(Справочник по системе команд микропроцессора Intel 8080). Технологии. Микроэлектроника. Восьмиразрядные микропроцессоры. Виртуальный компьютерный музей. Дата обращения: 29 августа 2019. Архивировано 30 октября 2011 года.


