IDEF
IDEF (I-CAM DEFinition или Integrated DEFinition) — методологии семейства ICAM (Integrated Computer-Aided Manufacturing) для решения задач моделирования сложных систем[1].
Позволяют отображать и анализировать модели деятельности широкого спектра сложных систем в различных разрезах. При этом широта и глубина обследования процессов в системе определяется самим разработчиком, что позволяет не перегружать создаваемую модель излишними данными.
IDEF-методологии создавались в рамках предложенной ВВС США программы компьютеризации промышленности — ICAM, в ходе реализации которой выявилась потребность в разработке методов анализа процессов взаимодействия в производственных (промышленных) системах. Принципиальным требованием при разработке рассматриваемого семейства методологий была возможность эффективного обмена информацией между всеми специалистами — участниками программы ICAM (отсюда название: Icam DEFinition — IDEF; другой вариант — Integrated DEFinition). После опубликования стандарта он был успешно применён в самых различных областях бизнеса, показав себя эффективным средством анализа, конструирования и отображения бизнес-процессов. Более того, собственно с широким применением IDEF (и предшествующей методологии — SADT) и связано возникновение основных идей популярного ныне понятия BPR (бизнес-процесс реинжиниринг).
Что важно знать
| IDEF |
|---|
Семейство стандартов
В настоящий момент к семейству IDEF можно отнести следующие стандарты:
Function Modeling (Моделирование бизнес-процесса) — методология функционального моделирования. С помощью наглядного графического языка IDEF0 изучаемая система предстаёт перед разработчиками и аналитиками в виде набора взаимосвязанных функций (функциональных блоков — в терминах IDEF0). Как правило, моделирование средствами IDEF0 является первым этапом изучения любой системы. Методологию IDEF0 можно считать следующим этапом развития хорошо известного графического языка описания функциональных систем SADT (Structured Analysis and Design Technique);
Information Modeling — методология моделирования информационных потоков внутри системы, позволяющая отображать и анализировать их структуру и взаимосвязи.
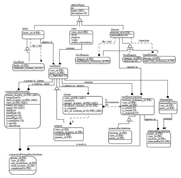
IDEF1X (IDEF1 Extended) — Data Modeling — методология моделирования баз данных на основе модели «сущность-связь». Применяется для построения информационной модели, которая представляет структуру информации, необходимой для поддержки функций производственной системы или среды. Метод IDEF1, разработанный Т. Рэйми (T. Ramey) на основе подходов П. Чена и позволяет построить модель данных, эквивалентную реляционной модели в третьей нормальной форме. В настоящее время на основе совершенствования методологии IDEF1 создана её новая версия — методология IDEF1X. Она разработана с учётом таких требований, как простота изучения и возможность автоматизации. IDEF1X-диаграммы используются рядом распространённых CASE-средств (в частности, ERwin, Design/IDEF).
Simulation Model Design — методология динамического моделирования развития систем. В связи с весьма серьёзными сложностями анализа динамических систем от этого стандарта практически отказались, и его развитие приостановилось на самом начальном этапе. В настоящее время присутствуют алгоритмы и их компьютерные реализации, позволяющие превращать набор статических диаграмм IDEF0 в динамические модели, построенные на базе «раскрашенных сетей Петри» (CPN — Color Petri Nets);
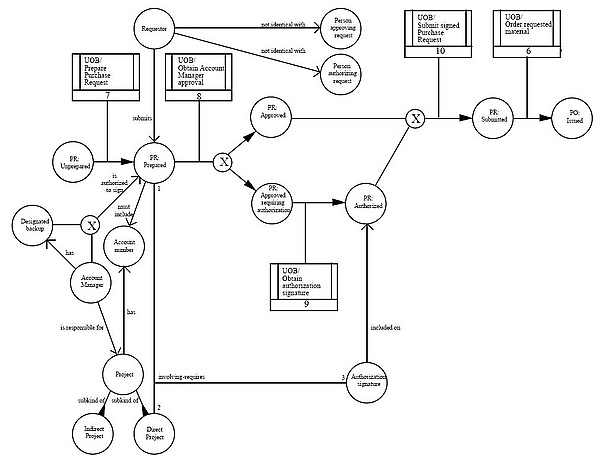
Process Description Capture (Документирование технологических процессов) — методология документирования процессов, происходящих в системе (например, на предприятии), описывает сценарий и последовательность операций для каждого процесса. IDEF3 имеет прямую взаимосвязь с методологией IDEF0 — каждая функция (функциональный блок) может быть представлена в виде отдельного процесса средствами IDEF3;
Object-Oriented Design — методология построения объектно-ориентированных систем, позволяет отображать структуру объектов и заложенные принципы их взаимодействия и тем самым анализировать и оптимизировать сложные объектно-ориентированные системы;
Ontology Description Capture — Стандарт онтологического исследования сложных систем. С помощью методологии IDEF5 онтология системы может быть описана при помощи определённого словаря терминов и правил, на основании которых могут быть сформированы достоверные утверждения о состоянии рассматриваемой системы в некоторый момент времени. На основе этих утверждений формируются выводы о дальнейшем развитии системы и производится её оптимизация;
Design Rationale Capture — Обоснование проектных действий. Назначение IDEF6 состоит в облегчении получения «знаний о способе» моделирования, их представления и использования при разработке систем управления предприятиями. Под «знаниями о способе» понимаются причины, обстоятельства, скрытые мотивы, которые обуславливают выбранные методы моделирования. Проще говоря, «знания о способе» интерпретируются как ответ на вопрос: «Почему модель получилась такой, какой получилась?» Большинство методов моделирования фокусируются на собственно получаемых моделях, а не на процессе их создания. Метод IDEF6 акцентирует внимание именно на процессе создания модели;
- Information System Auditing — Аудит информационных систем. Этот метод определён как востребованный, однако так и не был полностью разработан;
User Interface Modeling — Метод разработки интерфейсов взаимодействия оператора и системы (пользовательских интерфейсов). Современные среды разработки пользовательских интерфейсов в большей степени создают внешний вид интерфейса. IDEF8 фокусирует внимание разработчиков интерфейса на программировании желаемого взаимного поведения интерфейса и пользователя на трёх уровнях: выполняемой операции (что это за операция); сценарии взаимодействия, определяемом специфической ролью пользователя (по какому сценарию она должна выполняться тем или иным пользователем); и, наконец, на деталях интерфейса (какие элементы управления, предлагает интерфейс для выполнения операции);
Scenario-Driven IS Design (Business Constraint Discovery method) — Метод исследования бизнес-ограничений был разработан для облегчения обнаружения и анализа ограничений в условиях, в которых действует предприятие. Обычно при построении моделей уделяется недостаточное внимание описанию ограничений, оказывающих влияние на протекание процессов на предприятии. Знания об основных ограничениях и характере их влияния, закладываемые в модели, в лучшем случае остаются неполными, несогласованными, распределёнными нерационально, но часто их вовсе нет. Это не обязательно приводит к тому, что построенные модели нежизнеспособны, просто их реализация столкнётся с непредвиденными трудностями, в результате чего их потенциал будет не реализован. Тем не менее, в случаях, когда речь идёт именно о совершенствовании структур или адаптации к предсказываемым изменениям, знания о существующих ограничениях имеют критическое значение;
- IDEF10 — Implementation Architecture Modeling — Моделирование архитектуры выполнения;
- IDEF11 — Information Artifact Modeling;
- IDEF12 — Organization Modeling — Организационное моделирование;
- IDEF13 — Three Schema Mapping Design — Трёхсхемное проектирование преобразования данных.
Эти методы определены как востребованные, однако так и не были полностью разработаны.
- IDEF14 — Network Design — Метод проектирования компьютерных сетей, основанный на анализе требований специфических сетевых компонентов существующих конфигураций сетей. Также он обеспечивает поддержку решений, связанных с рациональным управлением материальными ресурсами, что позволяет достичь существенной экономии.


