FVWM
F(?) Virtual Window Manager (на данный момент у F официального значения нет)[2] — менеджер окон для X Window System с поддержкой виртуальных экранов, разрешение которых может превосходить разрешение дисплея или графического процессора пользователя. Являясь производным twm, менеджер развился в мощную графическую среду для UNIX-систем с большими возможностями настройки.
Что важно знать
| FVWM | |
|---|---|
| Тип | Менеджер окон |
| Написана на | Си[1] |
| Операционная система | UNIX-подобные |
| Последняя версия | 2.7.0 (20 октября 2022) |
| Репозиторий | github.com/fvwmorg/fvwm |
| Лицензия | GNU GPL |
| Сайт | fvwm.org |
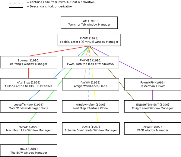
История создания[3]
В 1993 году, раздражённый вездесущим на тот момент менеджером twm и всеми его недостатками во время работы по анализу акустических подписей для Министерства обороны США, Роберт Нэйшн (Robert Nation) занялся хакингом twm с целью выяснения причин потребления им большого количества памяти и добавления поддержки виртуальных рабочих столов.
Будучи уже известным по созданию популярного эмулятора терминала rxvt, Роб работал над уменьшением потребления памяти своего нового оконного менеджера. 1 июня 1993 года он решил проверить, как его новый менеджер будет принят, включив его в издание rxvt. FVWM добился успеха, так как многие устали от неудобств и ограничений twm и искали подходящую замену.
FVWM знаменит высоким качеством исходного кода, который разрабатывался и улучшался в течение многих лет, поэтому многие проекты основаны на нём, среди которых AfterStep, Xfce, Enlightenment и множество других.
Изначально аббревиатура FVWM означала Feeble Virtual Window Manager («немощный виртуальный менеджер окон»), но со временем значение F было утеряно. После того, как Google опубликовал архивы новостных групп, полученных у DejaNews, оригинальное значение было открыто заново, но разработчики решили оставить прежнее толкование таинственной F, которое используется и по сей день.
В 1994 году Роберт Нэйшн перестал разрабатывать FVWM, передав его Чарльзу Хайнсу (Charles Hines). Последним релизом Роберта был fvwm-1.24r. Последующие релизы стали использовать другой формат конфигурационных файлов и совершенно другую архитектуру. В результате, многие дистрибутивы Linux стали распространяться с fvwm-1.24r и более поздними версиями FVWM. На данный момент fvwm-1.24r компилируется на современных Linux-системах без каких-либо проблем. Небольшая группа пользователей всё ещё продолжает использовать этот релиз.
Известные пользователи
Примечания
Ссылки
- Официальный сайт (англ.)




