Уравнение Тафта
Р. Тафтом был предложен ряд уравнений для количественного описания влияния соседних заместителей на реакционноспособность химического соединения по исследуемой функциональной группе. Эти уравнения часто используются для определения механизма реакции.
Уравнение Гаммета — Тафта для замещённых фенилов
Является модификацией уравнения Гаммета с учётом влияния резонансного взаимодействия с реакционным центром. Применимо для мета- и пара-замещённых фенилов. Записывается как
Уравнение Тафта для индукционного влияния заместителей
Уравнение Тафта — выражение зависимости константы скорости химической реакции от индукционного влияния соседних групп заместителей. Предложено Р. Тафтом в 1953 г. на основе анализа гидролиза сложных эфиров карбоновых кислот.
Аналитически записывается в следующем виде:
где k — константа скорости реакции,
- σ* — константы, характеризующие переменный заместитель X,
- ρ* — параметр, характеризующий влияние заместителя X на реакционноспособность соединения.
В качестве стандартного σ* = 1 принят заместитель CH3. Параметр ρ* выражает чисто индукционное полярное влияние заместителей. Данное уравнение применимо лишь для процессов, в которых стерическое и резонансное влияние заместителей либо отсутствуют, либо постоянны для данного набора заместителей.
В отличие от уравнения Гаммета уравнение Тафта применимо к алифатическим и алициклическим соединениям.
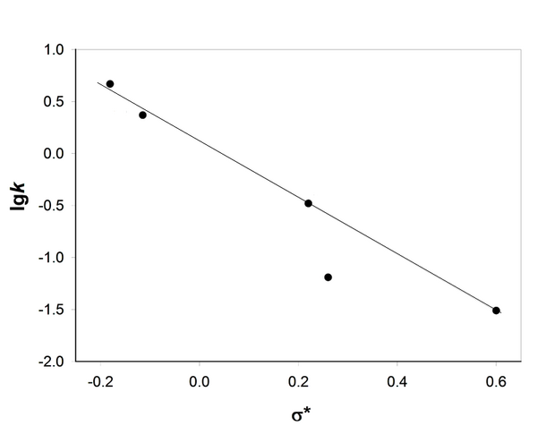
Для получения параметров уравнения Тафта выполняется серия экспериментов по зависимости константы скорости реакции от характера заместителя X (табличное значение ρ*) при прочих равных условиях (температура, давление, растворитель и др.) и строится график в координатах lg k vs. ρ*. На основе анализа графика вычисляются параметры lg k0 и ρ*.
Отрицательное значение ρ* свидетельствует о том, что в переходном состоянии на реакционном центре возникает частичный положительный заряд, а при переходе от электронодонорных заместителей к электроноакцепторным реакционноспособность соединения в данной реакции уменьшается. При положительной величине ρ* наблюдается обратная зависимость.
Уравнение Тафта для стерического влияния заместителей
Имеет вид
где ES — стерические постоянные заместителей. В качестве стандарта выбран CH3, для которого ES = 0.
Параметр δ определяется экспериментально и характеризует влияние стерического фактора на скорость реакции.
Уравнение также основано на серии реакций кислотного гидролиза сложных эфиров. Его применимость ограничена только такими процессами или наборами заместителей, где отсутствует индукционный эффект, а влияние заместителя сводится к стерическому фактору.
Четырехпараметровое уравнение Тафта
Уравнение предназначено для совместного учёта индукционного, стерического, гиперконъюгационного и резонансного влияния заместителей. Уравнение имеет вид:
Дополнительные слагаемые Δnh и ψ характеризуют влияние гиперконъюгационного и резонансного эффектов заместителей соответственно. Δn = n − n0 равно числу α-C-H связей (для CH3 n0 = 3). Через h обозначена константа, характеризующая чувствительность процесса к гиперконъюгационному влиянию со стороны заместителей. Параметр ψ определяет вклад, обусловленный изменением сопряжения заместителя с реакционным центром в ходе реакции или активации.
Источник
- Пальм В. А. «Основы количественной теории органических реакций». — Л.: «Химия», 1977. — 360 с.
- Верещагин А. Н. «Индуктивный эффект». — М.: «Наука», 1987. — 326 с.
- Днепровский А. С., Темникова Т. И. «Теоретические основы органической химии». — Л.: «Химия», 1991. — 559 с.


