Тиристорный регулятор мощности
Тиристорный регулятор мощности — электронная схема позволяющая изменять подводимую к нагрузке мощность путём задержки включения тиристора на полупериоде переменного тока.
Что важно знать
| Тиристорный регулятор мощности |
|---|
Принцип работы
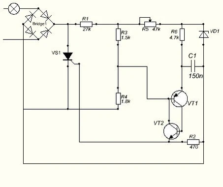
Ключевым компонентом данной схемы является тиристор, открывающийся при появлении сигнала на управляющем электроде. Чем больше задержка включения, тем меньшая мощность поступает в нагрузку.
Транзисторы VT1 и VT2 работают в ключевом режиме. Как только напряжение на конденсаторе C1 будет равно напряжению в точке между резисторами R3 и R4, то транзисторы открываются и подают сигнал на управляющий электрод тиристора VS1, при этом конденсатор разряжается, тиристор открывается до следующего полупериода.
| Достоинства: | Недостатки: |
|---|---|
| простота схемы, при использовании рабочих деталей схема начинает работать сразу после включения. | целых 5 силовых элементов, которые при работе греются, этого недостатка лишены симисторные регуляторы с одним силовым элементом. |
Применение
Применяется для управления мощностью универсального коллекторного двигателя (УКД), ламп накаливания (диммер) и некоторых других видов нагрузок переменного тока.
Для управления светом в кино-концертных залах применяются силовые тиристорные блоки с цифровой системой управления по протоколу DMX-512.
Литература
- А. А. Федюков, М. Ю. Паршуков. Повышение надежности выпрямителей с тиристорным регулятором напряжения.


