Сфероид Маклорена
Сферо́ид Макло́рена — сплюснутый сфероид, возникающий в случае вращения самогравитирующего жидкого тела с однородным распределением плотности с постоянной угловой скоростью. Сфероид назван в честь шотландского математика Колина Маклорена, предположившего такую форму Земли в 1742 году[1]. На самом деле Земля существенно менее сплюснута, поскольку не является однородной и обладает плотным железным ядром. Сфероид Маклорена считается простейшей моделью эллипсоидальной фигуры вращения в состоянии равновесия, поскольку обладает постоянной плотностью.
Формула Маклорена
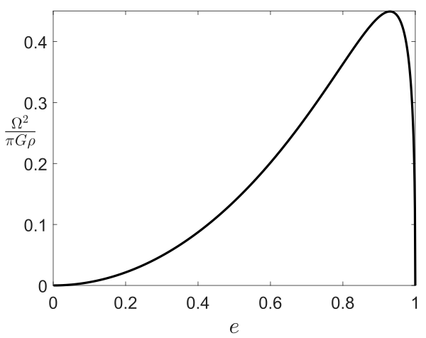
Для сплюснутого сфероида с большой полуосью и малой полуосью угловая скорость задаётся формулой Маклорена
где является эксцентриситетом меридионального сечения сфероида, — плотность, — гравитационная постоянная. Формула предсказывает два возможных типа фигуры равновесия при , одной из них является сфера (), другой является плоский сфероид ().
Максимальная угловая скорость возникает при эксцентриситете , значение квадрата максимальной угловой скорости равно , то есть выше этой скорости фигуры равновесия не существует. Это противоречит наблюдательным данным. Причиной противоречия может быть наличие двух нереалистичных предположений: одно состоит в однородности распределения плотности, другое — в том, что форма поверхности представляет собой простую квадрику.
Момент импульса сфероида Маклорена задаётся выражением
где — масса сфероида, — средний радиус, то есть радиус сферы такого же объёма, что и сфероид. В более простом выражении[2]
Кинетическая энергия сфероида[2]
Устойчивость
Для сфероида Маклорена с эксцентриситетом более 0,812670[2] трёхосный эллипсоид Якоби с тем же моментом импульса обладает меньшей полной энергией. Если такой эллипсоид состоит из вязкой жидкости и не испытывает возмущений, способных нарушить симметрию вращения, то он вытянется и примет форму эллипсоида Якоби, при этом часть энергии перейдёт в тепловую форму. Для аналогичного сфероида из невязкой жидкости возмущения приведут к незатухающим колебаниям.
Сфероид Маклорена с эксцентриситетом более 0,952887[2] динамически неустойчив. Даже если объект состоит из невязкой жидкости и не теряет энергию, малые возмущения будут расти по экспоненциальному закону. Динамическая неустойчивость подразумевает вековую неустойчивость[3].


