Мультивибратор Ройера
Мультивибратор Ройера или генератор Ройера (Встречается написание Роера), как правило транзисторный релаксационный генератор колебаний с формой импульсов, близкой к прямоугольной, использующий трансформатор или индуктивность с насыщающимся сердечником. Схема изобретена в 1954 году Джоржем Роером (George H. Royer). Запатентована в 1957 году (US2783384).
На практике схема используется в диапазоне частот от десятков герц до сотен килогерц. Редко используется в качестве собственно генератора импульсов ввиду слабой предсказуемости частоты, сильной её зависимости от напряжения питания, температуры, используемого сердечника. Широко используется в источниках питания: DC-DC преобразователях, электронных балластах для питания люминесцентных ламп, «электронных трансформаторах» для галогенных ламп. В настоящее время (2017) используется реже в связи с появлением дешевых интегральных микросхем-контроллеров импульсных источников питания, позволяющих сократить количество моточных изделий (катушек индуктивности, трансформаторов), и обеспечивающих плавную регулировку выходного тока и/или напряжения, а также большую надёжность, защиту от перенапряжения и короткого замыкания.
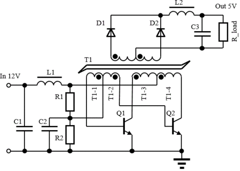
Особенность мультивибратора Ройера — использование трансформатора, работающего в режиме насыщения. Классическая схема мультивибратора Ройера (Фиг. 1) состоит из двух транзисторов (Q1,Q2) и трансформатора (T1), выполненного на ферритовом или стальном сердечнике. Коллекторы транзисторов соединены с силовой обмоткой Т1-3, Т1-4 со средней точкой, базы транзисторов соединены с обмоткой обратной связи Т1-1, Т1-2. Обмотки сфазированы таким образом, что увеличение тока, например в коллекторе Q1, приводит к увеличению напряжения на его же базе, то есть имеется положительная обратная связь. Мультивибратор Ройера относится к генераторам с жестким запуском, то есть для запуска может потребоваться стартовый импульс. В данном случае схема запуска редуцирована до делителя напряжения R1-R2, отпирающего транзисторы при подаче питания. Собственно запуск происходит за счёт неизбежно присутствующей асимметрии между правой и левой частями схемы, и соответственно разной скорости нарастания тока между плечами. После нарастания тока в одном из плеч до уровня, создающего в сердечнике трансформатора магнитную индукцию, превышающую индукцию насыщения сердечника, эффективная индуктивность базовых обмоток падает в сотни раз, коллекторный ток резко увеличивается, а базы транзисторов оказываются практически закорочены. Следующий цикл начинается за счёт резонансных явлений в паразитной индуктивности и ёмкости обмоток. В момент переключения транзисторы находятся практически в режиме короткого замыкания (их нагрузкой является лишь сопротивление провода обмотки), что, при отсутствии ограничения тока, может привести к выходу их из строя. Частично проблема может быть решена включением в цепь питания токоограничивающего дросселя L1. В любом случае вариант схемы с насыщаюшимся силовым трансформатором пригоден только для сравнительно небольших напряжений питания, примерно до 12...27 Вольт.
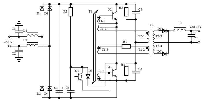
Схемы на большее напряжение строятся, как правило, с использованием ненасыщаюшегося силового трансформатора, и значительно меньшего управляющего трансформатора, раборающего в режиме насыщения (Фиг. 2). Подобная схема до сих пор применяется в недорогих источниках питания и электронных балластах для люминесцентных ламп. Представленный на Фиг. 2 полумостовой мультивибратор Ройера запитан от выпрямленного напряжения сети 220 Вольт — постоянное напряжение на полумостовом преобразователе в данном случае около 310 Вольт. Основной (ненасыщаюшийся) трансформатор Т2 выполнен на ферритовом кольце большого размера (к примеру 28 мм) и содержит первичную обмотку Т2-1, обмотку обратной связи Т2-2 и вторичную обмотку Т2-3, Т2-4 работающую на диодный выпрямитель. Насыщающийся трансформатор Т1 выполнен на ферритовом кольце значительно меньшего размера (7мм) содержит обмотку обратной связи Т1-3, две базовые обмотки передающие управляющий сигнал в базы транзисторов Q1, Q2 а также, опционально, обмотку обратной связи по току Т1-2 обеспечивающую пропорциональность базовых токов току нагрузки. Данная обмотка не обязательна, но обеспечивает лучший режим работы силовых транзисторов. Схема запуска состоит из релаксационного генератора на RC-цепочке R1,C4 и лавинного транзистора Q1, скачком отпирающегося при достижении напряжения на его коллекторе 10...20 Вольт. После запуска мультивибратора Ройера, заряд с конденсатора C4 периодически сбрасывается через диод D5, и схема запуска перестаёт генерировать импульсы.
Мультивибратор Ройера может быть реализован в любой конфигурации двухполупериодного преобразователя напряжения (инвертера): со средней точкой (Фиг. 1), полумостовой (Фиг. 2), в виде полного моста. Возможны реализации с использованием как биполярных, так и полевых транзисторов. В последнем случае, при низковольтном питании отпадает необходимость в дополнительной обмотке, питающей базы транзисторов. Подобные схемы часто используются в электрошокерах и электронных зажигалках.
Возможны варианты схемы с нагрузкой в виде колебательного контура, для генерации синусоидального сигнала, но в этом случае насыщение сердечника и переход через ноль резонансного сигнала могут не совпадать и частота генерации может определяться одним из эффектов или зависеть от их обоих, в любом случае получить точную синусоиду при работе транзисторов в ключевом режиме и нелинейном трансформаторе затруднительно.
Достоинства: простота реализации, минимальное количество элементов, максимальное использование сердечника трансформатора.
Недостатки: сложная реализация защиты от короткого замыкания, невозможность плавной регулировки напряжения или тока с помощью ШИМ, повышенные потери в транзисторах.


